Introduction
Are you in need of a vehicle lift for your repair work or storage solutions? With various types of lifts available, it's essential to choose the right one for your specific needs. Hydraulic lifts, known for their smooth elevation, are ideal for a range of tasks.
Scissor lifts offer a compact lifting solution, while portable car lifts provide mobility and flexibility. But how do you decide? Factors like vehicle weight, available space, and the nature of the job come into play.
In this article, we'll explore the different types of lifts, the benefits of renting a car jack, safety considerations for vehicle lifting, and tips for choosing the right lift for your needs. Additionally, we'll discuss a case study on the efficient use of portable car lifts, showcasing their impact on productivity and customer satisfaction. So, let's dive in and find the lifting solution that meets your diverse needs.
Types of Vehicle Lifts
When choosing the to lease for your requirements, it is crucial to comprehend the assortment accessible and their distinct purposes. are a favored option, utilizing the force of hydraulics to seamlessly raise automobiles, making them perfect for a variety of purposes from maintenance to storage alternatives. provide a compact lifting option, using a crisscross mechanism to elevate vehicles with a stable, straight vertical rise. For individuals in need of mobility and flexibility, are the ideal choice. These elevators are designed for convenient transportation and can be set up rapidly at various locations, offering a practical lifting option wherever you are.
Deciding which option to go for among these varieties relies on the , the area accessible at your place, and the type of task to be done. For example, if you're working in a confined area, a may be more suitable, while hydraulic elevators may be better suited for heavier lifting tasks. With progress in technology, the effectiveness and functionalities of these elevators keep developing, guaranteeing that there is a hoisting alternative available to fulfill the varied requirements of various automobiles and undertakings.
Benefits of Renting a Car Jack
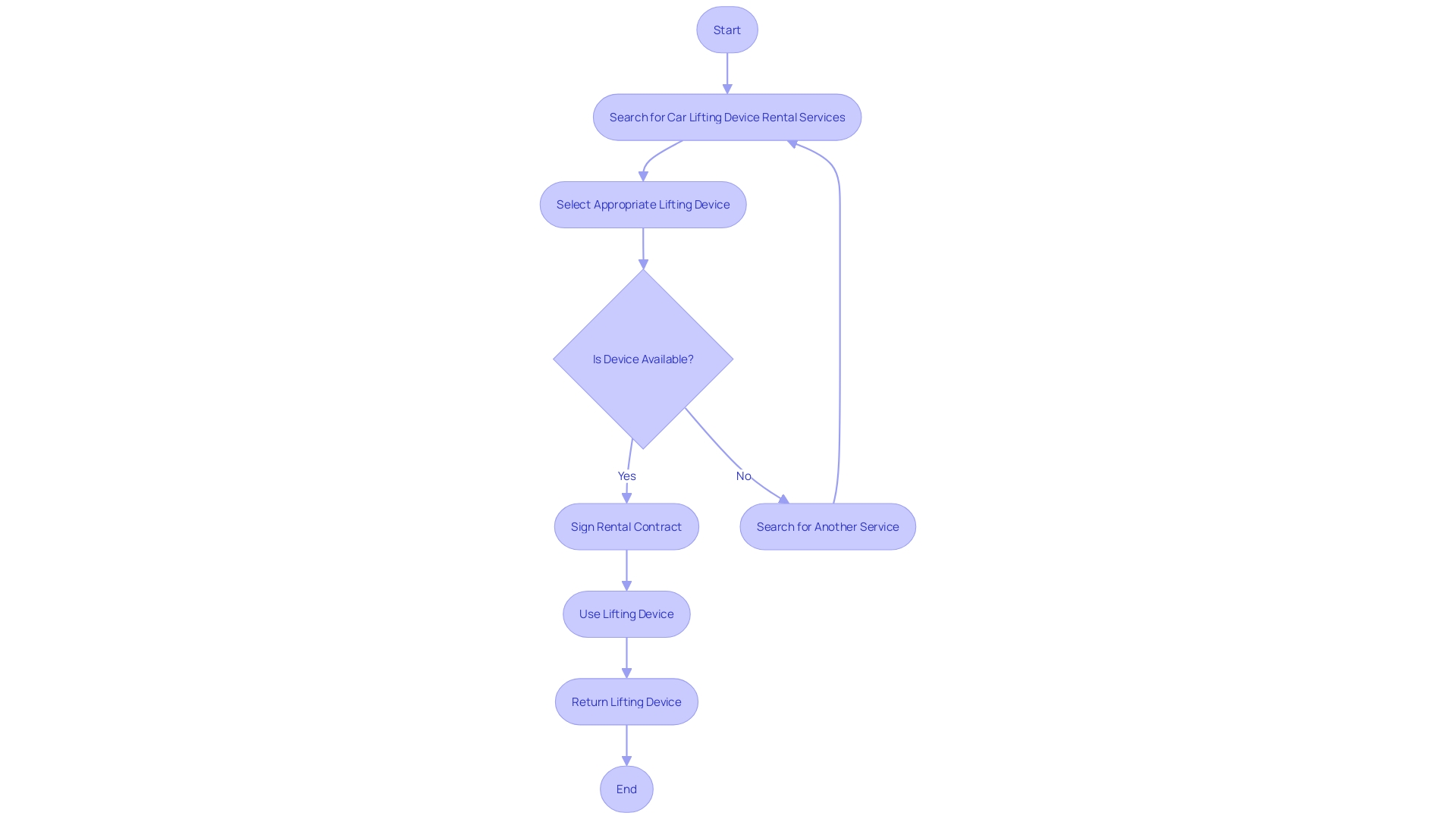
Choosing to rent a can be a wise choice for those requiring a for their automobile. With the potential high cost of purchasing equipment that may only see occasional use, . Moreover, it offers the opportunity to choose the specific type of car lifting device needed for the task at hand, ensuring you have the right tool for the job without the hassle of long-term storage or continuous maintenance. For example, a particular decision by the Complaints Committee for the purchase of goods and services emphasized that a plaintiff was not responsible for the improved state of a car beyond its condition when rented. This emphasizes the significance of comprehending the financial consequences of equipment and car rental contracts, a crucial factor for individuals in the market for a car lifting apparatus rental. Furthermore, recent news stories, like the vehicle theft at the Baltimore Pendry Hotel, serve as cautionary tales, reminding us of the potential risks associated with vehicle management and the need for . In light of such events, the flexibility and convenience of renting a car lift become even more appealing, offering peace of mind alongside financial and practical benefits.

Safety Considerations for Vehicle Lifting
When it comes to operating a , especially one that is rented, vigilance in is a non-negotiable aspect. With the growing dimensions and mass of automobiles over the years, as observed in the rise of SUVs and electric cars, it's crucial to the particular heaviness of your automobile, a detail that is now more essential than ever. It's worth mentioning that electric cars, like the initial ones, are generally heavier than conventional gas-powered vehicles, with certain SUV models reaching weights of approximately 6,000 pounds.
Before using a [car lifting device](https://blog.ezequipmentrental.com/p/6a40a73f-b8fe-4f6a-8428-2f9e50473d5c/), it is crucial to inspect its condition meticulously, ensuring it functions correctly and stands up to the vehicle's weight without compromise. In line with the emphasis on safety, experts like Jennifer Stockburger from Consumer Reports' auto test center advise against DIY approaches for major alterations to your car, which could affect the operational safety, including the use of car lifting devices.
Furthermore, the car lifting device must be positioned on a solid, level surface to avoid any potential mishaps. This is a crucial step that can't be ignored, as uneven or unstable ground could result in the lifting mechanism failing. To enhance safety, using stands as an extra support system is recommended, which provides an additional layer of protection during lifting.
In the context of , continuous education is vital. As stressed by safety professionals, being well-acquainted with the equipment and its safety features before operation is crucial. This principle is equally applicable to car lifting devices, where understanding the manufacturer's guidelines for safe operation can prevent accidents and ensure efficient handling.
In essence, the amalgamation of confirming the car's weight capacity, examining its condition, following safe positioning practices, and using extra support like stands, alongside ongoing education about safe operation techniques, establishes the foundation of a responsible and secure lifting experience for automobiles.

Choosing the Right Lift for Your Needs
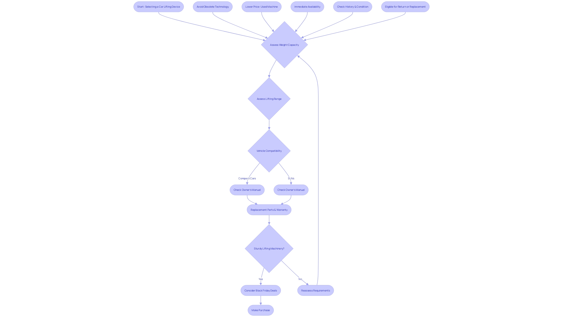
When choosing a car to meet your lifting needs, it's important to assess several aspects to ensure a safe and effective operation. Ensure that the is a primary factor; make sure that the can support the weight of your automobile. Additionally, consider the height to which you need to elevate your car, as various lifting devices offer different lifting ranges. It's also important to choose a lifting tool that is compatible with the type of vehicle you're working with, whether it's a compact car or a heavier SUV.
Do remember, as emphasized by industry experts, that adherence to the owner’s manual is non-negotiable for safe usage. In the event that a part is needed, become acquainted with the available that can be ordered to ensure continuous and compliant operation of your lifting device. It's also wise to review the options. High-quality lifting equipment often comes with a guarantee against material and workmanship defects, providing reassurance for a certain period after your purchase.
Considering recent occurrences, like the episode in Akron, Ohio where a forklift was used to raise and immobilize a stolen car, it highlights the significance of having access to sturdy and dependable lifting machinery. Whether for everyday tasks or unexpected scenarios, the right can make all the difference.
Furthermore, as we approach periods like Black Friday, deals on including car lifting devices are likely to appear. Planning your purchase around these events can provide additional value.
Lastly, consider the historical significance and the evolution of mechanical lifting systems. From the construction of iconic structures to everyday vehicle maintenance, the right lifting equipment has been central to progress and productivity. Ensure that the car jack you choose is robust enough to withstand the demands of your specific lifting tasks, keeping in mind the potential challenges posed by weight, height, and environmental factors.

Case Study: Efficient Use of Portable Car Lifts
Optimizing space and streamlining operations is crucial in the competitive . Drawing on the creative and adaptable KAYOIBAKO concept by Toyota, a smart car repair shop recently adopted the use of portable car elevators. The concept, which emphasizes adaptability and efficient use of space, resonated with the shop's need to enhance productivity. By incorporating mobile , the workshop was capable of rapidly moving the elevators between various bays, reducing the time conventionally spent on maneuvering automobiles. This strategic move not only boosted throughput but also allowed for better utilization of the available space, enabling the accommodation of more vehicles concurrently. The proved to be a game-changer, leading to marked improvements in operational efficiency and elevating customer satisfaction levels.
Conclusion
In conclusion, choosing the right vehicle lift involves considering factors such as the type of lift, weight capacity, available space, and the nature of the job. Hydraulic lifts, scissor lifts, and portable car lifts each have their own advantages depending on your specific needs.
Renting a car jack can be a cost-effective option, providing the necessary tool without the long-term storage or maintenance requirements. Recent events highlighting the risks in vehicle management emphasize the convenience and flexibility of rental services.
Safety is paramount when operating a car jack. This includes verifying weight capacity, inspecting the jack's condition, positioning it on a solid surface, and using additional support like jack stands. Continuous education on safe operation techniques is crucial to prevent accidents.
When choosing a car jack, consider weight capacity, lifting range, compatibility with your vehicle, and adherence to the owner's manual. Familiarize yourself with replacement parts, warranty, and product support options. Planning purchases around events like Black Friday can offer additional value.
In a case study, portable car lifts proved to be a game-changer for a car repair shop, enhancing productivity and customer satisfaction. By swiftly relocating lifts and optimizing space, the shop improved operational efficiency.
To summarize, understanding lift types, renting when needed, prioritizing safety, evaluating key factors, and considering the efficiency of portable car lifts are all important in finding the right lifting solution for your diverse needs.
Looking for a cost-effective solution? Rent a car jack from EZ Equipment Rental today!
Frequently Asked Questions
What types of car lifting devices are available for lease?
There are three main types: Hydraulic Elevators, ideal for raising heavier vehicles; Scissor Elevators, which are compact and stable for confined spaces; and Portable Car Elevators, designed for mobility and quick setup.
How do I choose the right car lifting device?
Consider the weight of the vehicle, available space, and the specific task at hand. For tight spaces, a scissor platform may be best, while hydraulic elevators are suited for heavier lifts.
What are the benefits of renting a car lifting device?
Renting is cost-effective for temporary needs, eliminates the hassle of long-term storage and maintenance, and allows you to select the right device for the specific job.
What safety measures should I take when using a car lifting device?
Ensure the lifting device can support the vehicle's weight, inspect its condition before use, position it on a solid, level surface, and consider using additional support stands for safety.
Why is it important to check the weight capacity of the lifting device?
With the increasing weight of vehicles, especially SUVs and electric cars, ensuring the device can handle the specific weight is critical for safe operation.
What should I do if I need parts or support for my lifting device?
Familiarize yourself with available replacement parts and review warranty options for ongoing support and assurance of quality.
How do I ensure safe operation of a car lifting device?
Follow the manufacturer’s guidelines, regularly educate yourself about the equipment, and adhere to safety protocols to prevent accidents.
What operational improvements can portable car elevators provide for a repair shop?
They enhance productivity by allowing quick movement between different bays, improving space utilization, and increasing throughput, leading to better customer satisfaction.
Are there any recent incidents that highlight the importance of reliable lifting devices?
Yes, incidents like the vehicle theft at the Baltimore Pendry Hotel underscore the necessity for dependable rental services and equipment management.
What should I keep in mind about promotions when purchasing lifting devices?
Look for deals during events like Black Friday, as they can offer additional value on automotive equipment, including car lifting devices.
List of Sources
- Types of Vehicle Lifts
- fabricatingandmetalworking.com (https://fabricatingandmetalworking.com/2024/01/autonomous-and-scalable-lift-trucks-solve-your-specific-challenges)
- fabricatingandmetalworking.com (https://fabricatingandmetalworking.com/2023/10/new-state-of-the-art-hydraulics-training-center-opens-in-bethlehem-penn)
- fuelcellsworks.com (https://fuelcellsworks.com/news/afc-energy-receives-first-order-from-niftylift-for-s-series-fuel-cell-module?utm_source=rss&utm_medium=rss&utm_campaign=afc-energy-receives-first-order-from-niftylift-for-s-series-fuel-cell-module)
- drive.com.au (https://drive.com.au/news/just-how-many-things-are-in-your-car-our-lift-out-cover-explained)
- heavyliftforklifts.com.au (https://heavyliftforklifts.com.au/hire)
- swisslog.com (https://swisslog.com/en-us/case-studies-and-resources/case-studies/2024/03/europris-norway?sc_camp=1FF81E552F8E4656A1A9E3F5CBE43DF5)
- statista.com (https://statista.com/chart/31355/best-selling-vehicles-in-the-us)
- forkliftauthority.com (https://forkliftauthority.com/forklift-price)
- Benefits of Renting a Car Jack
- aol.com (https://aol.com/buying-rental-car-know-151051117.html)
- aol.com (https://aol.com/rent-car-190000982.html)
- aol.com (https://aol.com/leasing-car-better-older-drivers-151216444.html)
- bolt.eu (https://bolt.eu/en/blog/winter-car-rental)
- harborfreight.com (https://harborfreight.com/3-ton-low-profile-professional-floor-jack-with-rapid-pump-green-64784.html)
- ruv.is (https://ruv.is/english/2024-02-14-warning-for-car-rental-company-that-overcharged-customers-404986)
- foxbaltimore.com (https://foxbaltimore.com/news/city-in-crisis/valet-service-nightmare-luxury-car-stolen-from-a-baltimore-hotel-and-trashed)
- nytimes.com (https://nytimes.com/interactive/2024/upshot/buy-rent-calculator.html)
- kiplinger.com (https://kiplinger.com/real-estate/buying-a-home/renting-is-cheaper-than-buying)
- kiplinger.com (https://kiplinger.com/rental-car-fees-to-avoid)
- foxrentacar.com (https://foxrentacar.com/en/deals/flashsale.html)
- aol.com (https://aol.com/buying-rental-car-know-151051117.html)
- uhaul.com (https://uhaul.com/Tips/Towing/Towing-My-Vehicle-Tow-Dolly-OR-Auto-Transport-26828?utm_campaign=uhaulsm&utm_source=twitter&utm_medium=trailer&utm_content=20231110-getsetforroad)
- Safety Considerations for Vehicle Lifting
- IATA Annual Safety Report Executive Summary (https://iata.org/en/publications/safety-report/executive-summary)
- forbes.com (https://forbes.com/advisor/legal/auto-accident/truck-accident-statistics)
- apnews.com (https://apnews.com/article/electric-vehicles-crash-test-guardrails-nebraska-3ec299a7ad87d0f63a6dd9357f663fce)
- abcnews.go.com (https://abcnews.go.com/Business/wireStory/preliminary-test-crashes-nations-guardrail-system-handle-heavy-106828807)
- consumerreports.org (https://consumerreports.org/cars/cars-driving/how-to-make-your-car-more-accessible-a9092978287)
- wired.com (https://wired.com/story/tall-truck-suv-hoods-pedestrian-deaths)
- theverge.com (https://theverge.com/2023/11/14/23960624/truck-suv-hood-height-pedestrian-death-report-iihs)
- arxiv.org (https://arxiv.org/abs/2402.06046)
- portseattle.org (https://portseattle.org/blog/story-behind-closing-sea-airport-drive)
- tractorzone.com (https://tractorzone.com/blog/top-12-safety-tips-for-heavy-machinery-operators)
- kidsandcars.org (https://kidsandcars.org/?gclid=CjwKCAjwvdajBhBEEiwAeMh1U4D6JdAzUP_s7zRLdBsCVcd5VOoCfrviTBAIUDva09)
- uhaul.com (https://uhaul.com/Tips/Towing/Towing-My-Vehicle-Tow-Dolly-OR-Auto-Transport-26828?utm_campaign=uhaulsm&utm_source=twitter&utm_medium=trailer&utm_content=20231110-getsetforroad)
- Choosing the Right Lift for Your Needs
- forbes.com (https://forbes.com/advisor/legal/auto-accident/truck-accident-statistics)
- neatorama.com (https://neatorama.com/2023/11/06/Forklift-Driver-Lifts-Car-Thief-20-Feet-into-the-Air)
- autoblog.com (https://autoblog.com/black-friday)
- harborfreight.com (https://harborfreight.com/3-ton-low-profile-professional-floor-jack-with-rapid-pump-green-64784.html)
- harborfreight.com (https://harborfreight.com/automotive/jacks-jack-stands/15-ton-low-profile-aluminum-racing-floor-jack-with-rapid-pump-64545.html)
- manmonthly.com.au (https://manmonthly.com.au/soaring-to-new-heights-with-titan-lifting)
- aem.org (https://aem.org/not-found)
- amazon.com (https://amazon.com/dp/B09MLW75RV)
- forkliftauthority.com (https://forkliftauthority.com/forklift-price)
- Case Study: Efficient Use of Portable Car Lifts
- aol.com (https://aol.com/pros-cons-leasing-vs-buying-142331425.html)
- aol.com (https://aol.com/rent-car-190000982.html)
- wandb.ai (https://wandb.ai/pku_rl/SafePO/reports/CarPush--Vmlldzo1MDk0MzUw)
- retailtechinnovationhub.com (https://retailtechinnovationhub.com/home/2023/10/22/top-tips-for-a-more-sustainable-auto-repair-shop)
- frontiergroup.org (https://frontiergroup.org/articles/cars-are-lasting-longer-than-ever-will-that-change-with-new-technologies)
- electriccarsreport.com (https://electriccarsreport.com/2023/10/toyota-kayoibako-is-an-ev-van-concept-inspired-by-shipping-containers)
- parking-mobility.org (https://parking-mobility.org/2023/12/03/skoda-partners-with-parkopedia-to-introduce-new-pay-to-fuel-service)
- fleetnews.co.uk (https://fleetnews.co.uk/news/commercial-fleet-briefs-latest-from-microlise-stellantis-coolkit-inseego-pocket-box-vanaways-and-fleetmaxx?utm_source=dlvr.it&utm_medium=twitter)
- drive.com.au (https://drive.com.au/news/just-how-many-things-are-in-your-car-our-lift-out-cover-explained)
- neatorama.com (https://neatorama.com/2023/11/06/Forklift-Driver-Lifts-Car-Thief-20-Feet-into-the-Air)
- smallbiztrends.com (https://smallbiztrends.com/2023/12/how-to-start-a-car-rental-business.html)