Introduction
Trenching operations play a crucial role in excavation projects, and the right approach and equipment can lead to significant efficiency gains. In this article, we will explore the key factors to consider when assessing project needs for efficient trenching. We will delve into choosing the right trench digger model, the benefits of renting trenchers, best practices for maximizing efficiency with a rented trencher, preparing the work site for trenching, operating the trencher safely and efficiently, maintaining the trencher for optimal performance, and monitoring and adjusting processes for efficiency.
By understanding these aspects and implementing the recommended solutions, you can ensure the success of your trenching projects and achieve optimal results. So, let's dive in and discover how to tackle the challenges of trenching operations head-on.
Assessing Project Needs for Efficient Trenching
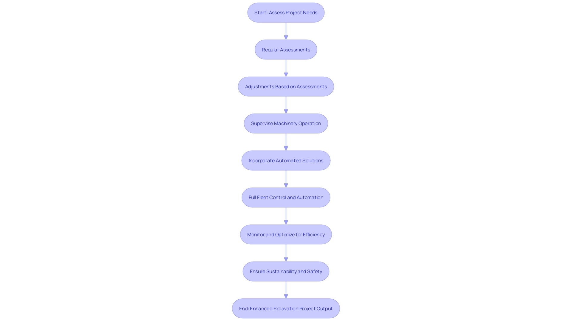
Digging activities are a vital part of , where the correct method and tools can result in substantial improvements in productivity. A thorough assessment of the scope of the undertaking, encompassing the and terrain specifics, is essential for choosing the most suitable trencher. For instance, Jacobs, collaborating with United Utilities, undertook a meticulous analysis of an aqueduct's current and future performance leading to a successful cost adjustment claim and enhanced operational plans. Similarly, innovative applications by research teams, such as the use of autonomous excavators that map the construction site and optimally position stones for wall construction, demonstrate the value of . These examples highlight the significance of comprehending the particular prerequisites of each endeavor to guarantee the durability of vital assets and the triumph of intricate undertakings with diverse stakeholder involvement.
Choosing the Right Trench Digger Model
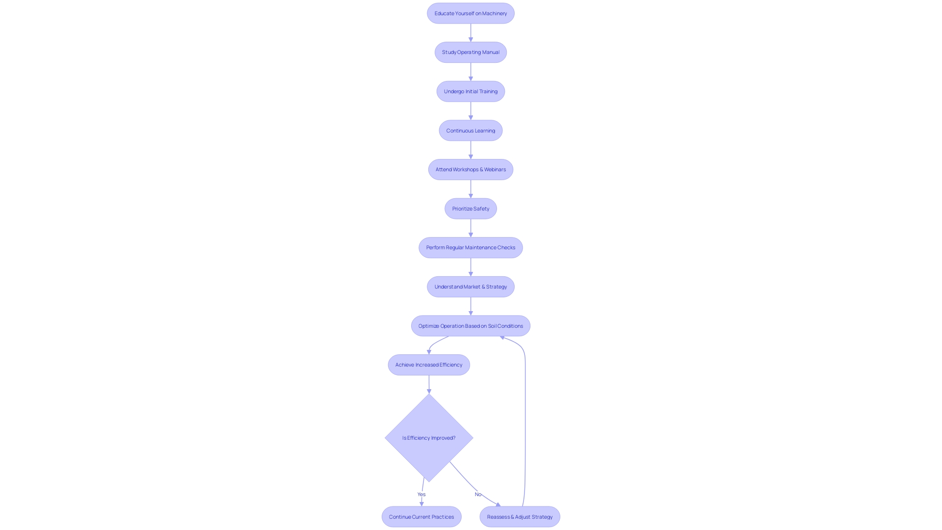
Choosing the appropriate is a crucial measure to guarantee efficiency and durability in . When selecting a digging machine, it's essential to consider the particular requirements of your project, such as trench dimensions and the characteristics of the soil you'll come across. JCB's commitment to innovation and sustainability is evident in their approach to constructing machinery, including trenchers. With 75 years of experience, . They also explore future-forward solutions like hydrogen combustion engines, aiming for net-zero carbon emissions in their construction machinery. As you assess your machinery options, take into account the ecological impact and the long-term advantages of utilizing advanced, fuel-efficient engines or HVO-compatible machines. This not only helps to protect the environment but may also offer reductions in operating costs due to improved .

Factors to Consider When Renting a Trencher
When choosing for your , opting to lease can be financially wise. The price of renting trenchers depends on factors like machine type, duration of use, and your location. For example, renting a basic power tool can range from $30 to $50 per day. However, for larger trenching equipment, the price may significantly increase. It's also worth noting that prices can differ even among branches of the same rental chain, emphasizing the importance of local market research.
As you assess your , consider both the project's timeframe and the machine's condition. A well-maintained trencher is pivotal for smooth operation on the job site. With the construction industry projected to grow despite economic headwinds, securing the is crucial. In 2023, the market saw a multitude of new construction units come online, which aligns with the industry's expected expansion by 15% over the next two years. This trend emphasizes the growing demand for efficient and cost-effective solutions in rental of machinery.
Furthermore, the geotechnical construction services market now necessitates thorough site assessments, including the evaluation of potential hazardous materials. This adds another layer of consideration when renting , as it needs to be compliant with environmental and safety regulations. Therefore, a thorough strategy that takes into account the expense, upkeep record, and adherence to regulations of will guarantee the achievement of your endeavor while maintaining high standards of quality and safety.
Best Practices for Maximizing Efficiency with a Rented Trencher
When leasing , effectiveness isn't only about the device's capability—it's about matching that capability with the requirements of your particular endeavor. To make sure you're maximizing the benefits of your , begin by thoroughly studying the operating manual. This is not only about safety; it is about thoroughly comprehending the capabilities and limitations of the machinery, similar to the meticulous approach adopted by Soeren in creating a for John Dee's business, where the initial analysis and design stage were vital to the success of the project.
Maintenance is not to be overlooked. Regular checks and cleans of the , appropriate lubrication of moving parts, and vigilant inspections of the are akin to the comprehensive solutions developed in the case studies of thriving businesses. Understanding your market and strategy, as John Young emphasized, is crucial for achieving success, and in the realm of {replace} operation, having knowledge about your {replace} and how to uphold it is equally imperative.
Optimal operation of the digging machine in accordance with the soil conditions you're dealing with will minimize strain on the equipment and extend its service life. This mirrors the precision and convenience brought about by the HAMMTRONIC machine control system, which ensures that all components of a machine work in harmony for top-notch efficiency and emission control—attributes that are increasingly recognized in construction tenders. The result of such meticulous attention to operation and maintenance? A significant uptick in efficiency, much like the immediate surge in sales experienced by the businesses in our case studies. With on the rise, driven by a market that values cost-efficiency and practicality, it's clear that a strategic and informed approach to trencher use is more than just a good practice—it's a business imperative.

Preparing the Work Site for Trenching
When it comes to , a careful approach to can streamline the entire process and mitigate potential hiccups. The first step is to perform a comprehensive clearing of the specified region, eliminating any obstacles like rocks, debris, and overgrowth that may hinder the process. A critical aspect is the identification and precise marking of , which guards against unintentional disturbances that could have costly and dangerous consequences.
In the realm of , stand out as a prime example of precision and strategic planning. Techniques such as geophysical surveys and aerial photography are employed to discern the unseen, ensuring that when the time comes to break ground, the process is conducted with confidence and accuracy. Similarly, in construction, adopting a comparable level of diligence in ensures a seamless transition into the actual trenching phase. This can be likened to the meticulous attention to detail seen in the creation of punch lists in construction endeavors, where every minor correction and alteration is catalogued to ensure a flawless final product.
Furthermore, recent advancements in highlight the significance of proactive measures. The HS2 project in the UK, for example, required the reinforcement of existing sewer networks to prevent any damage from new tunneling activities. This preemptive strategy not only safeguards the infrastructure but also serves as a testament to the importance of thorough preparation in preventing future complications.
In the end, a properly planned site for sets the groundwork for a thriving and effective procedure, mirroring the principles of caution and anticipation observed in meticulous preparatory measures in different domains.

Operating the Trencher Safely and Efficiently
When operating trenching machinery, adhering to strict is non-negotiable. It's imperative to thoroughly comprehend and implement the . Donning the correct , including gloves, protective eyewear, and steel-toed footwear is essential. Vigilance during operation is crucial, maintaining a prudent distance from the trench and securing stable footing to prevent mishaps. Safety measures are the bedrock of operational efficiency and are vital in averting accidents and .

Maintaining the Trencher for Optimal Performance
To protect the dependability and effectiveness of a rented , following a strict is crucial. This includes the adherence to the manufacturer's guidelines for routine service checks, which encompass the examination and replacement of oil, filters, and hydraulic fluids as needed. Thorough examination of the of the is also crucial, with replacements being carried out when wear is apparent. Maintaining the in a tidy and obstruction-free condition not only avoids operational interruptions but also prolongs its lifespan. Such meticulous maintenance practices are key to optimizing the trencher's functionality and circumventing unforeseen equipment failures.

Monitoring and Adjusting Processes for Efficiency
To enhance the project's output in excavation, proactive vigilance and dynamic refinements are crucial. Conducting regular assessments of the excavation progress is essential, enabling adjustments to achieve the exact needed. Diligent supervision of is equally important to promptly identify and rectify any signs of deterioration or operational issues. This hands-on approach not only enhances efficiency but is crucial in achieving the effectively. By using similar to those used by Hiscox, which resulted in a 28% reduction in repetitive tasks and improved response times, operations in the excavation industry could experience significant advancements in productivity and cost management. Embracing similar technology that has benefitted companies in various sectors, such as the BarLatch Fairlead Stopper in offshore operations, can transform challenges into innovative solutions that enhance performance. Furthermore, incorporating , as practiced in the abrasives industry, can result in significant savings and process optimizations. By assessing and adjusting to data insights, can similarly achieve greater throughput and cost-effectiveness, ultimately contributing to sustainable growth without proportionate increases in operational expenses.

Conclusion
In conclusion, efficient trenching operations require careful consideration of factors such as choosing the right trench digger model, renting equipment wisely, maximizing efficiency with maintenance and operation practices, preparing the work site meticulously, operating safely, and maintaining the trencher for optimal performance.
By understanding project needs and selecting the appropriate trencher model, productivity and sustainability can be achieved. Renting trenchers can be a cost-effective choice, considering factors like equipment type and condition. Implementing best practices for maintenance and operation, such as following the operating manual and optimizing operation in line with soil conditions, can maximize efficiency.
Thorough site preparation, including clearing the area and marking subsurface utilities, is crucial for a smooth trenching process. Adhering to safety protocols during operation is essential for accident prevention. Regular maintenance checks, inspection of cutting teeth, and keeping the trencher clean and clear of obstructions are vital for optimal performance and extended service life.
Monitoring progress, promptly addressing operational issues, and embracing technology and data-driven methods can further enhance efficiency. By evaluating and adjusting processes, trenching projects can achieve greater productivity and cost-effectiveness.
In summary, by considering these key factors and implementing the recommended solutions, trenching projects can overcome challenges and achieve optimal results. Approach trenching operations with a problem-solving mindset and a commitment to efficiency and excellence.
Frequently Asked Questions
Why are digging activities important in excavation?
Digging activities are essential in excavation as the correct methods and tools significantly enhance productivity. A thorough assessment of the project scope, including trench dimensions and terrain specifics, helps in selecting the most suitable equipment.
What factors should be considered when choosing a trench digger?
When selecting a trench digger, it's crucial to consider the specific requirements of your project, including trench dimensions and soil characteristics. Additionally, the ecological impact and long-term benefits of using advanced, fuel-efficient engines should also be evaluated.
What is the significance of site preparation before excavation?
Proper site preparation streamlines the excavation process and mitigates potential issues. This includes clearing obstacles, marking subsurface utilities, and conducting archaeological evaluations to prevent any costly disturbances.
How can leasing trenching machinery be beneficial?
Leasing trenching machinery can be financially wise, especially for larger equipment. Rental prices vary based on machine type, duration of use, and location. Renting allows flexibility and can reduce upfront costs compared to purchasing.
What maintenance practices are important for rented digging machines?
To ensure the reliability and efficiency of rented digging machines, adhere to a strict maintenance schedule that includes routine service checks, cleaning of components, and timely replacements of worn parts.
What safety protocols should be followed when operating trenching machinery?
Safety protocols are crucial when operating trenching machinery. Operators should thoroughly understand the equipment’s safety guidelines, wear appropriate personal protective gear, and maintain vigilance to prevent accidents.
How can technology improve excavation efficiency?
Utilizing automated solutions and data-driven methods can significantly enhance excavation efficiency. Regular assessments of excavation progress and the integration of technology can lead to substantial productivity gains and cost reductions.
What role does equipment maintenance play in operation efficiency?
Regular maintenance of digging machinery is key to optimizing performance and preventing unforeseen failures. Keeping the equipment clean and in good working condition extends its lifespan and minimizes operational interruptions.
Why is it important to assess the condition of the digging machine before use?
Assessing the condition of the digging machine is vital to ensure smooth operation. A well-maintained trencher contributes to project success and reduces the risk of mechanical issues during excavation.
What is the expected growth in the construction industry, and how does it relate to machinery rental?
The construction industry is projected to grow by 15% over the next two years, emphasizing the increasing demand for efficient and cost-effective machinery solutions, including the rental of trenchers.
List of Sources
- Assessing Project Needs for Efficient Trenching
- wandb.ai (https://wandb.ai/andrewliao11/knn_crowdsourcing/reports/Worker-Construction-vs-priors--VmlldzoyOTU0NDc)
- industry.gov.au (https://industry.gov.au/publications/resources-and-energy-major-projects-2023)
- margotnote.com (https://margotnote.com/blog/project-considerations)
- highways.today (https://highways.today/2023/12/21/electric-rollers-hamm)
- planetizen.com (https://planetizen.com/news/2023/10/125768-la-rail-project-testing-electric-excavator?utm_source=dlvr.it&utm_medium=dlvr-twitter&utm_campaign=newfeed)
- jacobs.com (https://jacobs.com/projects/haweswater-aqueduct-resilience-programme-securing-water-future-north-west-england?utm_source=social&utm_medium=twitter&utm_term=47eb7794-e0a7-42a8-9240-4227b3ec85fc&utm_content=&utm_campaign=newsroom)
- ethz.ch (https://ethz.ch/en/news-and-events/eth-news/news/2023/11/autonomous-excavator-constructs-a-six-metre-high-dry-stone-wall.html)
- exodigo.com (https://exodigo.com/technology)
- mapei.com (https://mapei.com/gb/en/tools-and-downloads/technical-documentation)
- kagaoanengineering.com (https://kagaoanengineering.com/secant-and-tangent-pile-walls)
- Choosing the Right Trench Digger Model
- jcb.com (https://jcb.com/en-gb/products/wheeled-excavators/hydradig/hydradig?utm_date=04-01-2024&utm_author=rs_cf&utm_campaign=na&utm_source=twitter&utm_sourcespecific=post&utm_medium=organic&utm_mediumtype=owned&utm_content=HydradigBouillotTP&utm_region=group&utm_publication=na&utm_category=construction&utm_machinegroup=wheeled-excavators%09%09%09%09%09%09%09%09%09%09)
- jcb.com (https://jcb.com/en-gb/products/tracked-excavators/140x?utm_date=05-02-2024&utm_author=rs_cf&utm_campaign=na&utm_source=twitter&utm_sourcespecific=post&utm_medium=organic&utm_mediumtype=owned&utm_content=Blaxk140XRocketRentals&utm_region=group&utm_publication=na&utm_category=construction&utm_machinegroup=tracked-excavators%09%09%09%09%09%09%09%09%09%09)
- jcb.com (https://jcb.com/en-gb/products/tracked-excavators/370x?utm_date=20-03-2024&utm_author=rs_cf&utm_campaign=product-launch&utm_source=twitter&utm_sourcespecific=post&utm_medium=organic&utm_mediumtype=owned&utm_content=370XLaunchPost&utm_region=group&utm_publication=na&utm_category=construction&utm_machinegroup=tracked-excavators%09%09%09%09%09%09%09%09%09%09)
- londonreconnections.com (https://londonreconnections.com/2023/the-evolution-of-tunnel-boring-machines-constructionphysics)
- exodigo.com (https://exodigo.com/technology)
- nature.com (https://nature.com/latest-news)
- archaeologynewsnetwork.com (https://archaeologynewsnetwork.com)
- venngage.com (https://venngage.com/blog/graphic-organizer-examples)
- margotnote.com (https://margotnote.com/blog/project-considerations)
- Factors to Consider When Renting a Trencher
- lifehacker.com (https://lifehacker.com/home/best-places-to-rent-tools-and-equipment)
- smallbiztrends.com (https://smallbiztrends.com/2023/10/how-to-start-a-dump-truck-business.html)
- smallbiztrends.com (https://smallbiztrends.com/2023/11/how-to-hire-a-construction-manager.html)
- smallbiztrends.com (https://smallbiztrends.com/2023/12/how-to-make-money-with-a-pickup-truck.html)
- e.vnexpress.net (https://e.vnexpress.net/news/business/money/landlord-loses-28-500-from-hiking-monthly-rent-by-200-4704276.html)
- cnbc.com (https://cnbc.com/2023/11/30/33-year-old-owns-four-rental-properties-worth-2point3-million.html)
- washingtonpost.com (https://washingtonpost.com/business/interactive/2024/rent-average-by-county-change-rising-falling)
- benzinga.com (https://benzinga.com/pressreleases/23/11/g35667616/geotechnical-construction-services-market-worth-3-19-billion-by-2028-exclusive-report-by-the-insig)
- rpc.co.uk (https://rpc.co.uk/perspectives/construction/the-week-that-was-24-november-2023)
- Best Practices for Maximizing Efficiency with a Rented Trencher
- dematic.com (https://dematic.com/en-au/insights/case-studies/john-dee-australia)
- hospitalitynet.org (https://hospitalitynet.org/news/4118818.html)
- smallbiztrends.com (https://smallbiztrends.com/2023/11/rental-business-ideas.html)
- investfourmore.com (https://investfourmore.com/top-5-mistakes-landlords-make)
- smallbiztrends.com (https://smallbiztrends.com/2023/12/how-to-make-money-with-a-pickup-truck.html)
- highways.today (https://highways.today/2023/12/21/electric-rollers-hamm)
- planetizen.com (https://planetizen.com/news/2023/10/125768-la-rail-project-testing-electric-excavator?utm_source=dlvr.it&utm_medium=dlvr-twitter&utm_campaign=newfeed)
- nytimes.com (https://nytimes.com/interactive/2024/upshot/buy-rent-calculator.html)
- agriculture.com (https://agriculture.com/interest-rates-and-equipment-prices-the-case-for-leasing-farm-equipment-8649959?hid=3c0545dd1a819ca74fc0f935afb4da17b0035420&did=13054547-20240517&utm_campaign=todays-news_newsletter&utm_source=ag&utm_medium=email&utm_content=051724&lctg=3c0545dd1a819ca74fc0f935afb4da17b0035420)
- ers.usda.gov (https://ers.usda.gov/data-products/charts-of-note)
- tractorzone.com (https://tractorzone.com/blog/top-12-safety-tips-for-heavy-machinery-operators)
- Preparing the Work Site for Trenching
- Construction Punch Lists Explained | Procore (https://procore.com/library/construction-punch-list-explained)
- mapei.com (https://mapei.com/gb/en/tools-and-downloads/technical-documentation)
- deepsentinel.com (https://deepsentinel.com/blogs/construction/how-to-set-up-a-construction-site-security-plan)
- archaeologists.net (https://archaeologists.net/news/new-fieldwork-standards-and-universal-guidance-1701251374)
- csis.org (https://csis.org/analysis/seizing-initiative-ukraine-waging-war-defense-dominant-world)
- digitscotland.com (https://digitscotland.com/halls-swords-and-spears-from-archaeological-evaluation-to-excavation-in-scotland)
- scmp.com (https://scmp.com/news/asia/south-asia/article/3242958/indian-army-digs-hand-free-41-workers-trapped-tunnel-two-weeks?utm_source=rss_feed)
- theclancygroup.co.uk (https://theclancygroup.co.uk/case-study/bridgwater-road)
- osirisnet.net (https://osirisnet.net/e_centrale.htm?/papyrus.jpg%7C)
- youtube.com (https://youtube.com/watch?v=dwZacIKSGWE)
- digitscotland.com (https://digitscotland.com/halls-swords-and-spears-from-archaeological-evaluation-to-excavation-in-scotland)
- Operating the Trencher Safely and Efficiently
- railroads.fra.dot.gov (https://railroads.fra.dot.gov/elibrary/fames-alert-6)
- gov.uk (https://gov.uk/government/statistics/reported-road-casualties-great-britain-e-scooter-factsheet-year-ending-june-2023/reported-road-casualties-great-britain-e-scooter-factsheet-year-ending-june-2023)
- aopa.org (https://aopa.org/training-and-safety/air-safety-institute/accident-analysis/flight-training-accident-report)
- smallbiztrends.com (https://smallbiztrends.com/2023/10/how-to-start-a-dump-truck-business.html)
- confessionsoftheprofessions.com (https://confessionsoftheprofessions.com/3-common-mistakes-to-avoid-in-heavy-duty-equipment-handling)
- smallbiztrends.com (https://smallbiztrends.com/2023/12/how-to-make-money-with-a-pickup-truck.html)
- smallbiztrends.com (https://smallbiztrends.com/2023/10/hire-a-forklift-operator.html)
- tc.canada.ca (https://tc.canada.ca/en/marine-transportation/marine-safety/boating-safety)
- fda.gov (https://fda.gov/news-events/press-announcements/fda-roundup-march-12-2024)
- cornwall.gov.uk (https://cornwall.gov.uk)
- swisslog.com (https://swisslog.com/en-us/case-studies-and-resources/case-studies/2024/03/europris-norway?sc_camp=1FF81E552F8E4656A1A9E3F5CBE43DF5)
- tractorzone.com (https://tractorzone.com/blog/top-12-safety-tips-for-heavy-machinery-operators)
- Maintaining the Trencher for Optimal Performance
- exxentric.com (https://exxentric.com/flywheel-training-running-benefits-of-consistent-tracking-through-the-exxentric-app)
- smallbiztrends.com (https://smallbiztrends.com/2023/11/rental-business-ideas.html)
- aol.com (https://aol.com/pros-cons-leasing-vs-buying-142331425.html)
- lyft.com (https://lyft.com/blog/posts/driver-net-earnings)
- heraldscotland.com (https://heraldscotland.com/news/24132665.rust-dogs-ageing-calmac-fleet-two-ferries-sidelined-3rd-year)
- thegrocer.co.uk (https://thegrocer.co.uk/pay/uber-eats-and-deliveroo-among-businesses-facing-most-allegations-of-migrant-worker-rights-abuses/695286.article)
- marinelog.com (https://marinelog.com/views/op-eds/op-ed-engineering-insights-when-building-a-trawler)
- tractorzone.com (https://tractorzone.com/blog/top-12-safety-tips-for-heavy-machinery-operators)
- Monitoring and Adjusting Processes for Efficiency
- marinetechnologynews.com (https://marinetechnologynews.com/news/bardex-mooring-system-takes-637202)
- australianmanufacturing.com.au (https://australianmanufacturing.com.au/orica-launches-new-underground-blasting-technology?utm_source=rss&utm_medium=rss&utm_campaign=orica-launches-new-underground-blasting-technology)
- fabricatingandmetalworking.com (https://fabricatingandmetalworking.com/2023/11/using-data-to-reduce-costs-and-improve-throughput-in-cutting-and-grinding)
- pneumatictips.com (https://pneumatictips.com/compressed-air-fail-drive-by-shooting)
- linkedin.com (https://linkedin.com/pulse/measure-once-cut-twice-part-2-how-turn-6-days-20m-profit-rich-brown-fmjwe)
- uipath.com (https://uipath.com/resources/automation-case-studies/hiscox-achieves-sustainable-growth-with-communications-automation?utm_source=Twitter&utm_medium=social)
- home.sandvik (https://home.sandvik/en/about-us/business-areas/sandvik-mining-and-rock-solutions)
- toyotatimes.jp (https://toyotatimes.jp/en/series/beyondmobility/011.html)
- jcb.com (https://jcb.com/en-gb/products/tracked-excavators/140x?utm_date=05-02-2024&utm_author=rs_cf&utm_campaign=na&utm_source=twitter&utm_sourcespecific=post&utm_medium=organic&utm_mediumtype=owned&utm_content=Blaxk140XRocketRentals&utm_region=group&utm_publication=na&utm_category=construction&utm_machinegroup=tracked-excavators%09%09%09%09%09%09%09%09%09%09)