Introduction
Navigating the world of pump rentals can be daunting, but understanding the various types available can make a significant difference in achieving optimal performance and cost-effectiveness for your project. From diaphragm pumps that excel in handling abrasive materials and slurries, to electric pumps known for their efficiency in industrial applications, and sump pumps that prevent flooding in low-lying areas, each type serves a unique purpose. This article delves into these different pumps, their specific applications, and the factors affecting their efficiency, providing valuable insights to help you choose the right pump for your needs.
Types of Pumps for Rent
When considering , it's crucial to understand the different . Diaphragm devices are highly effective for and slurries, making them ideal for or mining operations where the transportation of ore and waste is necessary. Electric devices, known for their efficiency and low maintenance, are perfect for requiring consistent and reliable performance. Sump devices, on the other hand, excel in , efficiently removing water from basements or construction trenches. Each type of device has , whether it's for construction, drainage, or industrial use, ensuring optimal performance and cost-effectiveness.
Diaphragm Pumps
'Diaphragm mechanisms perform exceptionally well with thick liquids and slurries because of their distinct operation.'. Employing a flexible diaphragm, these devices generate a vacuum that pulls fluid into the chamber, offering . They are highly versatile, capable of running dry without damage and managing corrosive materials effectively, making them indispensable across various industries. For instance, Parker’s are renowned for their role in where reliability and precision are paramount. This adaptability and durability ensure they meet the demanding needs of .
Electric Pumps
, powered by electricity, provide a dependable and for various applications. They are particularly beneficial in situations demanding ongoing operation, such as dewatering construction sites or providing liquid for irrigation. This reliability is crucial when infrastructure for is needed, especially in areas lacking adequate water supply from an aqueduct. In such situations, wells or storage reservoirs, accessed through , become essential.
The simplicity of operation and upkeep of make them a preferred choice for many rental projects. For instance, when managing water resources in remote locations or during high-consumption periods, provide a cost-effective and . Guillermo Guereque, CEO of Optimotion, highlights the importance of innovative solutions in industrial applications, indicating that automated, efficient systems are key to optimizing energy consumption and reducing operational costs.
Furthermore, the drive towards electrification and carbon neutrality has resulted in significant progress in electric fluid transport technology. These innovations ensure and efficiency, even in harsh conditions. With the integration of smart solutions and real-time monitoring, now offer enhanced performance, making them indispensable for modern construction and agricultural projects.

Sump Pumps
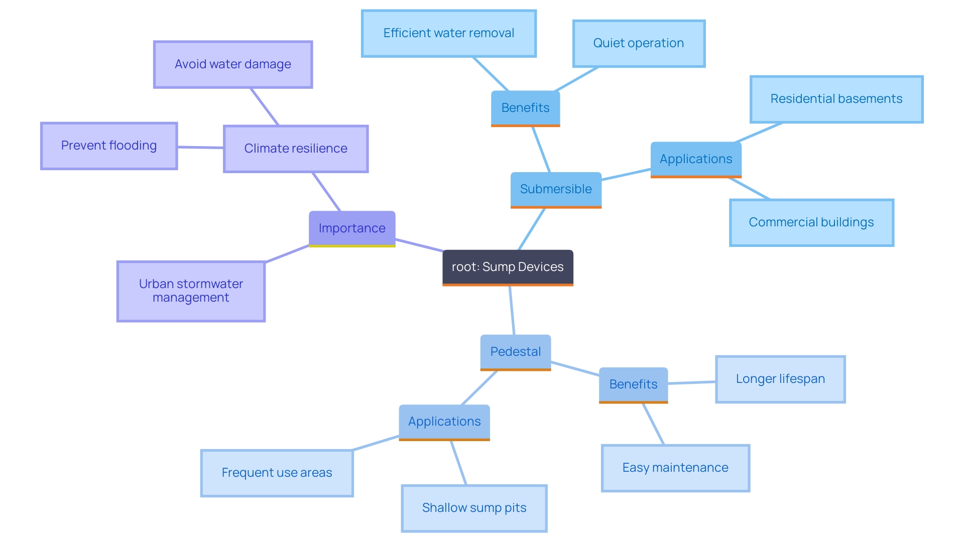
' are essential for from basements, crawl spaces, and other low-lying areas, effectively preventing flooding and in both residential and commercial properties.'. These devices come in two primary categories: submersible and pedestal, each providing unique benefits. Submersible devices are designed to function beneath the surface, making them suitable for regions susceptible to total immersion. On the other hand, pedestal devices, which are installed above the sump pit, are easier to access for maintenance and repairs.
A real-world illustration of the significance of sump systems can be observed in the Metro Waterproofing project at the Grand Hyatt in Memphis. In the chillier months of 2022, the team encountered difficulties like low temperatures impacting material adaptability and the sandy ground holding moisture, complicating the installation of the waterproofing system. The application of in such situations can assist in controlling surplus liquid, preserving the integrity and functionality of waterproofing efforts.
In urban stormwater management, preventing and mitigating runoff impacts are crucial. play an essential part in these efforts, offering a dependable answer for handling fluid buildup in low-lying regions. This is particularly important as climate-related disasters become more frequent and costly. By utilizing sump systems, property owners can improve their resilience against such hazards, protecting their structures and investments from .

Factors Affecting Pump Efficiency
The efficiency of rented machinery is influenced by several critical factors, each contributing to the overall performance and cost-effectiveness of the operation. The kind of liquid being moved plays an important part; for example, need devices with greater power and particular designs in contrast to thinner liquids. System pressure and flow rate are also crucial, as they influence the energy usage and the appropriateness of a device for a specific task.
Furthermore, the design of the device itself can influence its efficiency. Advances in , including the integration of the Industrial Internet of Things (IoT) and digitization, have opened up opportunities for smarter, more efficient designs. 'According to industry experts, 'optimizing fluid processes can yield substantial of 30-40%,' which underscores the importance of selecting the appropriate equipment.'.
Additionally, the demand for remains high across various industries, such as mining, where they are essential for tasks like ore transportation and dewatering. With the increasing pace of urban growth and industrial development, effective selection of becomes even more essential.
Comprehending these factors enables the choice of the most suitable device, ensuring optimal performance, reducing operational expenses, and enhancing overall project efficiency.

Choosing the Right Pump for Your Needs
Selecting the appropriate rental equipment necessitates a comprehensive assessment of various essential factors. Start by determining the necessary horsepower and flow rate, which are crucial for . Furthermore, consider the characteristics of the fluid being moved, as this will affect the kind of mechanism appropriate for your project. For instance, play a vital role in industries like mining, where they are essential for , as well as for mineral separation and dewatering processes. Furthermore, the required discharge rate and maintenance frequency are pivotal in making an informed decision. As Guillermo Guereque, CEO of Optimotion, demonstrated with his innovative solutions for industrial clients, integrating smart, can optimize performance and reduce manual labor. In industries where uptime and reliability are critical, investing in the right pump can lead to significant improvements in and compliance with stringent standards.

Conclusion
Understanding the diverse range of pump options available for rent is essential for optimizing performance and ensuring cost-effectiveness in various projects. Each type of pump—whether diaphragm, electric, or sump—serves specific applications and offers unique advantages. Diaphragm pumps are indispensable for handling abrasive materials, while electric pumps provide reliable solutions for continuous operations.
Sump pumps play a critical role in flood prevention, safeguarding properties from water damage.
Factors such as fluid viscosity, system pressure, and pump design significantly influence efficiency and performance. Awareness of these elements helps in selecting the most suitable pump for specific needs, ultimately leading to enhanced operational efficiency and reduced costs. The integration of advanced technologies, such as the Industrial Internet of Things (IIoT), further supports smarter pump selections, allowing for substantial energy savings.
In conclusion, making informed decisions regarding pump rentals can dramatically impact project outcomes. Evaluating horsepower, flow rate, and fluid characteristics is vital for choosing the right equipment. By leveraging innovative solutions and understanding the unique capabilities of each pump type, project managers can enhance productivity and ensure compliance with operational standards, paving the way for successful project execution.
Frequently Asked Questions
What types of rental equipment are available for fluid movement?
There are three main types of rental equipment: diaphragm devices, electric devices, and sump devices. Each type is tailored for specific applications such as managing abrasive materials, industrial operations, and drainage situations.
What are diaphragm devices, and what are their benefits?
Diaphragm devices are effective for managing thick liquids and slurries. They utilize a flexible diaphragm to create a vacuum, enabling effective suction and discharge without damage, even when running dry. These devices are versatile and can handle corrosive materials, making them essential in various industries, especially for critical applications where reliability is crucial.
How do electric devices function, and what applications are they best suited for?
Electric devices are powered by electricity and are known for their efficiency and low maintenance. They are ideal for applications requiring continuous operation such as dewatering construction sites and irrigation. Their simplicity of operation and advancements in technology make them a popular choice, especially in areas with limited water supply.
What is the role of sump devices in fluid management?
Sump devices are crucial for removing excess water from low-lying areas, preventing flooding and water damage. They come in two types: submersible and pedestal. Submersible devices work beneath the surface, while pedestal devices are easier to access for maintenance.
What factors influence the efficiency of rented fluid-moving equipment?
Several factors affect the efficiency of rented machinery, including the type of liquid being moved, system pressure, flow rate, and the design of the device. Advances in technology, like the Industrial Internet of Things (IoT), have led to more efficient designs, which can yield significant energy savings.
How should one select the appropriate rental equipment?
Selecting the right rental equipment involves assessing horsepower, flow rate, and the characteristics of the fluid being moved. It's also important to consider the required discharge rate and maintenance frequency to ensure optimal performance and compliance with operational standards.
Why is it important to understand the specific needs of a project when renting equipment?
Understanding the specific needs of a project allows for the selection of the most suitable equipment, ensuring optimal performance and reducing operational expenses. This is particularly significant in industries where reliability and efficiency are critical for success.
List of Sources
- Types of Pumps for Rent
- sciencedirect.com (https://sciencedirect.com/science/article/abs/pii/S2542435124000497?via%3Dihub#ack0010)
- benzinga.com (https://benzinga.com/pressreleases/23/11/g35615172/mechanical-pump-market-size-to-hit-72-73-billion-globally-by-2028-exclusive-report-by-the-insight-)
- aem.org (https://aem.org/not-found)
- valin.com (https://valin.com/resources/blog)
- maxrealestateexposure.com (https://maxrealestateexposure.com/septic-tank-maintenance)
- medicaldevice-network.com (https://medicaldevice-network.com/data-insights/fresenius-medical-care-gets-grant-for-gear-pump-with-separate-inflow-and-outflow-improved-flushing)
- medicaldevice-network.com (https://medicaldevice-network.com/data-insights/shimadzu-gets-grant-for-gear-pump-with-improved-liquid-filling-mechanism)
- cnet.com (https://cnet.com/home/energy-and-utilities/heat-pump-types)
- parker.com (https://parker.com/us/en/home.html)
- Diaphragm Pumps
- valin.com (https://valin.com/resources/blog)
- parker.com (https://parker.com/us/en/home.html)
- medicaldevice-network.com (https://medicaldevice-network.com/data-insights/shimadzu-gets-grant-for-gear-pump-with-improved-liquid-filling-mechanism)
- medicaldevice-network.com (https://medicaldevice-network.com/data-insights/shimadzu-gets-grant-for-vacuum-pump-with-heating-sections-to-reduce-product-accumulation)
- medicaldevice-network.com (https://medicaldevice-network.com/data-insights/merit-medical-systems-gets-grant-for-vacuum-assisted-drainage-system-with-collapsible-reservoir)
- caterpillar.com (https://caterpillar.com)
- medicaldevice-network.com (https://medicaldevice-network.com/data-insights/edap-tms-gets-grant-for-ultrasound-production-source-with-threaded-fastener-and-membrane)
- Electric Pumps
- elektormagazine.com (https://elektormagazine.com/articles/water-tank-level-control-dual-level-controller-hysteresis)
- arduino.cc (https://arduino.cc/pro/case-studies-optimotion-chemical-injection)
- highways.today (https://highways.today/2023/12/21/electric-rollers-hamm)
- bakerhughes.com (https://bakerhughes.com/company/news/baker-hughes-awarded-multiyear-contract-help-azerbaijan-maximize-well-productivity?utm_medium=social&utm_source=linkedin)
- wevolver.com (https://wevolver.com/article/what-are-the-conditions-for-increasing-the-efficiency-of-power-conversion-and-motor-drives-and-for-expanding-the-use-of-sic-and-gan-power-semiconductors)
- rewiringamerica.org (https://rewiringamerica.org/electrification-costs-estimates)
- aem.org (https://aem.org/not-found)
- csrwire.com (https://csrwire.com/press_releases/795531-harnessing-efficiency-are-heat-pumps-champion-global-carbon-reduction?utm_source=dlvr.it&utm_medium=twitter)
- powermag.com (https://powermag.com/plant-operators-know-importance-of-pumps-and-piping-systems)
- volvoce.com (https://volvoce.com/europe/en/electric-construction/benefits?utm_source=twitter&utm_medium=social&utm_campaign=emea_social&utm_term=eu_eng&utm_content=organic_video_l25-riga-zoo)
- Sump Pumps
- infomeddnews.com (https://infomeddnews.com/when-to-call-a-plumber-signs-you-need-professional-help)
- fema.gov (https://fema.gov/fact-sheet/flood-insurance-protects-you-all-year-long)
- bobvila.com (https://bobvila.com/articles/signs-of-water-damage-under-floor?utm_source=twitter&utm_campaign=socialflow&utm_medium=social)
- buildingenclosureonline.com (https://buildingenclosureonline.com/articles/92203-overcoming-waterproofing-weather-challenges)
- awwa.onlinelibrary.wiley.com (https://awwa.onlinelibrary.wiley.com/doi/10.1002/awwa.2175)
- medicaldevice-network.com (https://medicaldevice-network.com/data-insights/fresenius-medical-care-gets-grant-for-gear-pump-with-separate-inflow-and-outflow-improved-flushing)
- cqpress.sagepub.com (https://cqpress.sagepub.com/cqresearcher/report/cqpromo/SHPBcj/building-resilience-cqresrre20240202)
- wrc.umn.edu (https://wrc.umn.edu/stormwater-needs)
- creastats.crea.ca (https://creastats.crea.ca/en-CA)
- sciline.org (https://sciline.org/environment-energy/stormwater-solutions?utm_source=twitter&utm_medium=organic-social&utm_campaign=experts-on-camera-2023-mcphillips-stormwater-solutions&utm_content=image)
- wateronline.com (https://wateronline.com/doc/diverse-cities-diverse-solutions-a-deep-dive-into-urban-stormwater-management-0001)
- Factors Affecting Pump Efficiency
- valin.com (https://valin.com/resources/blog)
- manmonthly.com.au (https://manmonthly.com.au/achieving-100-class-zero-excellence-for-engine-manufacturer)
- machinedesign.com (https://machinedesign.com/automation-iiot/article/55091994/nordson-efd-nordsons-pico-nexs-jetting-system-connects-fluid-dispensing-to-industry-40-efficiency)
- parker.com (https://parker.com/us/en/home.html)
- benzinga.com (https://benzinga.com/pressreleases/23/11/g35615172/mechanical-pump-market-size-to-hit-72-73-billion-globally-by-2028-exclusive-report-by-the-insight-)
- medicaldevice-network.com (https://medicaldevice-network.com/data-insights/shimadzu-gets-grant-for-gear-pump-with-improved-liquid-filling-mechanism)
- medicaldevice-network.com (https://medicaldevice-network.com/data-insights/shimadzu-gets-grant-for-vacuum-pump-with-heating-sections-to-reduce-product-accumulation)
- sciencedirect.com (https://sciencedirect.com/science/article/abs/pii/S2542435124000497?via%3Dihub#ack0010)
- aer.ca (https://aer.ca/providing-information/data-and-reports/statistical-reports/st53)
- urtec.org (https://urtec.org/2025/Program/Call-for-Abstracts)
- app.webinar.net (https://app.webinar.net/21Rz9w58npY?mcc=TW)
- iot-analytics.com (https://iot-analytics.com/product/industrial-iot-industry-4-0-case-study-report-2023)
- analog.com (https://analog.com/en/signals/articles/fueling-digital-factory-data-unlock-efficiencies.html)
- valin.com (https://valin.com/resources/blog)
- Choosing the Right Pump for Your Needs
- medicaldevice-network.com (https://medicaldevice-network.com/data-insights/fresenius-medical-care-gets-grant-for-gear-pump-with-separate-inflow-and-outflow-improved-flushing)
- benzinga.com (https://benzinga.com/pressreleases/23/11/g35615172/mechanical-pump-market-size-to-hit-72-73-billion-globally-by-2028-exclusive-report-by-the-insight-)
- medicaldevice-network.com (https://medicaldevice-network.com/news/pharmasens-fda-approval-insulin-pump)
- engineeringleadership.xyz (https://engineeringleadership.xyz/p/lesson-27-the-great-build-vs-buy)
- valin.com (https://valin.com/resources/blog)
- parker.com (https://parker.com/us/en/home.html)
- nytimes.com (https://nytimes.com/interactive/2024/upshot/buy-rent-calculator.html)
- rossvideo.com (https://rossvideo.com/case-studies/red-bull-servus-tv?utm_campaign=23039_organic-social_re-global_ve-general_ob-web-visits&utm_medium=organic_social)
- arduino.cc (https://arduino.cc/pro/case-studies-optimotion-chemical-injection)
- jbrec.com (https://jbrec.com/research)
- wef.org (https://wef.org/publications/publications/books/standards-for-automation-of-water-resource-recovery-facilities-wef-21-24)
- solarcustomers.seia.org (https://solarcustomers.seia.org/guide)