DIY Home Improvement Tools · · 25 min read

Understanding Rental Extension Ladder Options for Your Projects

Explore essential insights on choosing and using rental extension ladders for your projects.

Understanding Rental Extension Ladder Options for Your Projects

Introduction

Selecting the right extension ladder is not just about reaching new heights; it's a vital step toward ensuring safety and efficiency for any project. In various industries, from construction to maintenance, the right ladder can significantly impact both the quality of work and the well-being of workers. With a plethora of ladder types available, understanding the key factors to consider—such as height requirements, material differences, and safety features—becomes essential for making informed decisions.

This article delves into the intricacies of choosing, renting, and using extension ladders effectively, offering practical insights that can help businesses optimize their operations while safeguarding their teams. Whether it's about evaluating rental providers or adhering to best practices for ladder use, the following sections aim to equip readers with the knowledge needed to navigate the challenges associated with working at height.

Choosing the Right Ladder Type

Choosing the right ladder type is essential for ensuring both safety and efficiency on the job. Each task has its own specific requirements, and selecting the appropriate ladder can make a significant difference. For instance, extension ladders are particularly beneficial for reaching elevated areas, making them indispensable for businesses in construction, maintenance, or window cleaning. These ladders offer enhanced accessibility, allowing tasks like painting or roof repairs to be completed with ease.

When deciding on a ladder, it’s important to evaluate several factors, including height needs, stability, and weight capacity. Extension ladders, with their adjustable lengths, eliminate the need for multiple ladders, providing flexibility for various tasks. They are designed with safety features like non-slip feet and stabilizing bars, which help minimize the risk of accidents. Moreover, their collapsible design makes them easy to store in compact spaces and transport in standard vehicles.

Durability is another critical aspect; modern extension ladders are constructed from high-quality materials to ensure long-term use, giving businesses a solid return on their investment. By making an informed decision regarding ladder selection, businesses can not only enhance their operational capabilities but also ensure that tasks are performed efficiently and safely.

Key Factors to Consider When Renting an Extension Ladder

Renting an extension ladder involves careful consideration of several key factors to ensure it meets your specific needs. First, determine the height range required for your projects. Extension ladders come in various sizes, and selecting the right height is crucial for safe and efficient access.

Next, consider the ladder's material—aluminum or fiberglass—each has its own set of advantages. Aluminum ladders are lightweight and easy to maneuver, making them ideal for frequent transportation. On the other hand, fiberglass ladders are non-conductive, providing an essential safety feature for electrical work, making them suitable for various professional applications.

Weight capacity is another critical aspect; ensure that the ladder can support not only your weight but also any tools or materials you may have while working at height. This is especially important for businesses in construction or maintenance, where rigorous use is common.

When evaluating additional features, look for ladders equipped with locking mechanisms that enhance stability during use, as well as slip-resistant rungs which provide added safety. Modern extension ladders often come with stabilizing bars and non-slip feet, further reducing the risk of accidents. By selecting a ladder that meets industry safety standards, you can ensure optimal performance and peace of mind while working at heights.

Safety Considerations for Extension Ladders

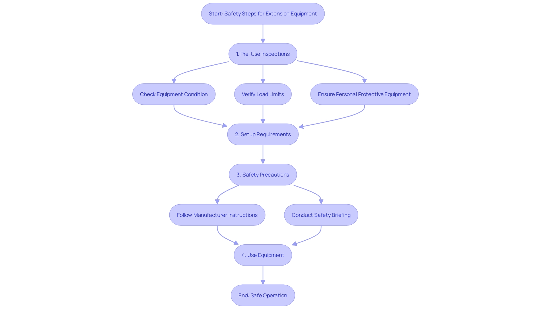
Safety is a critical consideration when using extension ladders, especially in small business environments where tasks often involve reaching significant heights. Before each use, a thorough inspection of the ladder for any damages or defects is essential. It’s important to set up the ladder on stable, level ground and position it at the correct angle—approximately 75 degrees—to ensure maximum stability.

Modern extension ladders come equipped with advanced safety features, such as non-slip feet and stabilizing bars, significantly reducing the risk of accidents. According to OSHA guidelines, eliminating potential hazards is the best practice for avoiding injuries. This principle applies equally to ladder safety. By removing unnecessary risks and using personal protective equipment like helmets and harnesses, workers can further mitigate dangers associated with working at height.

Additionally, the importance of never exceeding the ladder's load capacity cannot be overstated. Overloading can compromise the integrity of the ladder, leading to accidents and injuries. With the right safety measures in place, extension ladders can be a versatile and invaluable asset to small businesses, enabling efficient and safe access to elevated areas for tasks such as painting, roof repairs, or maintenance work.

Benefits of Renting Extension Ladders

Renting extension ladders presents a myriad of advantages that cater to the specific needs of various projects. One of the primary benefits is flexibility; renting allows businesses to acquire high-quality equipment only when necessary, avoiding the hassles of maintenance and storage associated with ownership. This is particularly valuable for short-term projects, where investing in a ladder might not be justifiable.

Moreover, renting can be a financially savvy choice. For instance, it eliminates substantial upfront costs and ongoing upkeep expenses, making it an attractive option for companies looking to manage their budgets effectively. In fact, as reported, the resilience in business spending, with new orders for manufactured durable goods increasing by 0.7% in April, underscores the importance of cost-effective solutions in equipment utilization.

Furthermore, the construction industry increasingly recognizes the role of rented equipment in ensuring safety and compliance with regulations. Companies often find that utilizing rented extension ladders not only enhances operational efficiency but also helps maintain a strong safety culture on-site. By ensuring access to the right tools without the long-term commitment, businesses can focus on their core activities while also aligning with sustainable practices.

How to Rent an Extension Ladder

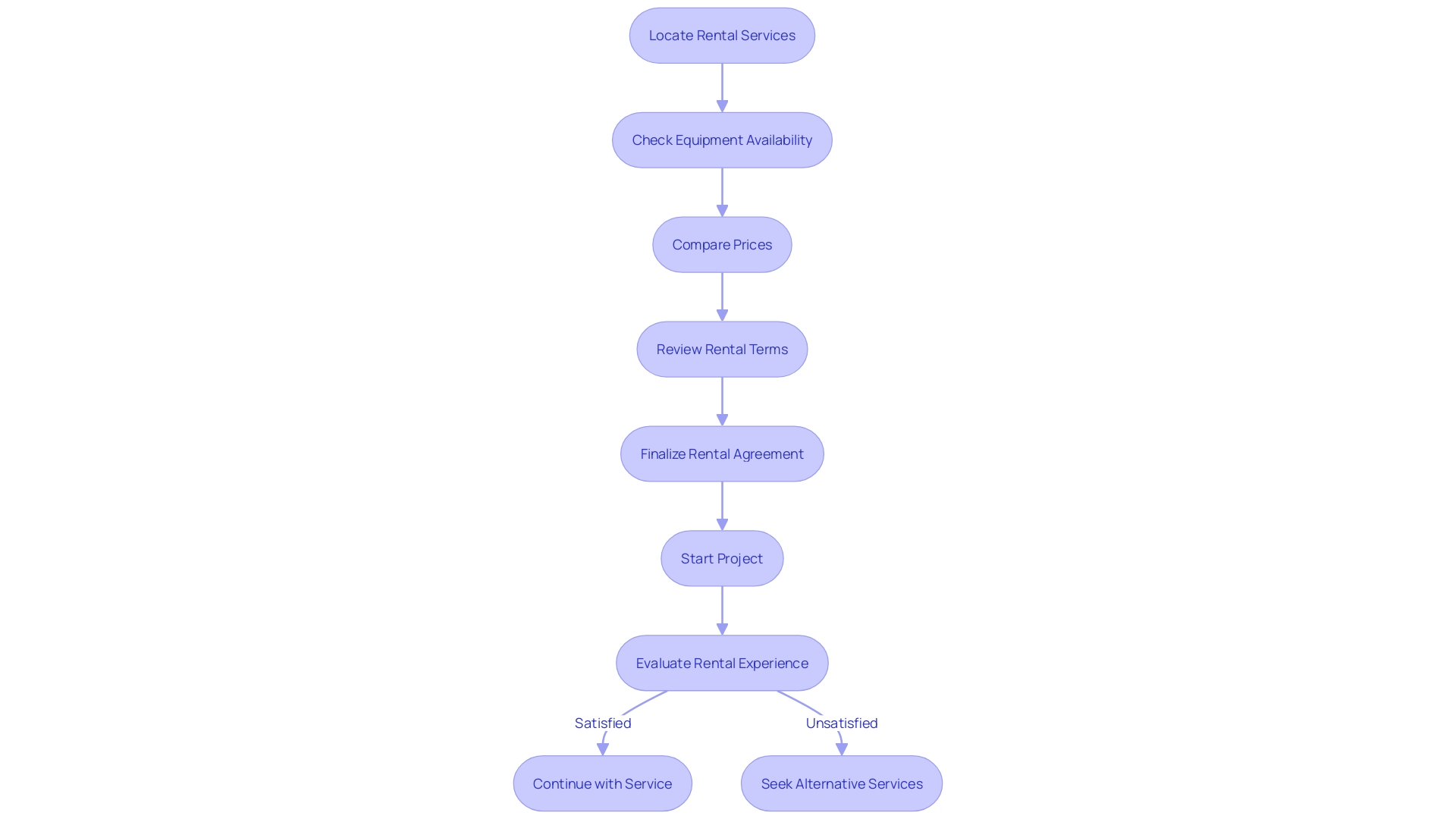
Renting an extension ladder involves a few important steps to ensure you get the right equipment for your needs. Begin by identifying local rental services that specialize in ladders, as their offerings may vary. Take the time to compare prices, availability, and the terms of rental agreements, ensuring you find a provider that fits your budget and schedule.

Once you've narrowed down your options, reach out to inquire about the specific types of extension ladders available. Depending on your project, you may require different ladder lengths or features. Understanding these options is crucial for ensuring safety and efficiency on the job.

Be sure to thoroughly review the rental agreement. This includes clarifying any required deposits, insurance options, and policies regarding the return of the ladder. Knowing these details upfront can help you avoid unexpected costs and logistical challenges later on.

Extension ladders are not just tools but essential assets for many small businesses, especially in sectors like construction and maintenance. They enhance accessibility for tasks that require reaching heights, such as roof repairs or painting. With modern designs focused on safety, including non-slip feet and stabilizing features, these ladders significantly reduce the risk of workplace accidents. Investing in a reliable extension ladder can streamline your operations, ensuring that tasks are carried out safely and effectively.

Types of Rental Ladders and Their Applications

When it comes to rental ladders, understanding the specific types available can significantly enhance your project efficiency and safety. Extension ladders, for instance, are indispensable for tasks requiring substantial height, such as roofing or painting. They offer adjustable lengths, accommodating various elevations while ensuring stability with features like non-slip feet and stabilizing bars. This design not only enhances accessibility but also promotes a safer working environment, aligning with the industry's increasing focus on safety protocols.

Multi-position ladders are another versatile option, allowing you to adapt to different heights and angles, making them ideal for diverse tasks, from indoor projects to outdoor maintenance. Their flexibility minimizes the need for multiple ladders, providing a cost-effective solution for businesses aiming to optimize their equipment.

Specialized ladders, such as articulating ladders, excel in navigating uneven surfaces, which is crucial in many construction and maintenance scenarios. These ladders can adjust to various configurations, enabling workers to maintain safety and stability in challenging environments.

The benefits of choosing the right ladder extend beyond mere practicality. Investing in high-quality rental ladders can lead to significant cost savings over time. Instead of hiring professionals or renting equipment for each high-reach task, having your own adaptable ladder boosts productivity while ensuring that projects are completed efficiently and safely. This strategic approach not only enhances your operational capabilities but also aligns with the industry's ongoing trends toward sustainable and cost-effective practices.

Evaluating Rental Providers and Agreements

Selecting the right ladder rental provider is crucial for ensuring a successful project. Begin by assessing the provider's reputation within the industry. Look for customer reviews and testimonials that highlight their service quality. Engaging with past clients or seeking recommendations can provide valuable insights into their reliability and customer support.

It's essential to consider the variety of products offered. A comprehensive range allows you to choose the most suitable ladder for your specific needs, enhancing safety and efficiency on the job site.

When reviewing the rental agreement, pay close attention to the cost structure. Understanding all associated fees can help you stay within budget and prevent unforeseen expenses. Additionally, scrutinize liability coverage details; protecting yourself from potential accidents or damages is vital.

Maintenance responsibilities are another key aspect. Clarifying who is accountable for upkeep can prevent misunderstandings that could lead to project delays or additional costs. By thoroughly evaluating these elements, you can ensure a smooth rental experience, paving the way for the timely and successful execution of your construction tasks.

Best Practices for Using Rented Extension Ladders

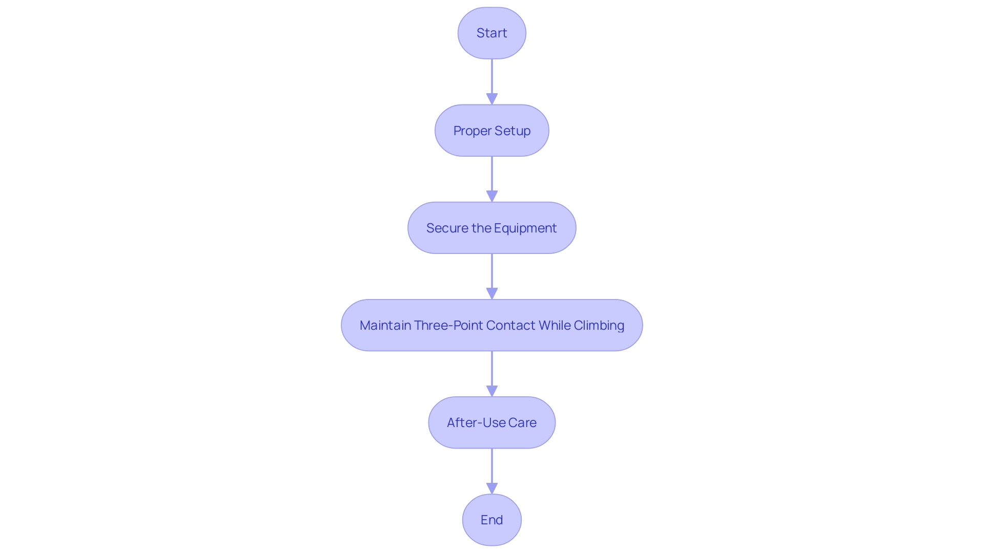
Ensuring the safe and effective use of rented extension ladders is essential for both efficiency and safety in various business operations. To achieve this, adhere to these best practices:

  • Proper Setup: Always position the ladder on a solid, level surface. This foundational step is crucial; a stable base prevents accidents and enhances overall safety. As emphasized by industry experts, ensuring a secure setup can significantly reduce the risk of falls and injuries.
  • Secure Before Climbing: Once positioned, secure the ladder to prevent any movement while in use. Many modern extension ladders come equipped with stabilizing features, such as non-slip feet and stabilizing bars, that enhance safety. These features are designed to provide additional support, making it easier to focus on the task at hand without worrying about potential instability.
  • Maintain Three-Point Contact: While ascending or descending, always maintain three-point contact. This means at least two hands and one foot, or two feet and one hand, are in contact with the ladder at all times. This practice is critical for maintaining balance and ensuring safety during climbs, as highlighted in safety training guidelines from organizations like OSHA.
  • After Use Care: Once your tasks are complete, clean the ladder thoroughly. This includes removing any dirt, debris, or substances that could compromise its integrity. Returning the ladder in the same condition as received not only helps avoid additional fees but also extends the life of the equipment.

By implementing these practices, businesses can enhance safety and maintain operational efficiency, especially in sectors requiring frequent height access, such as construction and maintenance. The investment in proper ladder usage pays off by reducing potential accidents and fostering a culture of safety within the workplace.

Conclusion

Selecting the appropriate extension ladder is crucial for enhancing safety and operational efficiency across various industries. Understanding the specific ladder types, such as extension and multi-position ladders, along with their applications, ensures that businesses can effectively meet the demands of their projects. Factors like height requirements, material differences, and safety features play a pivotal role in making informed choices that not only safeguard workers but also improve productivity.

When considering renting extension ladders, evaluating key aspects such as size, weight capacity, and additional safety features is essential. Renting provides flexibility and cost-effectiveness, allowing businesses to access high-quality equipment without the burdens of ownership. Moreover, establishing a solid relationship with a reputable rental provider can streamline processes and ensure compliance with safety regulations.

Adhering to best practices for ladder use is vital for minimizing risks associated with working at height. This includes proper setup, securing the ladder, maintaining three-point contact, and ensuring thorough post-use care. By implementing these practices, businesses can foster a culture of safety, reduce the likelihood of accidents, and ultimately enhance operational capabilities.

In summary, whether renting or purchasing, making informed decisions about extension ladders can significantly impact the safety and efficiency of operations. By prioritizing the right equipment and adhering to best practices, organizations can effectively navigate the challenges associated with working at height, ensuring that projects are completed safely and successfully.

Ready to rent the perfect extension ladder for your project? Contact EZ Equipment Rental today at (214) 951-7800 to explore our extensive selection and ensure your safety and efficiency!

Frequently Asked Questions

Why is selecting the appropriate climbing equipment crucial?

Selecting the right climbing equipment is essential for ensuring safety and efficiency on the job. Each assignment has unique requirements, and the right equipment can significantly impact the effectiveness and safety of tasks performed at height.

What types of climbing equipment should I consider?

Key types of climbing equipment include Extension Platforms (ideal for accessing elevated areas), Multi-Position Scaffolds (versatile for different tasks and heights), and Specialized Climbing Tools (such as articulating models designed for uneven surfaces).

What factors should I evaluate when choosing climbing equipment?

When selecting climbing equipment, consider height needs, material (aluminum or fiberglass), weight capacity, and safety features (locking systems, slip-resistant steps, and stabilizing bars).

What are the safety precautions I should take before using extension equipment?

Conduct a thorough inspection for damages or defects, set up the equipment on stable, level ground at an angle of approximately 75 degrees, ensure not to exceed the load limit, and utilize personal protective equipment like helmets and harnesses.

What are the advantages of renting extension equipment?

Renting provides flexibility to access high-quality equipment as needed, cost-effectiveness by avoiding substantial upfront costs and ongoing maintenance expenses, and allows companies to focus on their core activities while ensuring safety compliance.

How can I ensure I rent the right extension equipment?

Research rental services by comparing providers for reputation, selection, and pricing, clarify requirements by understanding the specific types and features needed, and review rental agreements for costs, deposits, insurance, and return policies.

What are best practices for using rented extension equipment?

Best practices include proper setup on a solid, level surface, securing the equipment before climbing, maintaining three-point contact while climbing, and cleaning and returning the equipment in good condition after use.

What should I look for in a rental service for construction projects?

Consider the provider's reputation and reviews, the variety of products offered for better equipment matching, and the cost structure to understand all associated fees and liability coverage details.

How does the choice of climbing tool affect operational efficiency?

Selecting the right climbing tool enhances project efficiency by ensuring tasks are performed safely and effectively, leading to significant cost savings in the long run and reducing the need for professional help for high-reach tasks.

What are the common safety features of modern extension tools?

Modern extension tools often include non-slip bases, stabilizing rods, and locking systems for added stability during operation, helping to minimize the risk of accidents and enhance safety for users.

List of Sources

  1. Choosing the Right Ladder Type
    • craftsman-book.com (https://craftsman-book.com/national-construction-estimator-2024)
    • asmedigitalcollection.asme.org (https://asmedigitalcollection.asme.org)
    • smallbiztrends.com (https://smallbiztrends.com/2023/12/extension-ladders-for-sale.html)
    • europeanbusinessreview.com (https://europeanbusinessreview.com/a-guide-to-safety-efficiency-on-construction-sites)
    • robots-blog.com (https://robots-blog.com/2024/04/24/rebels-on-wheels-make-driverless-transport-systems-affordable-through-modern-plastic-technology)
    • pacompendium.com (https://pacompendium.com)
    • lizcore.com (https://lizcore.com)
    • opencollective.com (https://opencollective.com/openbeta)
  2. Key Factors to Consider When Renting an Extension Ladder
    • smallbiztrends.com (https://smallbiztrends.com/2023/12/extension-ladders-for-sale.html)
    • benzinga.com (https://benzinga.com/pressreleases/23/11/g35912098/roofing-market-to-reach-usd-322-billion-by-2031-growing-a-cagr-4-9-transparency-market-research-in)
    • blog.rismedia.com (https://blog.rismedia.com/2023/5-reasons-hiring-professionals-is-better-than-building-an-extension-yourself)
    • retailtechnologytrends.com (https://retailtechnologytrends.com/ensuring-smooth-operations-commercial-laundry-machine-servicing)
    • compositesworld.com (https://compositesworld.com/articles/top-10-compositesworld-news-items-of-2023?utm_source=twitter&utm_medium=social&utm_campaign=social23&utm_content=Explore202)
    • elevatorworld.com (https://elevatorworld.com/news/daily-news/ray-miller-joins-iph-wire-rope-to-oversee-na-efforts?utm_content=buffer29ef3&utm_medium=social&utm_source=twitter.com&utm_campaign=buffer)
    • smallbiztrends.com (https://smallbiztrends.com/2023/12/extension-ladders-for-sale.html)
  3. Safety Considerations for Extension Ladders
    • dol.gov (https://dol.gov/newsroom/releases/osha/osha20231107)
    • nj.com (https://nj.com/hudson/2024/05/company-to-pay-13k-in-fines-after-employees-fatal-5-story-fall.html?utm_source=twitter&utm_medium=social&utm_campaign=starledger_sf&utm_content=nj_starledger_twitter)
    • feeneyinc.com (https://feeneyinc.com/blog)
    • smallbiztrends.com (https://smallbiztrends.com/2023/12/extension-ladders-for-sale.html)
    • lifehacker.com (https://lifehacker.com/home/avoid-these-common-diy-injuries)
    • wonder.cdc.gov (https://wonder.cdc.gov)
    • safetyandhealthmagazine.com (https://safetyandhealthmagazine.com/articles/24721-oshas-top-10-2023)
    • fda.gov (https://fda.gov/regulatory-information/search-fda-guidance-documents/guidance-industry-recommendations-early-food-safety-evaluation-new-non-pesticidal-proteins-produced)
  4. Benefits of Renting Extension Ladders
    • retailtechinnovationhub.com (https://retailtechinnovationhub.com/home/2023/12/11/here-are-eight-need-to-knows-in-the-construction-world)
    • jbrec.com (https://jbrec.com/research)
    • smallbiztrends.com (https://smallbiztrends.com/2023/12/extension-ladders-for-sale.html)
    • elfaonline.org (https://elfaonline.org/news-and-publications/industry-news/read/2024/08/14/wolters-kluwer-second-quarter-equipment-lease-finance-digital-transformation-index-shows-strongest-quarter-on-record)
    • inc.com (https://inc.com/dan-furman/why-now-is-right-time-for-equipment-investment.html)
    • architectsjournal.co.uk (https://architectsjournal.co.uk/buildings/ao_ft-reconfigures-garden-wall-into-ground-floor-extension?utm_term=Autofeed&utm_medium=Social&utm_source=Twitter#Echobox=1708256355)
    • forbes.com (https://forbes.com/advisor/renters-insurance/renting-statistics)
  5. How to Rent an Extension Ladder
    • smallbiztrends.com (https://smallbiztrends.com/2023/12/extension-ladders-for-sale.html)
    • elfaonline.org (https://elfaonline.org/news-and-publications/industry-news/read/2023/12/05/mitsubishi-hc-capital-america-highlights-2024-trends-for-equipment-finance-industry)
    • akiyainaka.com (https://akiyainaka.com/2023/10/17/following-an-akiya-inaka-buyer-journey)
    • e.vnexpress.net (https://e.vnexpress.net/news/business/money/landlord-loses-28-500-from-hiking-monthly-rent-by-200-4704276.html)
    • blog.rismedia.com (https://blog.rismedia.com/2023/5-reasons-hiring-professionals-is-better-than-building-an-extension-yourself)
    • vitalytennant.com (https://vitalytennant.com/advice-on-moving-from-an-apartment-to-a-house)
    • woodworkingnetwork.com (https://woodworkingnetwork.com/news/woodworking-industry-news/infographic-elfas-top-10-equipment-acquisition-trends-2024)
    • smallbiztrends.com (https://smallbiztrends.com/2023/11/how-to-hire-a-construction-manager.html)
    • retailtechinnovationhub.com (https://retailtechinnovationhub.com/home/2023/11/20/an-ultimate-guide-to-renovating-your-retail-store-with-ease)
  6. Types of Rental Ladders and Their Applications
    • iands.design (https://iands.design/projects/adaptive-reuse-historic-renovation/article/33015367/kovas-dan-sullivan-talks-optimization-for-adaptive-reuse)
    • smallbiztrends.com (https://smallbiztrends.com/2023/12/extension-ladders-for-sale.html)
    • iands.design (https://iands.design/projects/adaptive-reuse-historic-renovation/article/33015752/asid-report-examines-the-rise-of-adaptive-reuse)
    • retailtechinnovationhub.com (https://retailtechinnovationhub.com/home/2023/12/11/here-are-eight-need-to-knows-in-the-construction-world)
    • rpc.co.uk (https://rpc.co.uk/perspectives/construction/the-week-that-was-24-november-2023)
    • jbrec.com (https://jbrec.com/research)
    • iands.design (https://iands.design/projects/adaptive-reuse-historic-renovation/article/33015752/asid-report-examines-the-rise-of-adaptive-reuse)
  7. Evaluating Rental Providers and Agreements
    • elfaonline.org (https://elfaonline.org/news-and-publications/industry-news/read/2024/01/31/regents-capital-marks-a-decade-of-success-in-equipment-finance)
    • elfaonline.org (https://elfaonline.org/news-and-publications/industry-news/read/2023/12/05/mitsubishi-hc-capital-america-highlights-2024-trends-for-equipment-finance-industry)
    • equipmentfa.com (https://equipmentfa.com/articles/37529/a-conversation-with-leigh-lytle-president-and-ceo-of-the-elfa)
    • ai-case-study.vercel.app (https://ai-case-study.vercel.app)
    • akiyainaka.com (https://akiyainaka.com/2023/10/17/following-an-akiya-inaka-buyer-journey)
    • prylada.com (https://prylada.com/post/manufacturing-industry-research-intelligent-asset-monitoring-challenges)
    • elfaonline.org (https://elfaonline.org/news-and-publications/industry-news/read/2024/01/30/csi-leasing-expands-european-footprint-by-opening-subsidiaries-in-hungary-and-austria)
    • 360iresearch.com (https://360iresearch.com)
    • juniperresearch.com (https://juniperresearch.com)
    • learn.aiacontracts.com (https://learn.aiacontracts.com/articles/delegated-design-what-does-it-really-mean)
  8. Best Practices for Using Rented Extension Ladders
    • smallbiztrends.com (https://smallbiztrends.com/2023/12/extension-ladders-for-sale.html)
    • asmedigitalcollection.asme.org (https://asmedigitalcollection.asme.org)
    • ilo.org (https://ilo.org/global/topics/safety-and-health-at-work/resources-library/publications/WCMS_903140/lang--en)
    • logisticsit.com (https://logisticsit.com/articles/2023/10/31/empowering-a-workforce-key-to-implementing-a-functioning-safety-culture,-the-ukmha’s-national-safety-convention-is-told)
    • nysappeals.com (https://nysappeals.com/2023/11/30/nysba-caseprepplus-newsletter-11-17-23-can-plywood-on-a-bathtub-qualify-as-a-scaffold-under-labor-law-§-240)
    • lifehacker.com (https://lifehacker.com/home/avoid-these-common-diy-injuries)
    • retailtechinnovationhub.com (https://retailtechinnovationhub.com/home/2023/11/20/an-ultimate-guide-to-renovating-your-retail-store-with-ease)
    • retailtechnologyreview.com (https://retailtechnologyreview.com/articles/2023/12/19/extend-the-lifespan-of-your-gadgets-a-comprehensive-maintenance-checklist)

Read next