DIY Home Improvement Tools · · 19 min read

Understanding the Benefits of Renting a Rototiller for Your Garden

Save money and hassle by opting to rent a rototiller for your gardening needs.

Understanding the Benefits of Renting a Rototiller for Your Garden

Introduction

Renting a rototiller can transform how gardening enthusiasts and landscapers manage their projects, offering a myriad of benefits that go beyond simple cost savings. This article delves into the numerous advantages of renting, such as financial flexibility, access to diverse models, and the elimination of maintenance and storage concerns. It compares the cost-effectiveness of renting versus buying, highlighting the financial prudence of selecting rentals for occasional use.

Additionally, it explores the flexibility and convenience provided by rental services, ensuring that users can find the right equipment for their specific needs without long-term commitments. Safety and maintenance considerations, best practices for using a rototiller, and common mistakes to avoid are also discussed, providing a comprehensive guide to make the most of this essential gardening tool. Through informed choices and strategic planning, renting a rototiller can lead to more efficient, successful, and enjoyable gardening experiences.

Advantages of Renting a Rototiller

Renting a rototiller offers numerous advantages, particularly for those who may not need the tool frequently. A primary benefit is cost savings; purchasing a rototiller is a significant investment, while renting allows you to pay only for the time you need it, making it more financially flexible. This approach also provides access to a variety of models and sizes, ensuring you can select the most suitable option for your specific gardening tasks. Renting a rototiller means you can choose a model that best matches the soil type and project scale, ensuring optimal performance and results. This practical and cost-effective solution not only minimizes upfront costs but also eliminates the need for maintenance and storage space, allowing for a more efficient use of resources.

Cost-Effectiveness of Renting vs. Buying

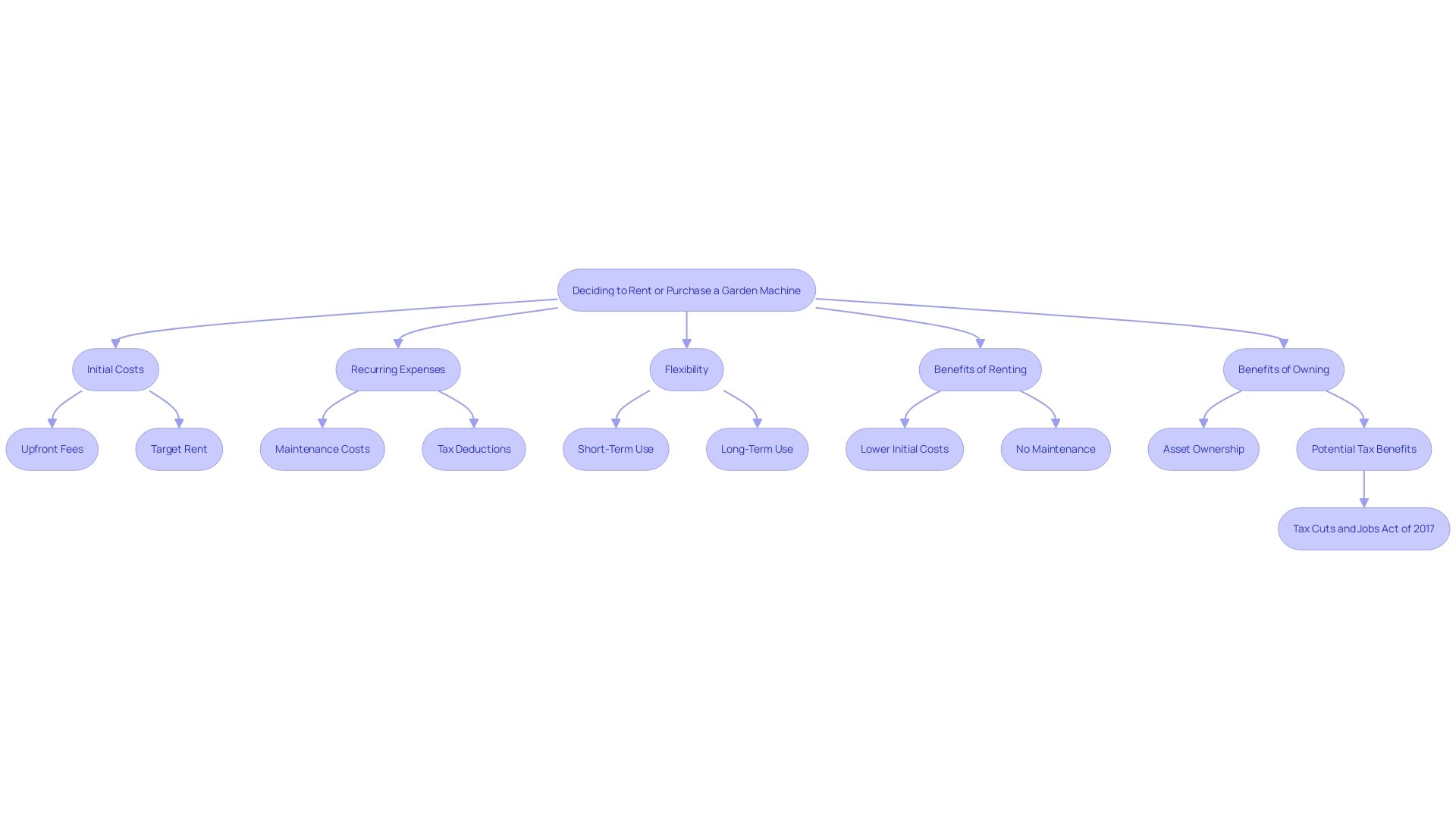
When choosing between renting or purchasing a, assessing the total cost-effectiveness of both alternatives is essential. For individuals who garden occasionally, renting can be significantly more than purchasing a new machine outright. The initial costs of renting typically include a security deposit and, in some cases, a broker's fee. Additionally, recurring costs such as monthly rent and are generally lower compared to the expenses of owning a, which include maintenance, repairs, and storage.

Renting provides flexibility and removes the requirement for long-term obligations linked to ownership. Furthermore, it can help avoid the opportunity costs of tying up capital in a purchase. This adaptability is especially advantageous if the tiller is solely required for seasonal tasks, rendering it a that enables you to distribute your funds to other horticultural requirements. For instance, many rental companies, including over 950 Sunbelt Rentals locations, provide convenient delivery and collection services, which can save time and effort.

Furthermore, renting can offer access to and professional guidance from nearby rental businesses, ensuring you have the appropriate equipment for your projects without the financial strain of ownership. This approach can be especially valuable in a market where costs are rising, and flexibility is increasingly important. Ultimately, can be a practical and cost-effective solution for occasional gardeners, allowing for better financial planning and resource allocation.

This flowchart illustrates the decision-making process for choosing between renting and purchasing a garden machine, highlighting the key factors to consider for occasional gardeners.

Flexibility and Convenience of Rental Services

for rototillers provide unmatched for both garden enthusiasts and professional landscapers. Leading rental companies often offer a service, including delivery and pick-up, which significantly streamline the process and save valuable time. Leasing also offers a chance to try out equipment, guaranteeing that you discover the ideal match for your particular horticultural requirements without a long-term obligation. Many rental businesses cater to both short-term and long-term requirements, accommodating diverse project timelines and ensuring consistent access to the necessary equipment. This adaptability not only fulfills immediate needs but also supports efficient project management, making a difference in the growing market of landscaping.

Choosing the Right Rototiller for Your Needs

Choosing the right rototiller is essential for successful gardening projects. It's important to consider the size of your garden, soil condition, and the type of plants you intend to grow. For smaller gardens or more compact spaces, a smaller, lighter model may be more suitable, while larger plots may necessitate a more powerful machine. Pay attention to the rototiller's tines and depth settings to ensure they align with your gardening objectives. Consulting with rental staff can offer valuable insights, helping you select the best equipment for your specific needs. Evaluating the rototiller options based on these factors will enable you to make an informed decision and ensure your gardening efforts yield the best results.

Safety and Maintenance Considerations

Safety should always be a priority when using a rototiller. Before operating the machine, thoroughly familiarize yourself with the user manual and understand all safety features. It's crucial to invest in high-quality, durable, and comfortable protective equipment, such as gloves, goggles, and sturdy footwear, which can significantly improve accident prevention and personal safety.

Ensure that the area where you plan to use the rototiller is clear of any obstacles and debris to avoid accidents. Conduct a pre-operation inspection to check for any issues or malfunctions, ensuring all fluids, tires, and controls are in working order. This proactive approach helps prevent accidents caused by mechanical failures.

After use, follow proper maintenance practices, such as cleaning the tines and checking fuel levels. Regular maintenance not only guarantees the longevity of the machinery but also contributes to a safer work environment. Following the manufacturer’s recommended maintenance schedule and guidelines is essential to keep the rototiller functioning efficiently and safely.

By adhering to these safety measures and maintenance routines, you can ensure a safer and more productive experience while using a rototiller.

Best Practices for Using a Rototiller

To maximize the efficiency of your rototiller, it's essential to follow best practices during operation. Start by tilling the soil in straight, even rows, overlapping slightly with each pass to ensure complete coverage. Adjust the depth settings based on soil type and project requirements. Avoid tilling when the soil is overly wet, as excessive moisture can lead to clumping and poor results. Periodically check the machine for any signs of wear or damage and address these issues promptly to maintain optimal functionality. Incorporating cover crops into your rotation can help improve soil structure over time, reducing bulk density and enhancing water infiltration and drainage. This can be particularly beneficial in fields with high soil compaction. Additionally, applying manure can increase organic matter, further promoting soil health and reducing the likelihood of waterlogging. Experimenting with perennial cover crops, such as clover, alongside cash crops can provide ongoing soil benefits and reduce input costs.

Common Mistakes to Avoid When Using a Rototiller

Gardening enthusiasts often face challenges that can impede their progress. A frequent mistake is tilling too deeply, which can disrupt the soil structure and harm beneficial organisms. Another error is failing to clear the area of rocks, roots, and debris, potentially damaging the rototiller. Additionally, ignoring the manufacturer's instructions for operation and maintenance can lead to equipment failure. By understanding these common pitfalls and planning accordingly, gardeners can enjoy a more successful and efficient gardening experience. As one expert noted, “Regular residue removal and a narrow crop rotation have likely led to reduced levels of organic matter, contributing to higher bulk density and poorer soil structure.” Incorporating cover crops and proper maintenance can significantly improve soil health and gardening success.

Conclusion

Renting a rototiller presents a strategic solution for gardening enthusiasts and landscapers alike, addressing both financial and practical concerns. The cost-effectiveness of renting over purchasing cannot be overstated, particularly for those who engage in gardening sporadically. By opting for rentals, users can avoid significant upfront costs associated with ownership and sidestep ongoing expenses related to maintenance and storage.

This approach not only conserves financial resources but also enhances flexibility, allowing for access to a variety of models tailored to specific gardening needs.

Moreover, the convenience offered by rental services streamlines the entire process of acquiring the right equipment. With options for delivery and pick-up, as well as the opportunity to test different models, renters can make informed choices without the pressure of long-term commitments. This flexibility is essential for managing diverse project timelines and ensuring that the right tools are always at hand.

Safety and maintenance considerations are paramount when using a rototiller. Adhering to best practices and understanding common mistakes can significantly enhance overall effectiveness and ensure a safer gardening experience. By following safety guidelines and conducting regular maintenance, users can prolong the lifespan of the equipment and improve their gardening outcomes.

In summary, renting a rototiller is an efficient and practical choice that aligns with the needs of occasional gardeners. By leveraging the advantages of rental services, users can optimize their gardening efforts, enhance their project management, and ultimately enjoy more successful and rewarding gardening experiences.

Ready to simplify your gardening projects? Contact EZ Equipment Rental today to explore our range of rototillers and other gardening equipment. Let's get your garden growing!

Frequently Asked Questions

What are the benefits of leasing a tiller?

Leasing a tiller offers cost savings, as renting is generally more financially flexible than purchasing. It provides access to various models and sizes suited for specific gardening tasks, minimizes upfront costs, and eliminates the need for maintenance and storage.

How does renting compare to buying a tiller in terms of cost?

Renting is often more economical for occasional gardeners. Initial rental costs may include a security deposit and monthly rent, which are typically lower than the costs of ownership that include maintenance, repairs, and storage.

What flexibility does renting a tiller provide?

Renting allows users to avoid long-term obligations associated with ownership. It offers the flexibility to select equipment as needed for seasonal tasks, enabling better financial planning and resource allocation.

Are there additional services provided by rental companies?

Yes, many rental companies offer convenient services such as delivery and pickup, which save time and effort. They may also provide access to specialized tools and professional guidance.

What factors should I consider when selecting a tiller for my garden?

Consider the size of your garden, soil condition, and the type of plants you intend to grow. Smaller gardens may require lighter models, while larger spaces may need more powerful machines. Consulting with rental staff can help ensure you choose the right equipment.

What safety precautions should I take when using a garden tiller?

Familiarize yourself with the user manual, wear protective gear (gloves, goggles, sturdy footwear), and inspect the area for obstacles. Conduct a pre-operation inspection of the machine to ensure everything is in working order, and follow maintenance practices post-use.

How can I maximize the efficiency of my rototiller during operation?

To maximize efficiency, till in straight, even lines, adjust depth settings for ground type, and avoid wet conditions. Regularly check for wear or damage, and consider integrating cover crops to improve soil structure over time.

What common mistakes should I avoid when using a tiller?

Avoid tilling too deeply, as it can disrupt soil structure. Ensure the area is clear of rocks and debris to prevent damage to the tiller. Follow manufacturer instructions for operation and maintenance to avoid equipment failures.

Can renting a tiller contribute to better gardening outcomes?

Yes, by allowing access to the right equipment without the financial burden of ownership, renting can lead to better gardening practices and improved soil health, ultimately enhancing gardening success.

List of Sources

  1. Advantages of Renting a Rototiller
    • smallbiztrends.com (https://smallbiztrends.com/2024/01/farm-equipment-suppliers.html)
    • smallbiztrends.com (https://smallbiztrends.com/2023/11/rental-business-ideas.html)
    • aol.com (https://aol.com/renting-vs-buying-house-164940659.html)
    • agriculture.com (https://agriculture.com/interest-rates-and-equipment-prices-the-case-for-leasing-farm-equipment-8649959?hid=3c0545dd1a819ca74fc0f935afb4da17b0035420&did=13054547-20240517&utm_campaign=todays-news_newsletter&utm_source=ag&utm_medium=email&utm_content=051724&lctg=3c0545dd1a819ca74fc0f935afb4da17b0035420)
    • attomdata.com (https://attomdata.com/news/most-recent/2024-rental-affordability-report)
    • nytimes.com (https://nytimes.com/interactive/2024/upshot/buy-rent-calculator.html)
    • carbonrobotics.com (https://carbonrobotics.com/financing)
    • ouster.com (https://ouster.com/insights/case-studies/bluewhite?utm_source=Company+Referral&utm_medium=Organic-Social)
  2. Cost-Effectiveness of Renting vs. Buying
    • thefern.org (https://thefern.org/ag_insider/farmers-expect-land-rental-rates-to-hold-steady-in-2025?utm_content=buffer06d90&utm_medium=social&utm_source=twitter.com&utm_campaign=buffer)
    • aol.com (https://aol.com/renters-finally-catching-break-rents-110000911.html)
    • aol.com (https://aol.com/renting-vs-buying-house-164940659.html)
    • nytimes.com (https://nytimes.com/interactive/2024/upshot/buy-rent-calculator.html?smid=tw-share)
    • aol.com (https://aol.com/renting-vs-buying-rv-option-232659750.html)
    • nytimes.com (https://nytimes.com/interactive/2024/upshot/buy-rent-calculator.html)
    • aol.com (https://aol.com/pros-cons-leasing-vs-buying-142331425.html)
    • lifehacker.com (https://lifehacker.com/home/best-places-to-rent-tools-and-equipment)
    • nytimes.com (https://nytimes.com/interactive/2024/upshot/buy-rent-calculator.html)
    • nytimes.com (https://nytimes.com/interactive/2024/upshot/buy-rent-calculator.html?smid=tw-share)
  3. Flexibility and Convenience of Rental Services
    • smallbiztrends.com (https://smallbiztrends.com/2023/11/rental-business-ideas.html)
    • smallbiztrends.com (https://smallbiztrends.com/2024/01/farm-equipment-suppliers.html)
    • upstream.ag (https://upstream.ag/p/theory-of-innovation-adoption-in)
    • multibriefs.com (https://multibriefs.com/briefs/elfa/ELFA112223.php)
    • igrownews.com (https://igrownews.com/indoor-vertical-farming-report-in-october)
    • census.gov (https://census.gov/programs-surveys/mhs/data/latest-data.html)
  4. Choosing the Right Rototiller for Your Needs
    • apartmenttherapy.com (https://apartmenttherapy.com/most-popular-home-feature-real-estate-2024-37367539?utm_source=dlvr.it&utm_medium=twitter&utm_campaign=Category%2FChannel%3A%20main)
    • upstream.ag (https://upstream.ag/p/dynamics-of-data-in-agriculture-highlights)
    • cropwatch.unl.edu (https://cropwatch.unl.edu/2024/soil-health-exchange-addressing-waterlogging-issues-soil-health-management)
    • ars.usda.gov (https://ars.usda.gov/news-events/news/research-news/2024/diverse-crop-rotations-reduce-risk-of-crop-loss-under-poor-growing-conditions)
    • ashs.org (https://ashs.org/page/ASHSWebinars)
    • hydrorain.com (https://hydrorain.com/webinar/optimizing-landscape-maintenance-achieving-better-conservation-through-technology)
    • igrownews.com (https://igrownews.com/plenty-unlimited-news?ml_recipient=115781470168024885&ml_link=115781292396644136&utm_source=newsletter&utm_medium=email&utm_term=2024-03-14&utm_campaign=Discover+the+latest+developments+in+the+world+of+AgriTech+)
    • igrownews.com (https://igrownews.com/bee-vectoring-technologies-news?ml_recipient=108537305554224744&ml_link=108537282756085446&utm_source=newsletter&utm_medium=email&utm_term=2023-12-25&utm_campaign=Discover+The+Today+s+AgTech+News)
    • igrownews.com (https://igrownews.com/plenty-unlimited-news)
    • territorialseed.com (https://territorialseed.com/?utm_source=partnerize&utm_medium=affiliate&utm_campaign=295784&utm_content=2-501710&clickId=4754303205)
  5. Safety and Maintenance Considerations
    • tractorzone.com (https://tractorzone.com/blog/top-12-safety-tips-for-heavy-machinery-operators)
    • automate.org (https://automate.org/a3-content/thought-leaders-in-automation-chris-soranno?utm_campaign=Oktopost-USA+-+Earned+Media&utm_content=Oktopost-twitter&utm_medium=social&utm_source=twitter)
    • publicgardens.org (https://publicgardens.org/benchmarking/gardens)
    • blog-crop-news.extension.umn.edu (https://blog-crop-news.extension.umn.edu/2024/09/harmful-manure-gases-safety-tips-for.html)
    • powermag.com (https://powermag.com/optimizing-turbine-repair-resources)
    • dol.gov (https://dol.gov/newsroom/releases/osha/osha20231107)
    • asa.informz.net (https://asa.informz.net/informzdataservice/onlineversion/ind/bWFpbGluZ2luc3RhbmNlaWQ9MTE0NTA0MjMmc3Vic2NyaWJlcmlkPTEwNTY2NTczNTY=)
    • blog-crop-news.extension.umn.edu (https://blog-crop-news.extension.umn.edu/2024/09/harmful-manure-gases-safety-tips-for.html)
    • nebg.org (https://nebg.org/2024/10/17/tlc-for-your-garden-tools)
  6. Best Practices for Using a Rototiller
    • vinelandresearch.com (https://vinelandresearch.com/vineland-e-newsletter-fall-2023)
    • igrownews.com (https://igrownews.com/plenty-unlimited-news?ml_recipient=115781470168024885&ml_link=115781292396644136&utm_source=newsletter&utm_medium=email&utm_term=2024-03-14&utm_campaign=Discover+the+latest+developments+in+the+world+of+AgriTech+)
    • cropwatch.unl.edu (https://cropwatch.unl.edu/2024/soil-health-exchange-addressing-waterlogging-issues-soil-health-management)
    • gov.uk (https://gov.uk/government/publications/farming-equipment-and-technology-fund-2024/animal-health-and-welfare-items-and-specifications-farming-equipment-and-technology-fund-fetf-2024)
    • worldhorsewelfare.org (https://worldhorsewelfare.org/advice/disease-prevention-in-horses?utm_source=twitter&utm_medium=post&utm_campaign=saw2024&utm_content=fern+case+study+saw2024+twitter)
    • cropwatch.unl.edu (https://cropwatch.unl.edu/2024/soil-health-exchange-addressing-waterlogging-issues-soil-health-management)
  7. Common Mistakes to Avoid When Using a Rototiller
    • igrownews.com (https://igrownews.com/plenty-unlimited-news?ml_recipient=115781470168024885&ml_link=115781292396644136&utm_source=newsletter&utm_medium=email&utm_term=2024-03-14&utm_campaign=Discover+the+latest+developments+in+the+world+of+AgriTech+)
    • jornada.nmsu.edu (https://jornada.nmsu.edu/news)
    • confessionsoftheprofessions.com (https://confessionsoftheprofessions.com/3-common-mistakes-to-avoid-in-heavy-duty-equipment-handling-2)
    • blog.roboflow.com (https://blog.roboflow.com/error-proofing-manufacturing-computer-vision)
    • bobvila.com (https://bobvila.com/articles/tertill-weeding-robot-review?utm_medium=social&utm_source=twitter&utm_campaign=socialflow)
    • fanucamerica.com (https://fanucamerica.com/case-studies/magic-valley-produce?utm_campaign=ASI&utm_source=twitter&utm_medium=social&utm_content=COBOT,Palletizing,PATHWAY+TO+PRODUCTIVITY)
    • cropwatch.unl.edu (https://cropwatch.unl.edu/2024/soil-health-exchange-addressing-waterlogging-issues-soil-health-management)

Read next