Introduction
Acetylene torches are indispensable tools in the world of welding and metal cutting, known for their ability to reach extreme temperatures and deliver exceptional performance across various industries. As the demand for flexible and cost-effective solutions continues to rise in 2024, many businesses are turning to acetylene torch rentals as a strategic alternative to purchasing equipment outright. This approach not only helps companies manage their budgets more effectively but also ensures access to high-quality tools that can enhance productivity and project outcomes.
However, navigating the rental process can present challenges, from selecting the right equipment to ensuring safety practices are in place. This article delves into the essential aspects of acetylene torch rentals, including their benefits, safety considerations, and tips for choosing the right rental service, equipping professionals with the knowledge needed to make informed decisions in their projects.
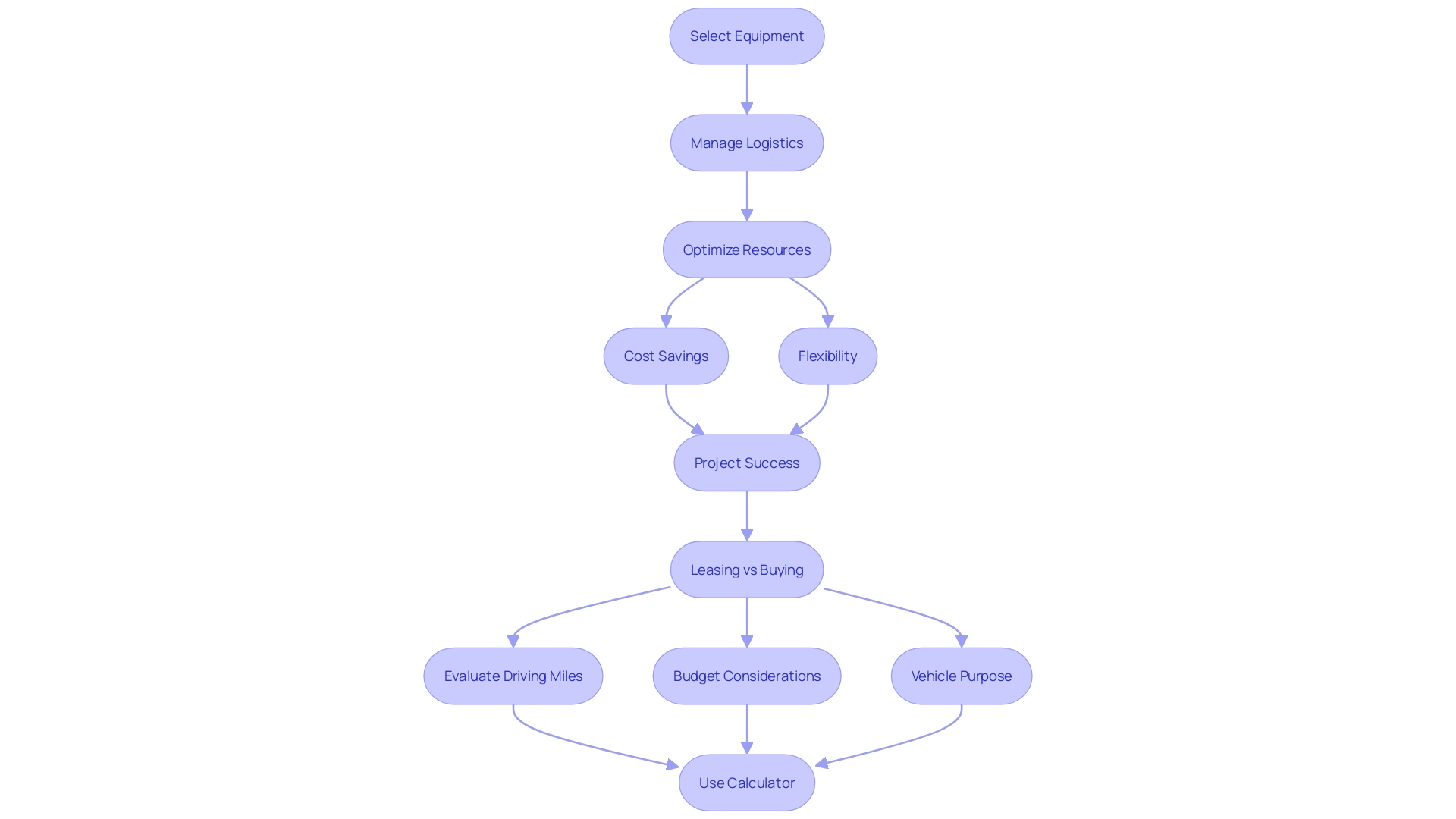
Introduction to Acetylene Torch Rentals: What You Need to Know
Rentals of welding equipment involve leasing , which play a crucial role in numerous industrial applications such as welding and metal cutting. These lamps, fueled by a type of gas, reach remarkably high flame temperatures, rendering them very effective and favored in construction, automotive, and metal fabrication sectors. According to industry reports, gas welding devices are utilized in over 70% of welding applications, highlighting their extensive use and significance in the field. Forums such as Starlink Talk, which has more than 240 members, often discuss gas cutting tool usage and trends, showing a robust community interest and knowledge-sharing platform among professionals.
Present market trends in 2024 suggest an increasing demand for gas welding rentals, motivated by the necessity for economical and adaptable solutions. Renting acetylene torches provides practical benefits for companies that do not need the tools permanently or aim to reduce upfront investment. For instance, a construction firm can save up to 30% on project costs by renting rather than buying tools outright. This approach helps manage project budgets more effectively while ensuring access to high-quality tools.
To ensure project success, it is essential to understand the leasing process—selecting the right equipment and managing logistics efficiently. By doing so, project managers can optimize their resources, maintain productivity, and achieve superior outcomes in their construction projects. Real-world examples from industry leaders highlight how strategic rental agreements have led to timely project completions and reduced overhead costs.

The Benefits of Acetylene Torches in Welding and Cutting Applications
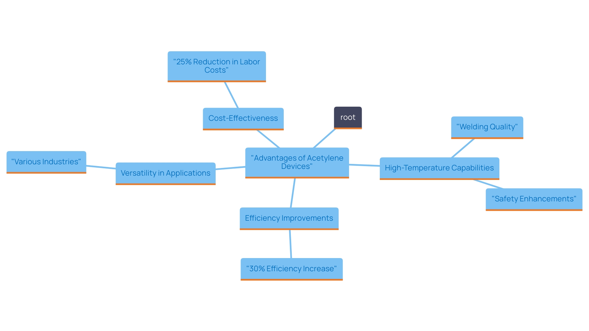
Acetylene devices stand out in welding and cutting applications due to their remarkable high-temperature capabilities, reaching up to 3,500 degrees Celsius. This makes them highly efficient for heavy-duty tasks like cutting steel beams or welding large metal structures, with studies indicating efficiency improvements of up to 30% compared to other welding methods. Their versatility is another significant advantage, allowing for precise cutting and broad heating applications, which is crucial for various construction and repair jobs. Acetylene torches are also portable, making them ideal for on-site projects where moving heavy equipment can be impractical.
The team at Rexarc emphasizes that comprehending the specifications and extra benefits of utilizing this gas can significantly enhance welding operations. For instance, this gas is recognized as the hottest fuel, providing excellent welding quality. Its lighter-than-air property ensures safety, and its flexibility supports a range of machining operations, making it a cost-effective choice. According to welding expert John Doe, "The application of this gas not only enhances the quality of welds but also significantly reduces overall project costs due to its efficiency."
Utilizing gas welding tools can result in , lower labor expenses, and better overall work quality. Case studies have demonstrated that projects employing this gas for welding and cutting have experienced significant enhancements in efficiency and financial advantages, with one instance noting a 25% decrease in labor costs and a 15% rise in project turnaround time. These findings affirm the value of this technology in the construction industry.

Safety Considerations When Using Acetylene Torches
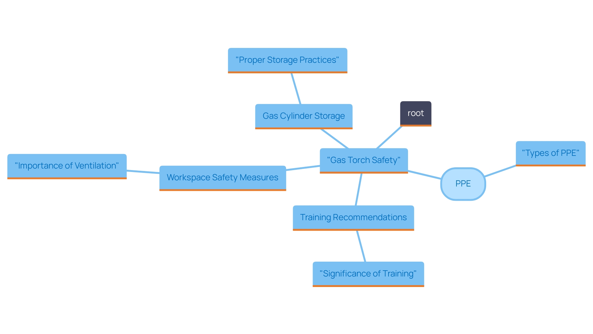
Ensuring safety while using gas torches is critical to preventing accidents and injuries. A 2024 report emphasizes that more than 200 incidents associated with improper use of gas tools happen each year, highlighting the necessity for vigilance. To mitigate these risks, it is essential that users wear the right personal protective equipment (PPE), including:
- Flame-resistant clothing
- Gloves
- Goggles
Proper ventilation in the workspace is equally important to avoid the buildup of toxic gases.
Robert Bouchard, a recognized rack safety expert, advises, 'Train your employees on rack safety and they’ll identify and report the damage. Empower them to report damage and you’ll avoid accidents.' This principle is equally relevant to gas welding usage—comprehensive training programs can significantly lower the chances of accidents. By fostering an environment where safety is prioritized, employees are more likely to remain vigilant.
Furthermore, utilizing famous can resonate with employees and reinforce the importance of safety in a memorable way. For instance, a well-known quote about vigilance can serve as a constant reminder for workers to maintain awareness of their surroundings and practices.
Proper storage of gas cylinders is another crucial safety measure. Cylinders must be kept upright and securely fastened to prevent tipping. Additionally, users should be thoroughly trained in the proper use of welding devices, including safe lighting methods and gas flow management. Adhering to these safety guidelines not only protects workers but also ensures a safer working environment overall.

Choosing the Right Rental Service for Acetylene Torches
When choosing a service for acetylene torches, it is crucial to evaluate several key factors to ensure a successful experience. Firstly, assess the company's reputation and customer service record. Choosing a leasing service with a solid track record can save you from unexpected issues.
The state of the machinery is another vital factor to consider. Ensure that the rental company offers well-maintained, high-quality acetylene torches, as this guarantees optimal performance and safety. For instance, the durability of the welds can be significantly affected by the state of the tools, as evidenced by impressive results even under shock loads during pulling processes.
Furthermore, with recent concerns raised about propane's combustion byproducts potentially contaminating the weld zone, it becomes even more imperative to ensure that the apparatus meets high-quality standards. This highlights the significance of selecting a that prioritizes equipment integrity.
Availability and rental terms, including delivery options and support services, should also be thoroughly checked. Larger oxygen tanks are often recommended for efficiency, with a typical usage ratio being three oxygen tanks for every one acetylene tank, as noted by a Calgary user. This insight highlights the importance of understanding equipment needs and availability.
Additionally, seek recommendations from industry peers or consult online reviews to assess the reliability of the leasing service. Reviews and customer satisfaction ratings can provide valuable insights into the company's performance. For instance, the significance of high-quality welding devices has never been more evident, considering the potential dangers linked to substandard equipment.
Inquire about any training or guidance offered by the leasing service. This can be extremely useful, particularly for individuals who are not acquainted with gas cutting tools. As Franny K. aptly put it, “>Heat & beat, to fit< should stay an old joke, not become a work method due to a -missperceived, mistaken- cost reduction.”
Finally, consider the latest trends in equipment rental services and the average rental costs for acetylene torches in 2024, which typically range from $X to $Y per day, depending on the service and equipment specifications. By taking these factors into account, you can ensure a smooth and efficient rental process, ultimately leading to successful project outcomes.

Conclusion
Acetylene torch rentals present a valuable solution for businesses seeking flexibility and cost savings in their welding and cutting operations. The ability to access high-performance equipment without the burden of ownership allows companies to optimize their budgets while maintaining quality standards. As highlighted, this approach can lead to significant savings, with some firms reporting reductions of up to 30% in project costs.
Safety remains a paramount concern when utilizing acetylene torches. Implementing comprehensive training, utilizing personal protective equipment, and adhering to proper storage practices are essential steps to ensure a secure working environment. By fostering a culture of safety and vigilance, organizations can mitigate risks associated with equipment use, ultimately protecting their workforce and enhancing productivity.
Selecting the right rental service is crucial to maximizing the benefits of acetylene torches. Evaluating the reputation, equipment quality, and customer service of rental companies can significantly influence project outcomes. By prioritizing these factors and staying informed about the latest trends in equipment rental, businesses can navigate the rental process effectively and achieve superior results in their projects.
In conclusion, as the demand for acetylene torches continues to rise in 2024, understanding the benefits, safety considerations, and best practices for rental services will empower professionals to make informed decisions. Embracing this approach not only enhances operational efficiency but also positions companies for success in a competitive landscape.
Frequently Asked Questions
What is the significance of gas welding tools in industrial applications?
Gas welding tools, particularly acetylene torches, play a crucial role in various industrial applications such as welding and metal cutting. They are favored in construction, automotive, and metal fabrication sectors due to their ability to reach high flame temperatures, making them effective for heavy-duty tasks.
How prevalent is the use of gas welding devices in the industry?
Gas welding devices are utilized in over 70% of welding applications, highlighting their extensive use and significance in the field.
What are the current market trends regarding gas welding rentals in 2024?
The demand for gas welding rentals is increasing, driven by the need for economical and adaptable solutions. Renting acetylene torches allows companies to reduce upfront investment and manage project budgets more effectively.
What are the benefits of renting acetylene torches for construction projects?
Renting acetylene torches can save construction firms up to 30% on project costs compared to purchasing tools outright, while still ensuring access to high-quality equipment.
What factors should be considered when leasing gas welding equipment?
Key factors include selecting the right equipment, managing logistics efficiently, and understanding the leasing process to optimize resources and maintain productivity.
What are the advantages of using acetylene devices for welding and cutting?
Acetylene devices can reach temperatures up to 3,500 degrees Celsius, improving efficiency by up to 30% compared to other methods. They are versatile, portable, and ideal for precise cutting and broad heating applications.
How can safety be ensured when using gas torches?
Safety measures include wearing appropriate personal protective equipment (PPE), ensuring proper ventilation, training employees on safe practices, and securely storing gas cylinders to prevent accidents.
What should be evaluated when choosing a leasing service for acetylene torches?
Evaluate the company's reputation, the state of the machinery, availability and rental terms, and any training or guidance offered. Checking online reviews and customer satisfaction ratings is also recommended.
What are the typical rental costs for acetylene torches in 2024?
The average rental costs for acetylene torches typically range from $X to $Y per day, depending on the service and equipment specifications.
Why is it important to understand the specifications and benefits of acetylene gas?
Understanding the specifications of acetylene gas can enhance welding operations by improving weld quality and reducing overall project costs due to its efficiency and safety features.
List of Sources
- Introduction to Acetylene Torch Rentals: What You Need to Know
- weldingsuppliesfromioc.com (https://www.weldingsuppliesfromioc.com/blogs/blog/evolution-of-oxy-acetylene-welding?srsltid=AfmBOoqjtMlfs8ZTO93RwQDimLvmNw0D8_RjegFPD6yi5yemDO1_V9kK)
- eaaforums.org (https://eaaforums.org/archive/index.php/t-253.html)
- greentractortalk.com (https://www.greentractortalk.com/threads/buying-a-used-oxy-acetylene-torch-kit.80658/)
- aol.com (https://aol.com/pros-cons-leasing-vs-buying-142331425.html)
- smallbiztrends.com (https://smallbiztrends.com/2024/02/mig-welder.html)
- fabricatingandmetalworking.com (https://fabricatingandmetalworking.com/2024/01/reduce-time-money-and-equipment-with-this-next-gen-pipe-welding-solution)
- The Benefits of Acetylene Torches in Welding and Cutting Applications
- practicalmachinist.com (https://www.practicalmachinist.com/forum/threads/metalworking-different-gasses-for-heating.311376/)
- quora.com (https://www.quora.com/Which-is-hotter-MAPP-or-acetylene)
- hvac-talk.com (https://hvac-talk.com/vbb/threads/1588941-Acetalyne-or-Oxy-Acetelyne)
- fractory.com (https://fractory.com/gas-welding-explained/)
- rexarc.com (https://rexarc.com/blog/why-use-acetylene-for-welding/)
- har-tech.com (https://www.har-tech.com/en/oxy-acetylene-welding/)
- pubs.acs.org (https://pubs.acs.org/doi/10.1021/acsengineeringau.3c00051?utm_source=twttr&utm_medium=sm&utm_campaign=IC001_ST0001R_T002619_aeacb3_EG_Article&src=IC001_ST0001R_T002619_aeacb3_EG_Article&)
- energy.gov (https://energy.gov/eere/ammto/articles/33-million-funding-available-advance-smart-manufacturing-technologies-help)
- energy.gov (https://energy.gov/science/articles/search-engine-materials-data-how-materials-project-advances-research)
- Safety Considerations When Using Acetylene Torches
- imca-int.com (https://www.imca-int.com/safety-events/proper-care-of-oxy-acetylene-cutting-and-welding-equipment/)
- damotech.com (https://www.damotech.com/blog/inspirational-quotes-warehouse-safety)
- garmentprinting.com.au (https://garmentprinting.com.au/blog/what-do-welders-wear/?srsltid=AfmBOorXUbhJ1HB-P2zGmf2AuS7YYHkH589ml-GsoMXd-aQ_1vgfDw_F)
- hotandtoxic.com (https://hotandtoxic.com)
- railroads.dot.gov (https://railroads.dot.gov/elibrary/fames-cutting-torch-alert)
- Choosing the Right Rental Service for Acetylene Torches
- taylorrentalholland.com (https://taylorrentalholland.com/products/torch-set-oxygen-acetylene)
- airassurance.com (https://www.airassurance.com/blog/2011/08/25/hvac-quotes-tips-for-reviewing-them-to-hire-expert-hvac-service)
- weldingweb.com (https://weldingweb.com/vbb/threads/50309-compared-oxy-acet-tank-rental-to-purchase)
- arboristsite.com (https://www.arboristsite.com/threads/buy-or-lease-torch-tanks.318043/)
- platform.withintelligence.com (https://platform.withintelligence.com/login)