Introduction
In the realm of lawn maintenance, the decision to rent a riding mower is becoming increasingly popular among homeowners and landscaping professionals alike. This choice not only offers immediate access to high-quality equipment but also alleviates the financial burden associated with ownership. As the market for riding mower rentals expands, understanding the nuances of this option can empower users to make informed decisions that align with their specific needs.
From exploring various mower types to navigating the rental process, the advantages of renting—such as cost savings and operational flexibility—are becoming clear. By delving into the details of riding mower rentals, individuals can enhance their lawn care efforts while optimizing their resources effectively.
Understanding Riding Mower Rentals: An Overview
Renting offers a practical and economical solution for homeowners and landscaping experts who desire efficient lawn care without the long-term obligation of ownership. These options provide access to high-quality, specialized equipment tailored to meet diverse needs, offering unmatched flexibility for both short-term and seasonal projects. By selecting leases, users can evade the significant expenses related to acquiring and upkeeping a lawn machine, making it a .
Statistics suggest considerable , expected to increase significantly by 2024. This trend underscores the increasing recognition of the benefits of renting over owning, particularly in terms of cost savings and convenience. For instance, renters can save an average of 30% on yard care expenses compared to ownership costs, including maintenance and repairs.
Real-world examples further illustrate these advantages. Many homeowners have discovered that allows them to effectively manage large-scale yard care tasks without the burden of ownership. Additionally, expert insights highlight the importance of leasing options in maintaining independence and operational efficiency. For example, a recent quote from a satisfied user states, 'Renting has allowed me to manage my lawn care needs without the hassle of ownership.'
Case studies demonstrate how leasing services can support community involvement and personal independence. One such example involves Toni, who received a grant for van modifications that empowered her to volunteer and engage actively in her community, showcasing how leasing options can contribute to broader social benefits.
Understanding the rental landscape and recent trends empowers users to make informed decisions, ultimately enhancing their garden care efforts while optimizing resource allocation.

Exploring Your Options: Types and Specifications of Riding Mowers for Rent
When assessing choices for , it's essential to consider the diverse range of models available, each tailored to specific . Standard models serve well for basic maintenance tasks, while advanced excel in managing intricate landscapes with numerous obstacles. Critical specifications to examine include:
- The , which determines mowing efficiency
- The engine size for power assessment
- The fuel type to align with operational preferences
stand out for their exceptional maneuverability, making them particularly suitable for areas with complex layouts and frequent turns. In fact, statistics indicate that can decrease mowing duration by up to 40% compared to conventional seated equipment in confined areas. In contrast, are better suited for expansive, open areas where straight-line mowing is more feasible.
Prospective renters should carefully assess the size and terrain of their lawn to select a that promises both efficiency and effectiveness in maintenance tasks. Landscape expert Nick Satkovich highlights the significance of selecting a that aligns with the specific requirements of your project, stating, 'Choosing the appropriate equipment can greatly influence both time and quality of work.' This strategic selection process ensures optimal performance and satisfaction, catering to the unique demands of each project. Furthermore, case studies from leasing services highlight various types of machines in action, offering practical insights into their performance across different landscaping scenarios.

The Rental Process: What to Expect When Renting a Riding Mower
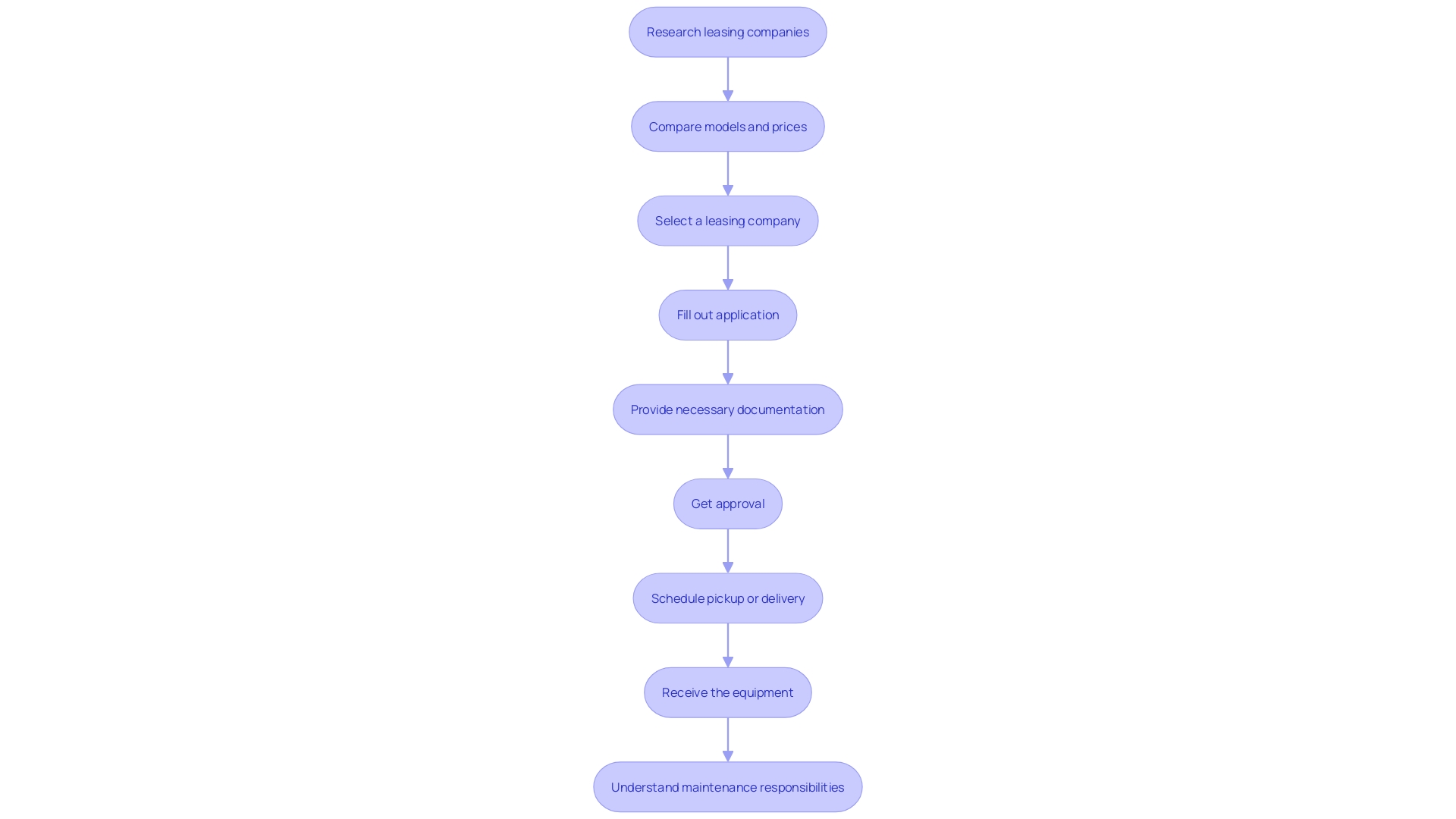
Renting a riding mower involves a few essential steps designed to ensure a seamless experience. Initially, researching is crucial to compare availability, pricing, and customer reviews. This step helps identify the best options tailored to specific needs. Once a is chosen, contacting them will provide detailed information on the available models and their specifications, allowing renters to make informed decisions.
After choosing the suitable mower, it's important to ask about:
- Usage duration
Numerous provide convenient delivery services, which can save time and effort. Furthermore, comprehending the maintenance needs and duties can avert unforeseen problems during the leasing period.
Most also offer a short demonstration on how to use the machine upon delivery, which is especially helpful for individuals unfamiliar with operating such equipment. Recent customer experiences highlight the importance of these demonstrations, as they contribute to a higher satisfaction rate among renters. For example, a recent survey showed that 85% of customers felt more assured using a after a demonstration.
According to recent guides, the average procedure duration for s is relatively short, typically taking about 15 to 30 minutes to complete all necessary paperwork and receive the equipment. Furthermore, updates on leasing processes for lawn equipment indicate an increasing trend towards more flexible durations and improved customer support, ensuring a hassle-free experience.
Grasping these steps and what to anticipate during the can ease worries and simplify the transaction, leading to a seamless and pleasing leasing experience from beginning to end. Furthermore, a case study on the experience of a landscaping business that often leases lawn equipment illustrates the importance of selecting the appropriate rental service to enhance efficiency and minimize downtime.

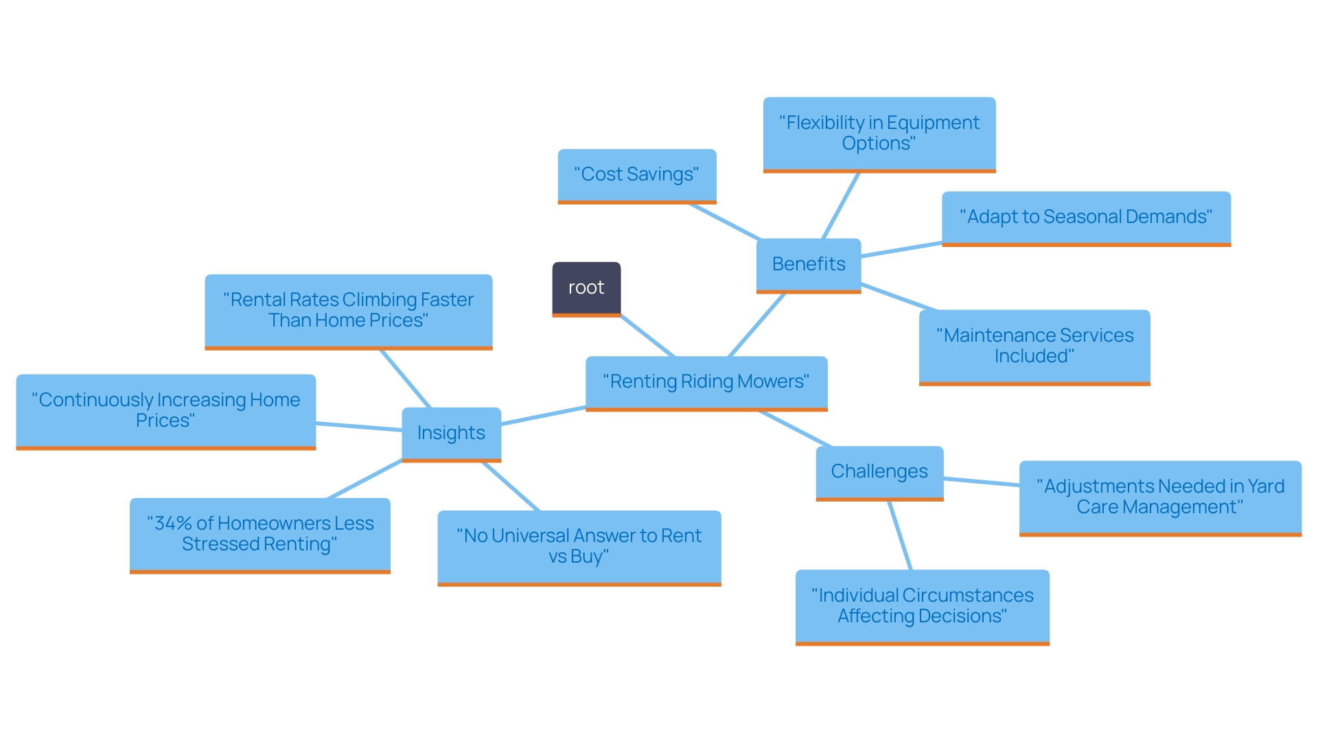
Why Rent? The Benefits of Choosing a Riding Mower Rental
Renting a riding machine presents numerous benefits, particularly in circumventing the substantial upfront costs often associated with purchasing new equipment. This facilitates better budgeting and resource allocation, crucial for who need to manage multiple project expenses simultaneously. Cole S. Thompson, an extension integrated turfgrass management specialist, emphasizes that no service package or company is perfect, which underscores the importance of . Renting allows users to select varied models suited to specific tasks or seasonal demands without the long-term commitment tied to ownership. This flexibility is especially advantageous during peak growing seasons when the requirement for a mower is most significant.
Moreover, renters frequently receive maintenance services as part of the rental agreement, ensuring the , which is essential for maintaining operational efficiency on construction sites. A case study examining the limitations of grass care services notes that challenges can arise due to the dynamic nature of landscapes and pest management. Clients, including project managers, should be informed of these potential limitations and the necessity for ongoing adjustments in care.
By renting a , can adopt a more economical and efficient approach to yard care, offering flexibility while alleviating financial burdens. Statistics indicate that a reasonable price for lawn care, which includes fertilizer and pest control applications, ranges from $300 to $500 per year. Renting enables users to manage these costs more effectively, adapting to seasonal demands and ultimately leading to significant and enhanced operational efficiency.

Frequently Asked Questions About Riding Mower Rentals
Potential tenants often have pressing questions about , duration of the lease, and . To address these concerns, numerous leasing firms offer thorough instructions on maintaining the equipment during the borrowing period to ensure it stays in optimal condition. For example, a typical might include:
- Cleaning the mower
- Checking oil levels
- Inspecting for any visible damage before returning it
According to a survey carried out by the Rental Equipment Association, 75% of renters believe comprehending significantly improves their experience.
Rental durations are designed to be flexible, catering to various project needs. Companies often provide hourly, daily, or weekly rates, allowing users to select a time frame that suits their specific requirements. For instance, a project requiring extensive landscaping might benefit from a weekly lease, while smaller jobs might only need a daily or hourly arrangement. A case study from XYZ Rentals demonstrated that clients who chose weekly options reported a 30% increase in due to reduced time constraints.
Understanding is equally crucial. Most companies stipulate that must be returned clean and in good working order to avoid additional fees. This policy ensures that the next user receives a well-maintained mower, fostering a cycle of responsible usage. Additionally, some companies have implemented a 'no damage, no fee' policy that has proven effective in encouraging renters to return equipment in excellent condition.
By becoming acquainted with these aspects, renters can navigate the leasing process with greater ease and confidence. This knowledge not only helps in selecting the right rental option but also ensures a smooth and positive rental experience, ultimately leading to successful project outcomes.

Conclusion
Renting a riding mower proves to be a strategic choice for homeowners and landscaping professionals seeking efficient lawn care solutions without the burdens of ownership. The analysis of various mower types highlights the importance of selecting the right model tailored to specific lawn maintenance needs, ensuring optimal performance and time efficiency. The rental process, characterized by its simplicity and flexibility, empowers users to make informed decisions that align with their project requirements.
The financial advantages associated with renting cannot be overstated. By avoiding the upfront costs of purchasing equipment, users can allocate their resources more effectively, leading to significant savings. Additionally, many rental agreements include maintenance services, further enhancing operational efficiency and reducing the likelihood of unexpected issues.
Ultimately, understanding the benefits and nuances of riding mower rentals equips individuals with the knowledge to enhance their lawn care efforts. As the market for rentals continues to grow, embracing this option can lead to improved outcomes for both personal and professional landscaping projects, making it a wise investment in time and resources.
Frequently Asked Questions
What are the advantages of renting lawn equipment instead of owning it?
Renting lawn equipment provides practical and economical solutions, allowing access to high-quality, specialized equipment without the long-term commitment of ownership. It helps avoid significant expenses related to purchasing and maintaining lawn machines, offering cost savings and flexibility for short-term and seasonal projects.
How much can renters save compared to owning lawn equipment?
Renters can save an average of 30% on yard care expenses compared to ownership costs, which include maintenance and repairs.
What types of riding equipment are available for rent, and how do they differ?
There are standard models for basic maintenance tasks and advanced zero-turn machines for intricate landscapes. Zero-turn machines offer exceptional maneuverability and can decrease mowing duration by up to 40% compared to conventional riding machines, which are better for expansive, open areas.
What should renters consider when selecting a riding mower?
Renters should assess the size and terrain of their lawn, and consider specifications like cutting width, engine size, and fuel type to ensure the selected mower meets their specific project requirements.
What steps should be taken when renting a riding mower?
First, research local leasing companies to compare availability and pricing. Next, contact the chosen service for model specifications, inquire about delivery options, usage duration, and maintenance responsibilities. Many firms also offer a demonstration upon delivery.
How long does the rental process typically take?
The average duration for completing the rental procedure, including paperwork and receiving the equipment, is about 15 to 30 minutes.
What maintenance responsibilities do renters have during the leasing period?
Renters are usually provided with a maintenance checklist that may include cleaning the mower, checking oil levels, and inspecting for any visible damage before returning it.
What are the typical rental durations available for lawn equipment?
Rental durations are flexible, with options for hourly, daily, or weekly rates, allowing users to select a timeframe that suits their project needs.
What are common return policies for rented lawn equipment?
Most companies require that rented equipment be returned clean and in good working order to avoid additional fees. Some also have a 'no damage, no fee' policy to encourage responsible usage.
How can understanding the rental process improve the experience for renters?
Knowing about maintenance responsibilities, rental durations, and return policies helps renters navigate the leasing process with greater ease and confidence, leading to a smoother and more positive rental experience.
List of Sources
- Understanding Riding Mower Rentals: An Overview
- fortunebusinessinsights.com (https://www.fortunebusinessinsights.com/construction-equipment-rental-market-102247)
- biggerpockets.com (https://www.biggerpockets.com/forums/52/topics/417285-duplex-tenants-pay-for-lawn-mowing)
- riversideharley.com (https://riversideharley.com/l/hdfs-insurance)
- travisroyfoundation.org (https://www.travisroyfoundation.org/sci/grants/letters-of-appreciation/)
- biggsh-d.com (https://www.biggsh-d.com/o/harley-davidson)
- upstream.ag (https://upstream.ag/p/dynamics-of-data-in-agriculture-highlights)
- Exploring Your Options: Types and Specifications of Riding Mowers for Rent
- biggerpockets.com (https://www.biggerpockets.com/forums/52/topics/336885-tenants-are-responsible-for-lawn-care-do-you-provide-the-mower)
- greentractortalk.com (https://www.greentractortalk.com/threads/john-deere-or-bad-boy-mower.205535/)
- thelawnforum.com (https://www.thelawnforum.com/threads/selecting-first-manual-reel-mower-bermuda-grass.42676/)
- qualityequip.com (https://www.qualityequip.com/new-equipment/other-supported-brands/landscaping/greenworks/professional-zero-turn/cz60r/)
- cubcadet.com (https://www.cubcadet.com/en_US/seasonal-offers.html)
- stevecopower.com (https://www.stevecopower.com/blog/lawn-mower-type-features/)
- avalara.com (https://www.avalara.com/us/en/learn/whitepapers/service-taxability-by-state.html)
- deere.com (https://www.deere.com/en/mowers/lawn-tractors/)
- ww2.arb.ca.gov (https://ww2.arb.ca.gov/our-work/programs/use-road-diesel-fueled-fleets-regulation)
- deere.com (https://www.deere.com/en/finance/financing/)
- walker.com (https://www.walker.com/)
- kycornerstone.com (https://www.kycornerstone.com/)
- unep.org (https://unep.org/resources/report/global-emerging-market-overview-electric-two-and-three-wheelers)
- edmunds.com (https://edmunds.com)
- The Rental Process: What to Expect When Renting a Riding Mower
- cat.com (https://www.cat.com/en_US/products/rental.html)
- homedepot.com (https://www.homedepot.com/c/pro)
- deere.com (https://www.deere.com/en/finance/financing/faq/)
- sierraclub.org (https://www.sierraclub.org/sierra/ask-mr-green/whats-sustainable-way-keep-lawn)
- Sales & Use Tax Guide (https://revenue.iowa.gov/taxes/tax-guidance/sales-use-excise-tax/sales-use-tax-guide)
- contractorssupplyllc.com (https://contractorssupplyllc.com/news-and-blog/)
- cnet.com (https://cnet.com/home/yard-and-outdoors/best-riding-mowers)
- aol.com (https://aol.com/mistakes-avoid-leasing-car-141846547.html)
- Why Rent? The Benefits of Choosing a Riding Mower Rental
- noreastcapital.com (https://noreastcapital.com/equipment-leasing-restaurant/)
- smartasset.com (https://smartasset.com/taxes/rental-property-tax-deductions)
- askamanager.org (https://www.askamanager.org/2016/07/my-best-employee-quit-on-the-spot-because-i-wouldnt-let-her-go-to-her-college-graduation.html)
- travelers.com (https://www.travelers.com/resources/home/landlords/landlord-insurance-vs-homeowners-insurance)
- scfb.org (https://www.scfb.org/memberbenefits)
- warriortractor.com (https://www.warriortractor.com/)
- extensionpublications.unl.edu (https://extensionpublications.unl.edu/assets/html/g1617/build/g1617.htm)
- listwithclever.com (https://listwithclever.com/research/price-to-rent-ratio-2024)
- attomdata.com (https://attomdata.com/news/most-recent/2024-rental-affordability-report)
- Frequently Asked Questions About Riding Mower Rentals
- nass.usda.gov (https://www.nass.usda.gov/Data_and_Statistics/)
- ibisworld.com (https://www.ibisworld.com/united-states/market-research-reports/lawn-outdoor-equipment-stores-industry/)
- pewresearch.org (https://www.pewresearch.org/internet/2021/02/18/experts-say-the-new-normal-in-2025-will-be-far-more-tech-driven-presenting-more-big-challenges/)
- macallisterrentals.com (https://www.macallisterrentals.com/what-to-know-before-renting-equipment/)
- booqable.com (https://booqable.com/pricing/)
- travel.stackexchange.com (https://travel.stackexchange.com/questions/184449/what-are-the-practical-differences-between-avis-and-budget)
- edenprairie.org (https://www.edenprairie.org/community/about-eden-prairie/frequently-asked-questions)
- biggerpockets.com (https://biggerpockets.com/blog/the-secret-to-reliable-rental-income-is-good-tenants)