Introduction
In the agricultural landscape, the decision to rent cultivators is increasingly becoming a strategic choice for farmers, landscapers, and gardening enthusiasts alike. This approach provides access to high-quality equipment without the burden of hefty upfront costs, offering a practical solution in times of economic uncertainty. As interest rates fluctuate and new technologies emerge, understanding the nuances of cultivator rental can empower users to optimize their investments while enhancing land preparation efficiency.
From selecting the right type of cultivator to navigating cost considerations and maintenance practices, this article delves into the essential aspects of cultivator rental, guiding readers toward informed decisions that align with their specific needs and goals.
Understanding Cultivator Rental: An Overview
Cultivator rental involves leasing specialized equipment designed for soil tilling and land preparation, offering significant benefits to farmers, landscapers, and gardening enthusiasts. This approach allows access to high-quality tools without the need for a substantial upfront investment. Renting cultivators can be particularly advantageous in fluctuating economic climates. For instance, when interest rates drop to 5%, the cost difference between leasing and purchasing narrows to just $113 over five years.
Tim Lemmons, an Extension Educator, emphasizes that 'the impact of new technologies in a given operation will vary, depending on the producer's skills.' This underscores the flexibility and adaptability that rental options provide, enabling users to trial advanced equipment without long-term commitments.
As we move into 2024, recent trends indicate a growing interest in cultivator rentals as farmers look to manage costs amidst economic uncertainty. A case study comparing the lease and purchase of a skid steer revealed that leasing resulted in a lower present value cost by $1,141, demonstrating the economic benefits under current interest rates. This insight, particularly relevant for decision-makers, highlights how leasing can help while mitigating risks associated with ownership.
Furthermore, renting cultivators is essential for efficient land preparation. These machines aerate, loosen, and mix soil, significantly enhancing its capacity to support robust plant growth. By managing costs effectively through rental, users can focus on achieving optimal agricultural outcomes without the financial strain of ownership. The shift towards rental options not only alleviates upfront costs but also allows for the incorporation of the latest technologies, ensuring that operations can remain competitive in a rapidly evolving market.

Exploring Your Cultivator Rental Options and Their Benefits
When considering , it's essential to understand the distinct purposes each type serves to ensure you select the most suitable option for your needs. Rotary tillers can reach depths of up to 12 inches, making them ideal for breaking up hard soil and preparing large garden areas. On the other hand, front-tine cultivators excel at weeding and aerating due to their lightweight and easy maneuverability. Rear-tine cultivators offer a blend of both capabilities, providing versatility for a range of gardening tasks.
Renting cultivators presents several advantages:
- It allows access to modern, well-maintained equipment without the burden of ownership and maintenance costs.
- Additionally, renting offers the opportunity to try out different machines before committing to a purchase, helping to make a more informed decision.
As Lexie Pelchen, a deputy editor at Forbes Home with extensive experience in the home improvement space, emphasizes, understanding rental terms—including delivery options and return policies—is crucial to prevent additional charges and complications.
A tiller, for instance, can significantly reduce the time and labor required for soil preparation, making renting an attractive option for those who don't need to use one frequently. Current rental rates for cultivators in 2024 vary, with rotary tillers typically priced around $50 to $70 per day, while front-tine cultivators may range from $30 to $50 per day. Home improvement stores and equipment rental centers are common places where these tools can be rented. It is advisable to call ahead to check availability and understand specific rental terms, ensuring you are well-prepared and can avoid any surprises.
Ultimately, by assessing the specific needs of your project and the unique benefits of each cultivator type, you can select the most appropriate rental option, ensuring efficient use of both resources and time.

Cost Considerations in Cultivator Rental
When renting a cultivator, several must be taken into account to ensure an effective budget. Rental fees can vary significantly based on the cultivator's type, size, and rental duration, with average costs typically ranging from $30 to $60 per day. Custom rates for self-propelled sprayers, for instance, range from approximately $6.70 to $7.65 per acre, underscoring the importance of understanding specific costs involved.
Another significant factor is transportation fees. Some rental companies may charge for delivery and pickup, which can add to the overall expense. Michael Langemeier from the Center for Commercial Agriculture at Purdue University emphasizes the variability in machinery costs per acre among different farms, highlighting the need to account for these differences in budgeting.
Comparing various rental companies can lead to more cost-effective decisions. Recent reports suggest that home improvement centers often provide competitive rental rates and a wide selection of garden tillers. By comparing prices and checking availability in advance, users can prevent overspending and secure the best deals.
Understanding these cost factors, including rental fees, transportation costs, and potential deposits, will enable better budgeting and more efficient land preparation.

Maintenance and Care for Rented Cultivators
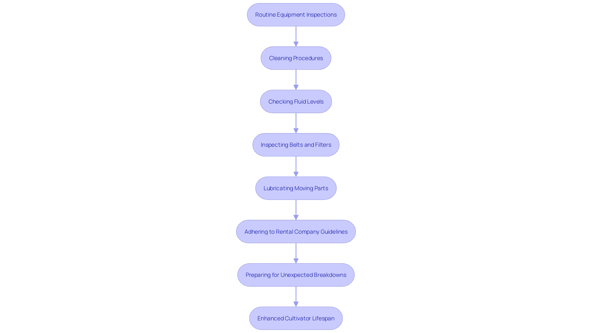
Ensuring optimal performance and longevity of rented cultivators hinges on meticulous maintenance and care. One crucial step is thoroughly cleaning the equipment to remove any dirt and debris, which helps prevent performance issues and extends the operational life of the cultivator. Regularly checking fluid levels, such as oil and coolant, along with inspecting belts and filters for wear and tear, can preempt operational problems. Additionally, lubricating moving parts according to the manufacturer's specifications is essential for maintaining efficiency.
Adhering to the rental company's maintenance guidelines is also essential to avoid incurring additional charges. These guidelines often include the equipment, and failure to follow them could result in costly penalties or even denial of service. Beyond routine care, being prepared for unexpected breakdowns is vital. Having an emergency response plan and training operators on quick fixes, such as how to replace a broken belt or troubleshoot engine issues, can significantly minimize downtime and maintain productivity.
By following these practices, users not only ensure the cultivator remains in excellent condition but also build positive relationships with rental companies, paving the way for smoother transactions in the future.

Conclusion
The increasing trend of renting cultivators presents a strategic advantage for those involved in agriculture, landscaping, and gardening. By opting for rental instead of outright purchase, users can access high-quality equipment without the immediate financial burden, particularly in times of economic fluctuation. Understanding the different types of cultivators and their specific uses, alongside a well-informed cost analysis, empowers users to make decisions that align with their unique needs and budget.
Cost considerations play a crucial role in the rental process, as various fees—including transportation and potential deposits—can significantly impact overall expenses. By comparing rental options and understanding the nuances of pricing, individuals can ensure they are making the most cost-effective choices. Moreover, maintaining rented equipment properly not only enhances performance but also fosters positive relationships with rental companies, paving the way for future collaborations.
In summary, cultivator rental emerges as a practical solution to optimize land preparation and enhance productivity. With careful consideration of equipment types, costs, and maintenance practices, users can navigate the complexities of rental agreements and ultimately achieve greater efficiency in their agricultural endeavors. Embracing this approach positions users to adapt to changing economic landscapes while leveraging the latest technologies for improved outcomes.
Frequently Asked Questions
What is cultivator rental?
Cultivator rental involves leasing specialized equipment designed for soil tilling and land preparation, allowing users to access high-quality tools without a substantial upfront investment.
What are the benefits of renting cultivators?
Renting cultivators provides access to modern, well-maintained equipment without ownership and maintenance costs, allows users to try different machines before purchasing, and helps manage costs effectively, especially in fluctuating economic climates.
How does the current economic climate affect cultivator rental?
In uncertain economic conditions, renting cultivators can be advantageous as it reduces the financial burden of ownership. For example, with lower interest rates, the cost difference between leasing and purchasing narrows significantly.
What types of cultivators are available for rent and their specific uses?
There are several types of cultivators available for rent: Rotary tillers, which can reach depths of up to 12 inches, are ideal for breaking up hard soil; front-tine cultivators excel at weeding and aerating due to their lightweight design; and rear-tine cultivators offer a blend of both capabilities, providing versatility for various gardening tasks.
What are the typical rental rates for cultivators in 2024?
Rental rates for cultivators in 2024 typically range from $30 to $70 per day, with rotary tillers priced around $50 to $70 per day and front-tine cultivators ranging from $30 to $50 per day.
What cost factors should be considered when renting a cultivator?
Key cost factors include rental fees, transportation fees for delivery and pickup, and potential deposits. It's important to compare prices from different rental companies to find the best deals.
How can one ensure optimal performance and longevity of rented cultivators?
To maintain rented cultivators, users should clean the equipment thoroughly, check fluid levels, inspect for wear and tear, lubricate moving parts, and follow the rental company's maintenance guidelines to avoid additional charges.
Why is it important to understand rental terms when renting cultivators?
Understanding rental terms, including delivery options and return policies, is crucial to prevent additional charges and complications during the rental process.
List of Sources
- Understanding Cultivator Rental: An Overview
- linkedin.com (https://www.linkedin.com/pulse/farm-equipment-rental-market-analysis-report-2024-2031-lggvf?trk=article-ssr-frontend-pulse_more-articles_related-content-card)
- cropwatch.unl.edu (https://cropwatch.unl.edu/leasing-vs-buying-ag-machinery-weighing-economics)
- extension.psu.edu (https://extension.psu.edu/lease-vs-purchase-of-ag-equipment-economic-evaluation)
- aol.com (https://aol.com/sell-house-rent-170048307.html)
- aol.com (https://aol.com/pros-cons-leasing-vs-buying-142331425.html)
- Exploring Your Cultivator Rental Options and Their Benefits
- linkedin.com (https://www.linkedin.com/pulse/farm-equipment-rental-market-analysis-report-2024-2031-lggvf?trk=article-ssr-frontend-pulse_more-articles_related-content-card)
- forbes.com (https://www.forbes.com/home-improvement/outdoor/tiller-rental-guide/)
- blog.ezequipmentrental.com (https://blog.ezequipmentrental.com/understanding-the-benefits-of-renting-a-rototiller-for-your-garden/)
- smallbiztrends.com (https://smallbiztrends.com/2024/01/farm-equipment-suppliers.html)
- Cost Considerations in Cultivator Rental
- forums.mikeholt.com (https://forums.mikeholt.com/threads/passing-on-equipment-rental-costs-to-customer.2532723/)
- community.tillerhq.com (https://community.tillerhq.com/t/for-those-who-dont-over-track-expenses-but-have-a-good-system-care-to-share-your-group-categories/2312)
- aigardenplanner.com (https://aigardenplanner.com/blog/post/ultimate-guide-to-renting-a-garden-tiller-tips-and-factors-to-consider-1138)
- origin.farmdocdaily.illinois.edu (https://origin.farmdocdaily.illinois.edu/2017/09/farm-machinery-costs-and-custom-rates.html)
- wandb.ai (https://wandb.ai/tim-w/cost-assessment/reports/Cost-Report-by-Customer--VmlldzoyNDY2MjQ3)
- Maintenance and Care for Rented Cultivators
- linkedin.com (https://www.linkedin.com/pulse/mini-tiller-cultivator-market-estimation-potential-85wpf)
- thelawnforum.com (https://www.thelawnforum.com/threads/alternative-to-core-aerator.5619/)
- farms.extension.wisc.edu (https://farms.extension.wisc.edu/articles/rental-agreements-for-farm-buildings-and-livestock-facilities-aglease-101-publication-brief-summary/)
- catrentalstore.com (https://www.catrentalstore.com/en_US/blog/maintenance-tips-for-rental-equipment.html)
- thecannabisindustry.org (https://thecannabisindustry.org/cultivation-chronicles-the-cannabis-risk-management-series)
- biggerpockets.com (https://biggerpockets.com/blog/rental-property-inspections)