Introduction
Renting a wood shredder can be a smart choice for those facing sizable shredding tasks. It offers a budget-friendly solution without the long-term commitment of ownership. With the rental market's versatility, you can find the perfect shredder tailored to your specific needs, ensuring efficiency and productivity.
Forget about the complexities of maintenance and repairs, as rental companies take care of these responsibilities. Before investing capital, rentals allow you to test drive the equipment and evaluate different models thoroughly. This strategic approach aligns with the evolving preferences and financial decisions observed in various sectors.
In this article, we will explore the benefits of renting a wood shredder, the types available for rent, key features to consider when renting, safety precautions and best practices, common uses for rented shredders, and cost and rental options. By the end, you will have a comprehensive understanding of why renting a wood shredder is a practical and efficient solution for your shredding needs.
Benefits of Renting a Wood Shredder
Opting for is a savvy move for those needing to tackle sizable shredding tasks without the long-term commitment of ownership. Here's a close look at why it's a smart choice:
- Financial Prudence: Opting for a rental eliminates the hefty initial purchase cost, offering a for projects with a defined timeline. This aligns with the trend of seeking more cost-efficient practices in asset management as observed by industry experts.
- Tailored Solutions: The rental market provides the versatility to match the shredder to the task at hand. Whether it's a small clean-up or a large-scale land-clearing, there's a , ensuring efficiency and productivity.
- : Forget about the complexities of maintenance or the inconvenience of repairs—rental companies shoulder this responsibility. This service aspect is particularly attractive, as echoed by EquipmentShare's expansion, signaling a shift towards simplified equipment management.
- : Before committing capital to purchase, rentals offer a 'try before you buy' experience, allowing users to evaluate various models thoroughly. This opportunity for hands-on testing before investing is a strategic approach encouraged by market analysis experts.
Indeed, the rental solution for wood shredders is a testament to the evolving preferences and that echo through various sectors, including construction and waste management.
Types of Wood Shredders Available for Rent
Understanding the correct for your job is essential. For smaller tasks, such as clearing out yard waste, a is ideal. These machines are adept at processing branches and other small to medium-sized woody materials, making them perfect for or small-scale commercial projects.
When faced with thicker brush and dense vegetation, a is your go-to equipment. Equipped with potent engines and robust cutting systems, these shredders make light work of challenging materials.
For substantial clearing tasks, such as forestry work or extensive , a is necessary. These are built to handle large trees and logs, providing the muscle needed for big projects. On the other hand, wood chippers offer versatility, capable of managing both branches and larger wood pieces.
They're commonly utilized in landscaping and construction to help keep the site clean and manageable.
Selecting the right shredder type is not just about getting the job done, but also about efficiency and environmental responsibility. By choosing the appropriate machine, you reduce the time spent on the task and ensure that the waste is processed in an eco-friendly manner. Whether repurposing shredded materials or disposing of them safely, the goal is to minimize environmental impact while maintaining project efficiency.
Key Features to Consider When Renting a Wood Shredder
Selecting the right wood shredder for rental is a decision that hinges on several key features, which are critical to achieving the desired . The engine's displacement and power are pivotal, as these aspects govern the to process various wood sizes and types. It's advisable to examine horsepower and torque specifications to ensure compatibility with your shredding tasks.
Furthermore, the reduction ratio is an indicator of the fineness to which the machine can convert wood waste into mulch or chips. Opt for a shredder with a high reduction ratio for finer output. Efficiency is equally important, encompassing both the shredder's throughput and its fuel consumption, which affects the overall operational cost.
Ease of use is enhanced by features such as a self-feeding mechanism, which not only accelerates the shredding process but also contributes to user safety. Controls that are straightforward, low maintenance needs, and good mobility are factors that enhance .
The throat size of the shredder is another consideration, determining the maximum branch diameter it can accommodate. Ensure that the machine's material capacity aligns with the volume of wood waste you intend to process. When it comes to the , your project's needs will dictate whether a portable or stationary model is more suitable.
The shredder should be easy to transport and maneuver on the job site, facilitating .
By meticulously evaluating these critical features, you can secure a that not only meets your specific requirements but also ensures a smooth and efficient .
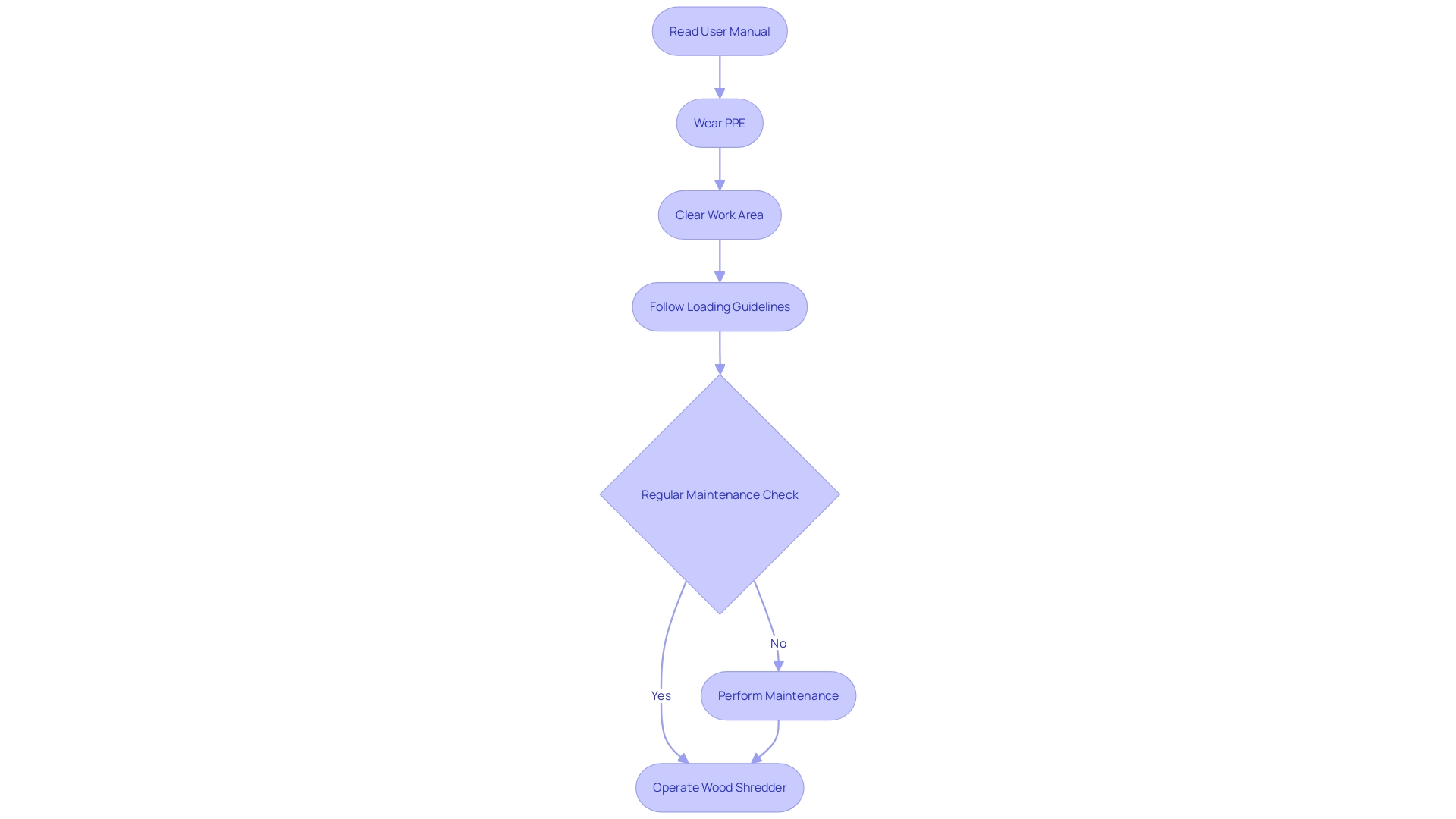
Safety Precautions and Best Practices
- Prioritize learning the specific operation and safety instructions for the by thoroughly reading the provided by the .
- Ensure the use of appropriate , such as , gloves, hearing protection, and sturdy footwear, to safeguard against flying debris and other potential hazards.
- Maintain a clear work area, removing any obstacles, debris, or bystanders to prevent accidents, and keep a safe distance from the shredder while it is in operation.
- Adhere strictly to the 's recommended loading guidelines to prevent overloading, which can cause jamming and damage to the shredder.
- Conduct regular maintenance checks to identify any signs of damage or wear and immediately report any issues to the to ensure the continued safe operation of the shredder.

Common Uses for Rented Wood Shredders
are indispensable in various sectors, streamlining operations from to . In the realm of landscaping, these machines transform garden debris such as twigs and leaves into nutrient-rich mulch, enhancing soil health and garden aesthetics. They are instrumental in construction and demolition, where they reduce wooden materials like pallets and building remains into reusable forms, aligning with .
McHugh's Junk Removal demonstrates this commitment to sustainability with their Good Samaritan Policy, repurposing items whenever possible, and responsibly handling waste.
In forestry and land clearing activities, shredders expedite the conversion of fallen trees and overgrowth into smaller, manageable segments, paving the way for new developments. This process aligns with the frustration-free timeliness approach, where efficiency is paramount. Furthermore, in the burgeoning biomass sector, shredders are crucial for converting wood waste into biofuel pellets or chips, offering a renewable energy source that supports both economic and environmental sustainability.
To ensure seamless access to these powerful tools, rental services offer a cost-effective solution, with prices influenced by factors such as item type, rental duration, and local market rates. Mansur estimates daily rental costs for basic power tools range from $30 to $50, providing a reference for budgeting. Renting not only provides but also aligns with the and libraries, where borrowing supersedes ownership, fostering a shared economy and responsible resource use.
As businesses like Republic Services lead the way in green initiatives irrespective of political climate, the rental of represents a strategic decision for project managers seeking to optimize operations, adhere to tight schedules, and manage stakeholder expectations, all while contributing to a more sustainable industry practice.

Cost and Rental Options
Selecting the right can streamline your project and save costs. The rental fee is influenced by factors such as the shredder model, , and extra services like delivery. For brief tasks, are cost-efficient, providing the flexibility needed for smaller projects.
On the other hand, weekly or monthly options are economical for extended or regular shredding tasks.
Furthermore, some services alleviate the hassle of transportation by offering , which can be a significant time-saver. For those unfamiliar with wood shredders, choosing a can prevent operational errors and accidents, ensuring a smooth project flow.
While exploring rental services, it's beneficial to consider the . This choice ensures that the equipment meets the specific demands of your job, whether it's for a small business or a large construction site. Reliable shredders are key in achieving uniform results, which is crucial for customer satisfaction and maintaining high standards in your work.
By carefully weighing these factors, you can secure a wood shredder rental that aligns with your budgetary constraints and project requirements, ultimately contributing to the successful and efficient completion of your work.

Conclusion
Renting a wood shredder is a practical and efficient solution for tackling sizable shredding tasks. It offers cost savings, tailored solutions, hassle-free operation, and the opportunity to test drive the equipment. By aligning with the evolving preferences and strategic financial decisions observed in various sectors, renting a wood shredder provides a flexible and budget-friendly option.
When renting a wood shredder, it's important to choose the right machine for the job. Branch shredders are ideal for smaller tasks, while brush shredders handle thicker brush and dense vegetation. Tree shredders are necessary for substantial clearing tasks, and wood chippers offer versatility.
Selecting the appropriate machine ensures efficient shredding and promotes environmental responsibility.
Key features to consider when renting a wood shredder include power, reduction ratio, efficiency, ease of use, controls, maintenance needs, and mobility. Throat size, weight, and size of the shredder are also crucial factors. By evaluating these features, you can secure a wood shredder rental that meets your specific requirements and ensures a smooth and efficient shredding operation.
Safety precautions and best practices are vital when operating a wood shredder. Prioritize learning the specific operation and safety instructions provided by the rental company. Use appropriate Personal Protective Equipment (PPE), maintain a clear work area, adhere to loading guidelines, and conduct regular maintenance checks.
Wood shredders have common uses in landscaping, construction, forestry, and the biomass sector. Renting a wood shredder offers a cost-effective solution that aligns with the shared economy and responsible resource use. It enables project managers to optimize operations, adhere to schedules, and contribute to a more sustainable industry practice.
The cost of renting a wood shredder is influenced by factors such as the model, rental period, and additional services like delivery. Daily or hourly rentals are suitable for brief tasks, while weekly or monthly options are economical for extended or regular shredding tasks. Choosing a rental company that provides training and support ensures a smooth project flow.
Renting a wood shredder is a practical and efficient solution for your shredding needs. It offers cost savings, tailored solutions, hassle-free operation, and the opportunity to test drive the equipment. By following safety precautions and considering key features, you can ensure a smooth and efficient shredding operation.
Renting also aligns with the shared economy and responsible resource use, contributing to a more sustainable industry practice. So, whether you're in landscaping, construction, forestry, or the biomass sector, renting a wood shredder is a smart choice that addresses your challenges and provides solutions to your shredding needs.
Frequently Asked Questions
Why should I consider renting a wood shredder instead of purchasing one?
Renting a wood shredder is financially prudent as it eliminates the initial purchase cost, making it budget-friendly for projects with a defined timeline. It also offers tailored solutions for different tasks, hassle-free operation without maintenance worries, and the opportunity to test different models before potentially purchasing one.
What types of wood shredders can I rent?
There are several types of wood shredders available for rent, including branch shredders for small yard waste, brush shredders for thicker brush and dense vegetation, tree shredders for large trees and logs in substantial clearing tasks, and wood chippers for managing both branches and larger wood pieces.
How do I select the right wood shredder to rent?
When selecting a wood shredder, consider the engine's power, reduction ratio for desired fineness of output, overall efficiency, ease of use, throat size for maximum branch diameter, and whether you need a portable or stationary model based on your project's needs.
What safety precautions should I take when using a rented wood shredder?
Always read the user manual provided by the rental company, wear appropriate personal protective equipment (PPE), maintain a clear work area, follow the rental company's loading guidelines, and conduct regular maintenance checks.
What are some common uses for rented wood shredders?
Rented wood shredders are used for landscaping to create mulch, in construction and demolition to reduce wooden materials for reuse, in forestry and land clearing to manage overgrowth, and in the biomass sector to convert wood waste into biofuel pellets or chips.
How are rental costs for wood shredders determined?
Rental costs are influenced by the shredder model, rental period, and any extra services such as delivery and pickup. Daily or hourly rentals are suitable for brief tasks, while weekly or monthly options are more economical for longer or regular shredding tasks.
What should I consider when choosing a wood shredder rental service?
Consider the range of shredder models available, the length of the rental period, the inclusion of extra services like delivery and support, and whether the company offers training to prevent operational errors. Choose a service that meets your job's demands and aligns with your budget.
List of Sources
- Benefits of Renting a Wood Shredder
- frugalwoods.com (https://www.frugalwoods.com/2023/09/29/reader-case-study-yearning-for-a-debt-free-future/)
- aol.com (https://www.aol.com/renting-vs-buying-house-164940659.html)
- kiplinger.com (https://www.kiplinger.com/real-estate/cost-segregation-real-estate-businesses-that-can-benefit)
- smallbiztrends.com (https://smallbiztrends.com/2024/03/paper-shredders.html)
- marketgrowthreports.com (https://www.marketgrowthreports.com)
- 247wallst.com (https://247wallst.com/special-report/2023/09/25/these-25-american-industries-are-booming/)
- usatoday.com (https://www.usatoday.com/money/homefront/moving/home-renovation-statistics/)
- biztoc.com (https://biztoc.com/t/jonvanderark)
- finsmes.com (https://www.finsmes.com/2023/09/equipmentshare-raises-additional-150m-in-series-e-funding.html)
- slashdot.org (https://slashdot.org/story/23/12/20/1226217/electric-scooter-rental-pioneer-bird-files-for-bankruptcy?utm_source=rss1.0mainlinkanon&utm_medium=feed)
- smallbiztrends.com (https://smallbiztrends.com/2023/09/how-to-start-a-junk-removal-business.html)
- aol.com (https://www.aol.com/sell-house-rent-170048307.html)
- Types of Wood Shredders Available for Rent
- letsgettrash.com (https://www.letsgettrash.com)
- mchughjunkremoval.com (https://mchughjunkremoval.com/)
- smallbiztrends.com (https://smallbiztrends.com/2023/09/how-to-start-a-junk-removal-business.html)
- slashdot.org (https://slashdot.org/story/23/12/20/1226217/electric-scooter-rental-pioneer-bird-files-for-bankruptcy?utm_source=rss1.0mainlinkanon&utm_medium=feed)
- biztoc.com (https://biztoc.com/t/jonvanderark)
- wandb.ai (https://wandb.ai/ricardraigada/nyc_airbnb/reports/Report-of-the-hardware-utilization--Vmlldzo2NzAwMDI4)
- gitnux.org (https://gitnux.org/lawn-care-statistics/)
- binstorenearme.com (https://binstorenearme.com)
- Key Features to Consider When Renting a Wood Shredder
- marketgrowthreports.com (https://www.marketgrowthreports.com)
- matthews.com (https://www.matthews.com/insights-thought-leadership-self-storage-update-2023/)
- smallbiztrends.com (https://smallbiztrends.com/2024/03/band-saw.html)
- smallbiztrends.com (https://smallbiztrends.com/2024/03/paper-shredders.html)
- smallbiztrends.com (https://smallbiztrends.com/2023/12/wood-planers-for-sale.html)
- woodworkingnetwork.com (https://www.woodworkingnetwork.com/technology/editors-choice-top-products-2023)
- science.slashdot.org (https://science.slashdot.org/story/23/12/12/0223242/transparent-wood-could-soon-find-uses-in-smartphone-screens-insulated-windows?utm_source=rss1.0mainlinkanon&utm_medium=feed)
- mchughjunkremoval.com (https://mchughjunkremoval.com/)
- smallbiztrends.com (https://smallbiztrends.com/2023/12/milling-machine.html)
- vitalytennant.com (https://vitalytennant.com/advice-on-moving-from-an-apartment-to-a-house/)
- Safety Precautions and Best Practices
- lifehacker.com (https://lifehacker.com/home/avoid-these-common-diy-injuries)
- smallbiztrends.com (https://smallbiztrends.com/2024/03/paper-shredders.html)
- wpr.org (https://www.wpr.org/northern-wisconsin-sawmill-fined-nearly-200k-following-death-teen-summer)
- biztoc.com (https://biztoc.com/t/jonvanderark)
- plasticsnews.com (https://www.plasticsnews.com/news/fatality-under-investigation-ontario-recycler)
- railroads.dot.gov (https://railroads.dot.gov/elibrary/fames-cutting-torch-alert)
- bls.gov (https://www.bls.gov/opub/ted/2023/fatal-work-injuries-up-in-2022.htm)
- 247wallst.com (https://247wallst.com/special-report/2023/09/13/23-most-dangerous-jobs-in-america/)
- andritz.com (https://www.andritz.com/newsroom-en)
- bobvila.com (https://www.bobvila.com/articles/product-recalled/?utm_medium=social&utm_source=twitter&utm_campaign=socialflow)
- railroads.dot.gov (https://railroads.dot.gov/elibrary/fames-cutting-torch-alert)
- polaris.com (https://www.polaris.com/en-us/safety/snow-safety/)
- Common Uses for Rented Wood Shredders
- boston.com (https://www.boston.com/tag/local-news/)
- biztoc.com (https://biztoc.com/t/jonvanderark)
- smallbiztrends.com (https://smallbiztrends.com/2023/09/how-to-start-a-junk-removal-business.html)
- gitnux.org (https://gitnux.org/lawn-care-statistics/)
- wandb.ai (https://wandb.ai/ricardraigada/nyc_airbnb/reports/Report-of-the-hardware-utilization--Vmlldzo2NzAwMDI4)
- mchughjunkremoval.com (https://mchughjunkremoval.com/)
- miami.gov (https://www.miami.gov/My-Government/Departments/Solid-Waste)
- lifehacker.com (https://lifehacker.com/home/best-places-to-rent-tools-and-equipment)
- trendspider.com (https://trendspider.com/?_go=shrederickson)
- Cost and Rental Options
- lifehacker.com (https://lifehacker.com/home/best-places-to-rent-tools-and-equipment)
- smallbiztrends.com (https://smallbiztrends.com/2023/12/wood-planers-for-sale.html)
- forkliftauthority.com (https://forkliftauthority.com/forklift-price/)
- letsgettrash.com (https://www.letsgettrash.com)
- mchughjunkremoval.com (https://mchughjunkremoval.com/)
- smallbiztrends.com (https://smallbiztrends.com/2024/03/paper-shredders.html)
- homeguide.com (https://homeguide.com/costs/average-utility-bill)
- biztoc.com (https://biztoc.com/t/jonvanderark)
- finsmes.com (https://www.finsmes.com/2023/09/equipmentshare-raises-additional-150m-in-series-e-funding.html)
- jbrec.com (https://jbrec.com/research/)
- pewresearch.org (https://www.pewresearch.org/2023/11/09/tipping-culture-appendix-detailed-tables/)