Overview
Renting a floor scrubber is a strategic choice that significantly enhances project success. This approach is not only cost-effective but also provides access to the latest technology and flexibility in usage duration. By eliminating large upfront costs, renting allows for maintenance-free options and enables users to select equipment tailored to their specific project needs. This ensures efficient and effective cleaning, making it a preferred choice for many professionals in the industry.
Key Highlights:
- Renting a floor scrubber is cost-effective, eliminating large upfront purchase costs.
- Access to the latest technology is available through rental agreements.
- Renting offers flexibility in usage duration tailored to project needs.
- Maintenance services are typically included, relieving users of upkeep responsibilities.
- Renting saves storage space for occasional cleaning needs.
- Choosing the right scrubber involves considering floor type, area size, debris type, and manoeuvrability.
- Investigate local equipment providers and inquire about available models and pricing.
- Cheque availability and book in advance, especially during peak times.
- Review the lease agreement carefully to understand terms and responsibilities.
- Ensure the area is prepared and safe before operating the scrubber.
- Follow the user manual for specific operating instructions and safety precautions.
- Wear protective gear during operation to minimise risks.
- Thoroughly clean the scrubber before returning to avoid cleaning fees.
- Inspect the equipment for damage and report any issues to the rental company.
- Return the scrubber on time to avoid late fees and ensure all documentation is ready.
Introduction
Renting a floor scrubber can revolutionize the approach to cleaning projects, delivering a unique combination of efficiency and cost savings that is often underestimated. By choosing to rent, both individuals and businesses gain access to cutting-edge technology without the substantial financial burden of outright purchases. Nevertheless, selecting the appropriate model, comprehending the rental terms, and ensuring safe operation can present challenges.
What are the essential steps to navigate this rental journey effectively and fully leverage the advantages of this cleaning solution?
Understand the Benefits of Renting a Floor Scrubber
Leasing a surface cleaner offers numerous advantages that can significantly enhance your sanitation tasks.
- Cost-Effectiveness is a primary benefit; when you rent a floor scrubber, it eliminates the substantial upfront costs linked to purchasing one, making it a budget-friendly choice for short-term projects.
- Access to Latest Technology is another compelling reason; rental companies frequently provide the latest models equipped with advanced features, ensuring you have efficient and effective cleaning solutions at your disposal.
- Flexibility is a key advantage of renting; you have the freedom to select the duration of use, whether for a day, week, or month, catering to diverse project needs.
- This flexibility is complemented by the Maintenance-Free aspect of rental agreements, which typically include maintenance services. This means you can focus entirely on your project without the burden of upkeep or repairs.
- Lastly, if your cleaning needs are occasional, Storage Savings become a significant benefit; renting alleviates the hassle of storing large equipment when it's not in use.
In conclusion, to rent a floor scrubber not only provides cost savings but also ensures access to advanced technology, flexibility in usage, and convenience in maintenance and storage. Engage with us today to explore your options and elevate your sanitation tasks with ease.

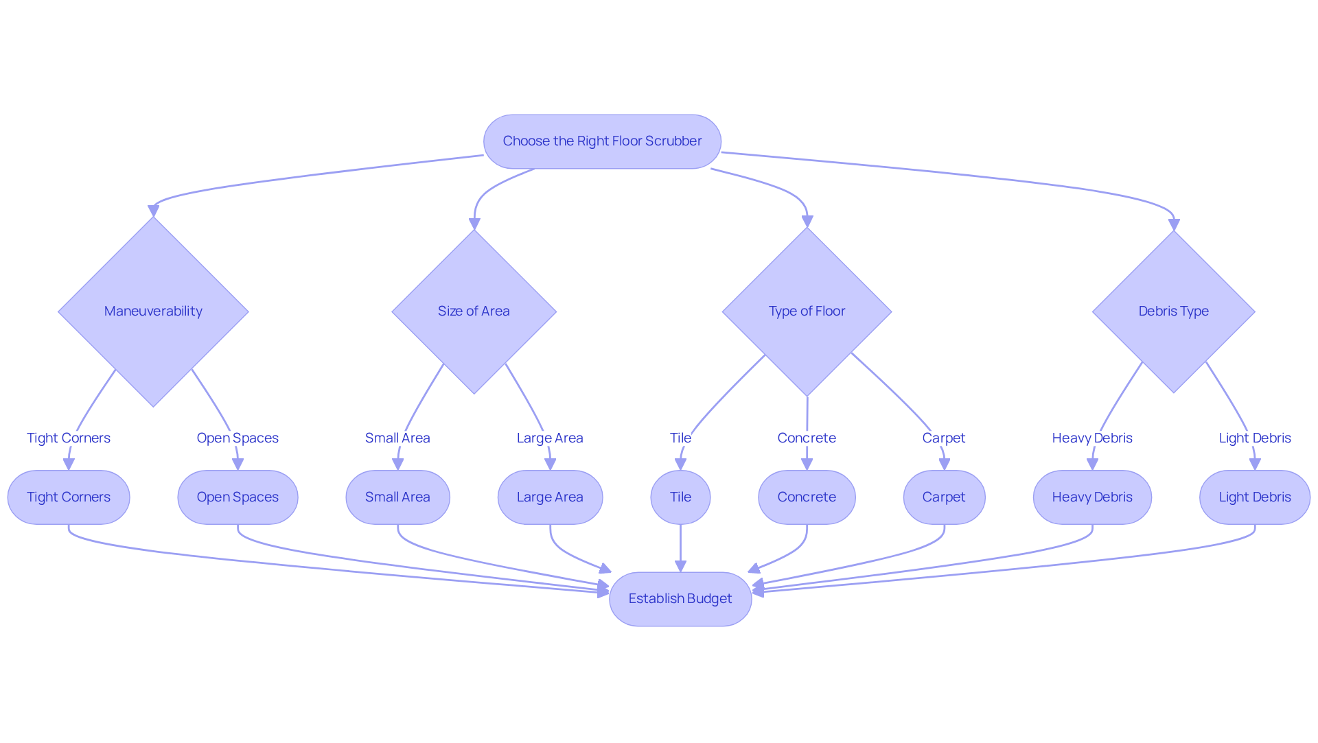
Choose the Right Floor Scrubber for Your Project
Selecting the appropriate floor scrubber is crucial for effective maintenance, and several key factors must be considered:
-
Type of Floor: First, identify the type of flooring that requires upkeep, whether it be tile, concrete, or carpet. Each type of surface demands specific tools designed for optimal performance.
-
Size of the Area: Next, evaluate the square footage of the cleaning area. For larger spaces, ride-on cleaning machines may be necessary, while smaller areas can be efficiently managed with walk-behind models.
-
Debris Type: Additionally, assess the nature of the debris you will encounter. Heavy debris will require a more powerful machine, equipped with enhanced suction and scrubbing capabilities.
-
Maneuverability: Consider the layout of the area as well. In spaces with tight corners or narrow passages, a compact cleaning device may provide superior effectiveness.
Finally, establish your budget to rent a floor scrubber. It is essential to compare various models and their features to identify the best option that aligns with your financial constraints.
By carefully weighing these factors, you can ensure that you select the right floor scrubber to rent for your needs, leading to optimal cleaning results.

Follow the Rental Process: From Inquiry to Pickup
To successfully rent a floor scrubber, follow these essential steps:
-
Investigate Equipment Providers: Start by exploring nearby equipment providers, such as EZ Equipment Leasing. They offer a diverse range of machinery, including surface cleaners, boom lifts, excavators, and forklifts, specifically catering to the Dallas-Fort Worth Metroplex. This variety ensures you can find the right equipment for your needs.
-
Inquire about equipment by reaching out to EZ Equipment Rental to ask about how to rent floor scrubber models, their features, and pricing. Their store hours are Monday to Friday from 7:30 AM to 5:30 PM and Saturday from 7:30 AM to 5:00 PM, making it convenient for you to gather the necessary information.
-
Check the availability to rent a floor scrubber for your project dates. It is advisable to book in advance, especially during peak seasons, to secure the equipment you need.
-
Review the lease agreement: Carefully read through the lease agreement, paying close attention to terms regarding usage, maintenance responsibilities, and policies when you rent a floor scrubber. Understanding these details is crucial to avoid any misunderstandings later.
-
Pickup the equipment: On the scheduled date, visit the rental location to collect your rent floor scrubber. Ensure you have the necessary identification and payment method ready to facilitate a smooth pickup process.

Operate the Floor Scrubber Safely and Effectively
To operate the floor scrubber safely and effectively, adhere to the following guidelines:
-
Prepare the Area: Clear the floor of any obstacles, debris, or loose items to ensure a safe working environment. This foundational step is crucial for preventing accidents and ensuring optimal performance.
-
Read the Manual: Familiarize yourself with the user manual for specific operating instructions and safety precautions related to the model you are using. Understanding the equipment is key to maximizing its capabilities and ensuring safe operation.
-
Wear Protective Gear: Always wear appropriate safety gear, including gloves and non-slip footwear, to protect yourself during operation. Your safety is paramount, and proper gear minimizes risks associated with cleaning tasks.
-
Fill the Solution Tank: Fill the solution tank of the device with the suitable solution, following the manufacturer’s recommendations for dilution. Proper preparation of the cleaning solution enhances effectiveness and ensures the longevity of the equipment.
-
Start Scrubbing: Begin using the cleaning device, moving in slow, overlapping passes to ensure thorough cleaning. Adjust the water flow and brush pressure as needed for different surfaces. This methodical approach guarantees a comprehensive clean.
-
Monitor Performance: Keep an eye on the device’s performance, checking for any issues such as poor water pickup or unusual noises, and address them promptly. Staying vigilant during operation ensures that any potential problems are resolved quickly, maintaining the efficiency of your cleaning process.

Return the Floor Scrubber: Best Practices and Considerations
To ensure a seamless return process for the floor scrubber, adhere to these best practices:
- Before returning, it is essential to thoroughly clean the device, especially if you decide to rent a floor scrubber to eliminate any dirt or debris. This not only helps avoid cleaning fees but also ensures that when you rent a floor scrubber, it remains in good condition.
- Inspect for damage by examining the rent floor scrubber for any signs of damage or wear. Reporting any issues related to the rent floor scrubber to the leasing company is crucial to prevent disputes regarding damage claims.
- To avoid incurring late fees when you rent a floor scrubber, it is essential to comply with the agreed-upon return date. Should you need to extend the lease, you can also contact the leasing company to rent a floor scrubber.
- Gather Documentation: Bring all necessary paperwork, including the leasing agreement and payment receipts, to streamline the return process after you rent floor scrubber.
- Confirm the return condition when you rent the floor scrubber by verifying with the rental staff that the equipment meets acceptable condition standards and ensure you receive a receipt for the return.

Conclusion
Renting a floor scrubber is a strategic choice that significantly enhances the effectiveness of cleaning projects while minimizing costs. By choosing to rent, individuals and businesses gain access to advanced cleaning technology without the financial burden associated with outright purchases. This flexibility, coupled with maintenance-free agreements, positions renting as an appealing solution for diverse cleaning needs.
Key considerations for renting a floor scrubber include:
- Understanding the benefits
- Selecting the appropriate model based on floor type and debris
- Adhering to a clear rental process
Safety during operation and best practices for returning the equipment are crucial, ensuring a seamless experience from start to finish.
Ultimately, the decision to rent a floor scrubber not only yields immediate cost savings but also enhances cleaning efficiency and convenience. Engaging with reliable rental providers is essential for achieving successful project outcomes. Therefore, it is vital to explore available options and implement the insights shared. By investing time in understanding the rental process and equipment specifications, significant benefits can be realized, transforming sanitation tasks into seamless operations.
Frequently Asked Questions
What are the benefits of renting a floor scrubber?
Renting a floor scrubber offers several advantages, including cost-effectiveness, access to the latest technology, flexibility in rental duration, maintenance-free agreements, and storage savings.
How does renting a floor scrubber save money?
Renting eliminates the substantial upfront costs associated with purchasing a floor scrubber, making it a budget-friendly option for short-term projects.
What type of technology can I expect when renting a floor scrubber?
Rental companies often provide the latest models equipped with advanced features, ensuring efficient and effective cleaning solutions.
Can I choose how long I want to rent a floor scrubber?
Yes, you have the flexibility to select the duration of use, whether for a day, week, or month, depending on your project needs.
What does maintenance-free mean in the context of renting a floor scrubber?
Maintenance-free means that rental agreements typically include maintenance services, allowing you to focus on your project without worrying about upkeep or repairs.
What are the storage benefits of renting a floor scrubber?
Renting a floor scrubber alleviates the hassle of storing large equipment when it is not in use, which is especially beneficial for occasional cleaning needs.
What factors should I consider when choosing the right floor scrubber for my project?
Key factors include the type of floor, size of the area, type of debris, maneuverability, and your budget.
How does the type of floor affect the choice of floor scrubber?
Different types of flooring, such as tile, concrete, or carpet, require specific tools designed for optimal performance.
Why is the size of the area important when selecting a floor scrubber?
The square footage of the cleaning area determines whether larger ride-on machines or smaller walk-behind models are needed for efficient cleaning.
What should I consider regarding the type of debris when renting a floor scrubber?
The nature of the debris will influence the choice of machine; heavy debris requires a more powerful scrubber with enhanced suction and scrubbing capabilities.
How does maneuverability impact the selection of a floor scrubber?
In areas with tight corners or narrow passages, a compact cleaning device may be more effective than larger models.
How can I ensure I stay within my budget when renting a floor scrubber?
Establish your budget and compare various models and their features to identify the best option that aligns with your financial constraints.