Specialized Equipment for Unique Projects · · 19 min read

Aerial Work Platform Rentals: Comparing Boom Lifts vs. Scissor Lifts

Explore the essentials of aerial work platform rentals, comparing boom lifts and scissor lifts.

Aerial Work Platform Rentals: Comparing Boom Lifts vs. Scissor Lifts

Introduction

In the dynamic landscape of construction and maintenance, aerial work platforms (AWPs) have emerged as essential tools, elevating both workers and equipment to new heights. With the increasing emphasis on safety and efficiency, the demand for these platforms has surged, particularly in light of significant investments in infrastructure projects like India's Smart City Mission.

As organizations navigate the complexities of selecting the right equipment, understanding the distinct functionalities of boom lifts and scissor lifts becomes crucial. This article delves into the various types of AWPs, their specific applications, safety considerations, cost implications, and maintenance practices, providing a comprehensive guide for project managers and industry professionals aiming to enhance operational effectiveness while prioritizing safety.

Understanding Aerial Work Platforms: An Overview

are essential tools in the construction and maintenance sectors, designed to lift both personnel and equipment to the heights required for a range of tasks. Their significance arises from the critical need for safety and efficiency when accessing elevated areas. The recent Smart City Mission, which plans to spend around USD 27.33 billion to build 100 smart cities across India, underscores the broader investment in construction and infrastructure that drives the demand for AWPs.

AWPs are available in several configurations, with the most common being boom devices and scissor devices, each tailored for specific applications.

  • Boom devices are characterized by their extendable arms, allowing for both vertical and horizontal outreach—making them ideal for tasks such as tree trimming, building maintenance, and installation work that demands extensive reach.
  • Conversely, scissor lifts provide a stable platform that elevates straight up, offering a secure working environment for activities like electrical installations or painting at height.

The growing dependence on AWS is also motivated by security concerns; a significant rise in accidents linked to improper scaffolding has highlighted the need for safer alternatives, such as aerial work platform rentals. This growing awareness reinforces the value of aerial work platform rentals, which enable construction project managers to make informed equipment choices that prioritize both safety and efficiency. As noted by a representative from a Global Management Consulting Firm, 'This is regarding the recent report I bought from Fortune Business Insights. Remarkable job and great efforts by your research team.'

Recent developments, such as JCB unveiling two flexible boom aerial platforms and MEC introducing the NANO10-XD electric scissor mechanism, further illustrate advancements in AWP technology aimed at enhancing efficiency and minimizing environmental impact.

Comparing Boom Lifts and Scissor Lifts: Key Differences and Applications

Booms and scissor platforms each serve unique purposes and are tailored for specific applications within the construction industry. Boom Lifts are equipped with a telescoping arm that can extend between 30 to 135 feet, allowing for both vertical and horizontal reach. This capability makes them well-suited for tasks like exterior painting, tree trimming, and rooftop activities.

Their ability to navigate obstacles enhances their versatility, particularly in complex environments. However, it's important to note that boom lifts require more space for operation and may experience stability issues in windy conditions. As Dustin Eusebio aptly puts it,

If you’re facing construction or repair projects that require you to work above ground level, you’ll need a boost.

On the other hand, Scissor Lifts offer a design focused on vertical movement, reaching heights typically between 20 to 50 feet. They provide a stable platform ideal for indoor tasks such as maintenance, installation, and warehousing, where stability is critical. With a larger platform area, scissor devices can safely accommodate multiple workers and equipment simultaneously.

However, their limitation lies in the inability to reach over obstacles, which constrains their outdoor applications. It is crucial to emphasize that OSHA requires employers to provide training and personal protective equipment for workers operating aerial platforms. The risks linked to using these devices, such as falls and structural failures, emphasize the significance of appropriate training and adherence to guidelines.

As emphasized in the case analysis on elevation equipment, ensuring that staff are well-trained and certified is essential, particularly for high-reaching boom apparatus. In conclusion, the choice between a boom lift and a scissor lift, as well as the decision regarding , should be influenced by the specific project requirements, including desired height, reach, stability, and the nature of the operational environment. This informed decision-making is crucial for ensuring security and efficiency in construction projects.

Safety Considerations: Ensuring Safe Operation of Lifts

When operating aerial work platform rentals, prioritizing safety is paramount. Boom Lifts necessitate that operators maintain a keen awareness of their surroundings, particularly concerning overhead hazards like power lines and structural obstacles. Before extending the boom, it is essential to confirm that the elevation is stable and that the area is free of obstructions.

Regular maintenance checks are critical, alongside proper training for operators, to mitigate the risk of accidents. Expert insights emphasize,

By ensuring that aerial operators are OSHA-certified, businesses can prevent many of the most common aerial accidents.

Notably, OSHA certification remains valid for up to three years, emphasizing the importance of keeping training current.

Furthermore, the use of appropriate personal protective equipment (PPE) cannot be overlooked in maintaining . ALC offers different training programs to guarantee OSHA adherence and minimize the risk of aerial platform incidents.

Scissor Platforms present their own range of challenges regarding stability and weight distribution. Overloading a scissor platform poses a significant risk of tipping; thus, operators must strictly adhere to weight limits and ensure that all personnel receive training in safe operational practices. Safety features, including guardrails and emergency stop buttons, should always be in working order and utilized effectively.

A recent tragic incident involving a scissor lift at the State Archives building in North Carolina, where a man lost his life due to a tipping accident, underscores the dire consequences of neglecting precautionary measures. Initial investigations suggested a malfunction of the equipment, emphasizing the critical need for thorough inspections and maintenance to prevent such accidents. By implementing comprehensive safety protocols and conducting regular inspections, teams can significantly mitigate the risk of injuries and accidents while utilizing aerial work platform rentals.

Cost Analysis: Understanding Rental Costs and Budgeting

require a nuanced understanding of varying costs, which can fluctuate significantly based on equipment type, rental duration, and local market dynamics. Boom machines stand out with higher rental rates, typically ranging from $200 to $1,000 per day. Their sophisticated abilities and adaptability validate these expenses; as Rhett C., a certified heavy equipment appraiser, observes,

They are designed to manage heavy loads, achieve great heights, and endure challenging conditions, all of which increase production and upkeep costs.

Furthermore, boom platforms have a lifespan of 10 to 20 years, which highlights their long-term value and the significance of routine care. Project managers should also be mindful of additional expenses, such as delivery fees, insurance, and fuel, which can contribute to the overall budget.

On the other hand, scissor platforms offer a more economical option, with rental rates usually between $100 and $500 per day. While this lower base cost may seem appealing, project managers must factor in that expenses can accumulate over longer rental periods, impacting the overall project budget. Beyond the basic rental fees, considerations such as ongoing maintenance, transportation logistics, and operator training are crucial for accurate financial planning.

Moreover, experts are available to assist with scissor lift rental options, providing valuable support in navigating these decisions.

A thorough cost analysis and comparison can aid teams in effectively budgeting for their aerial work platform rentals needs. For instance, concentrating on maximizing return on investment through strategies like operator training, regular upkeep, and strategic job scheduling can significantly enhance efficiency and reduce long-term costs. This holistic approach not only streamlines operations but also ensures that project managers are equipped to make informed decisions concerning their aerial work platform rentals.

The case study titled 'Maximizing ROI: Tips for Efficient Boom Lift Usage and Cost Management' emphasizes the importance of these strategies, reinforcing their relevance to the overall budgeting discussion.

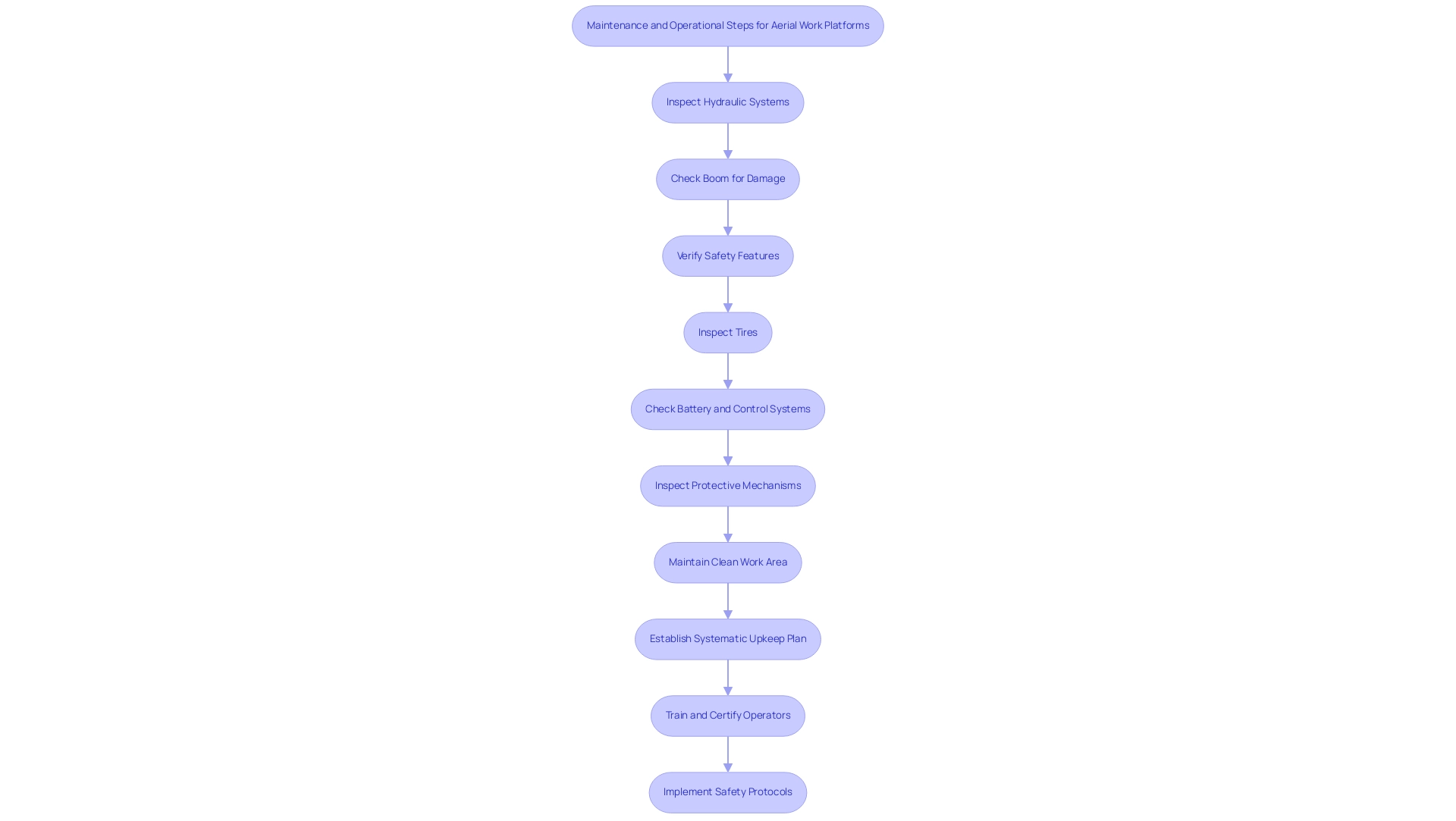
Maintenance and Operational Considerations: Ensuring Equipment Longevity

Regular maintenance of both boom devices and scissor machines is crucial for ensuring . For boom equipment, operators should meticulously check hydraulic systems and inspect the boom for any signs of wear or damage. It is essential to verify that safety features, such as emergency stop buttons, are fully functional.

Tire inspections are also necessary to confirm stability before each use, as an unstable apparatus can lead to serious accidents.

Similarly, scissor lifts require focused maintenance that prioritizes platform stability and the integrity of electrical systems. Routine checks should include:

  • The battery
  • Control systems
  • Crucial protective mechanisms

Maintaining a clean work area free from debris is also vital to prevent accidents.

Establishing a systematic upkeep plan according to manufacturer recommendations not only extends the lifespan of [aerial work platform rentals](https://stowerscat.com/how-boom-or-scissor-lifts-improve-efficiency-and-productivity-on-the-job-site) but also reduces the likelihood of equipment malfunction, thus improving overall security on the job site. Considering that 25% of aerial hoist fatalities arise from incidents involving scissor platforms, including falls and tip-overs, adherence to these upkeep practices is essential for decreasing incident rates and promoting a safer workplace. Additionally, operators of aerial work platform rentals must be trained and certified, with retraining every three years or when unsafe practices are observed, to ensure they are equipped with the knowledge to maintain equipment properly.

A case study titled "Preventing Aerial Lift Fatalities and Accidents" illustrates that implementing comprehensive safety protocols and training programs significantly reduces the likelihood of accidents and fatalities associated with aerial lifts. Furthermore, aligning maintenance practices with current guidelines for aerial work platform rentals ensures compliance with industry standards, reinforcing the importance of these practices.

Conclusion

Understanding the functionalities of aerial work platforms (AWPs), specifically boom lifts and scissor lifts, is crucial for effective decision-making in construction and maintenance. Boom lifts excel in providing extensive reach for outdoor tasks, while scissor lifts offer stability for indoor operations. This knowledge enables project managers to choose the right equipment, enhancing safety and efficiency.

Safety is paramount when operating AWPs. Proper training, adherence to safety protocols, and regular maintenance checks are vital for reducing risks. Emphasizing OSHA certification ensures that operators are well-prepared to face the challenges of working at heights, fostering a safer work environment.

Cost analysis is equally important. Recognizing rental rates, maintenance costs, and long-term investments for both boom lifts and scissor lifts helps in effective budgeting and resource allocation. A strategic approach to financial planning can optimize return on investment while maintaining project safety and efficiency.

In conclusion, the increasing demand for aerial work platforms underscores their significance in construction. By prioritizing safety, making informed equipment selections, and conducting thorough cost assessments, industry professionals can effectively manage project complexities. Adopting these practices not only boosts operational effectiveness but also promotes a safer working environment, ultimately supporting the success of major infrastructure projects like the Smart City Mission.

Ensure your safety on the job—contact EZ Equipment Rental today to learn about our reliable boom lifts and scissor lifts available for rent!

Frequently Asked Questions

What are aerial work platforms (AWPs) used for?

Aerial work platforms are essential tools in construction and maintenance sectors, designed to lift personnel and equipment to elevated areas for various tasks, ensuring safety and efficiency.

What types of aerial work platforms are available?

The two most common types of aerial work platforms are boom devices and scissor devices. Boom devices have extendable arms for vertical and horizontal outreach, while scissor lifts provide a stable platform that elevates straight up.

What are the advantages of boom lifts?

Boom lifts can extend between 30 to 135 feet, making them suitable for tasks like exterior painting and tree trimming. They can navigate obstacles and provide extensive reach, although they require more space for operation and may face stability issues in windy conditions.

What are the benefits of scissor lifts?

Scissor lifts typically reach heights between 20 to 50 feet and offer a stable platform ideal for indoor tasks such as maintenance and installation. They can safely accommodate multiple workers and equipment but cannot reach over obstacles.

What safety measures should be taken when using aerial work platforms?

Operators must be aware of their surroundings, particularly overhead hazards, and confirm that the area is clear before extending the boom or platform. Regular maintenance checks and proper training are critical to mitigate risks, and personal protective equipment (PPE) should always be used.

What are the rental costs for aerial work platforms?

Boom lifts typically have rental rates ranging from $200 to $1,000 per day, while scissor lifts range from $100 to $500 per day. Additional costs such as delivery fees, insurance, and maintenance should also be considered.

How important is maintenance for aerial work platforms?

Regular maintenance is crucial for both boom and scissor lifts to ensure safe and efficient operation. Operators should check hydraulic systems, safety features, and platform stability to reduce the risk of accidents.

What training is required for operators of aerial work platforms?

Operators must be trained and certified, with OSHA certification being valid for up to three years. Retraining is necessary if unsafe practices are observed to ensure operators are knowledgeable about equipment maintenance and safety protocols.

List of Sources

  1. Understanding Aerial Work Platforms: An Overview
  • fortunebusinessinsights.com (https://fortunebusinessinsights.com/aerial-work-platforms-market-105377)
  • grandviewresearch.com (https://grandviewresearch.com/industry-analysis/aerial-work-platform-market)
  1. Comparing Boom Lifts and Scissor Lifts: Key Differences and Applications
  • dozr.com (https://dozr.com/blog/boom-lift-vs-scissor-lift)
  • bigrentz.com (https://bigrentz.com/blog/boom-lift-vs-scissor-lift?srsltid=AfmBOorTqsRtENmXjRGewtIEmCw_VZ2Be822IPfIuy4d-oGIXHr5mcdM)
  1. Safety Considerations: Ensuring Safe Operation of Lifts
  • Everything You Should Know On Aerial  Lift Accidents (https://certifymeonline.net/blog/5-common-aerial-lift-accidents)
  • aerialliftcertification.com (https://aerialliftcertification.com/blog/5-most-common-types-scissor-lift-accidents)
  1. Cost Analysis: Understanding Rental Costs and Budgeting
  • heavyequipmentappraisal.com (https://heavyequipmentappraisal.com/boom-lift-cost)
  • bigrentz.com (https://bigrentz.com/blog/scissor-lift-rental-cost?srsltid=AfmBOor7o-loFrHAF5WsuTciZfyNmWZIazRFenn5rcD_tnisxRBTtvsA)
  1. Maintenance and Operational Considerations: Ensuring Equipment Longevity
  • How Do Accidents Happen on Aerial Lifts? (https://aerialliftcertification.com/blog/accidents-happen-aerial-lifts)
  • stowerscat.com (https://stowerscat.com/how-boom-or-scissor-lifts-improve-efficiency-and-productivity-on-the-job-site)

Read next