DIY Home Improvement Tools · · 15 min read

Rent a Chop Saw: Maximizing Efficiency for Your Cutting Projects

Maximize efficiency in cutting projects with the flexibility of renting a chop saw.

Rent a Chop Saw: Maximizing Efficiency for Your Cutting Projects

Introduction

Renting a chop saw can offer numerous benefits for those in need of precise cutting without the financial burden of ownership. In this article, we will explore the advantages of renting a chop saw, including the cost-effective nature of rentals and the flexibility they provide. We will also discuss the different types of chop saws available for rent, highlighting their specific uses and capabilities.

Additionally, we will delve into the importance of selecting the right chop saw for your project, considering material compatibility, size, capacity, and innovative features. Finally, we will provide essential tips for safe and effective cutting with a rented chop saw, emphasizing the adherence to safety protocols and proper handling techniques. So, whether you're a DIY enthusiast or a professional contractor, this article will equip you with the knowledge to make informed decisions and achieve successful outcomes with rented chop saws.

Benefits of Renting a Chop Saw

Opting for a rented chop saw can be a smart move for those looking to tackle cutting tasks with precision without the hefty price tag of ownership. Renting provides a financial advantage by allowing access to the necessary equipment without the burden of an upfront purchase cost. Prices can vary, but a basic power tool might cost approximately $30 to $50 per day, a figure that is markedly lower than the outlay for buying a new one. Additionally, the rental eliminates concerns over storage or ongoing maintenance, which are not only cost-effective but also convenient.

Flexibility is another key benefit of renting. Projects might require different types of saws, and rental services offer the opportunity to choose the right saw for each specific task. This adaptability is essential for meeting project requirements efficiently. Moreover, trying out various models and brands is possible when renting, giving users a taste of the equipment before any potential purchase which can lead to better-informed decisions.

Quality is not compromised when renting from reputable providers. These suppliers ensure that all tools are well-maintained and in top working condition, thus enhancing the effectiveness of your project work. This attention to quality helps in keeping projects on track and reduces the time and effort required to complete them. With dedicated rental companies, such as Sunbelt Rentals with over 950 locations, offering delivery and collection services, obtaining high-quality tools has never been more convenient, particularly for those with time constraints.

Types of Chop Saws Available for Rent

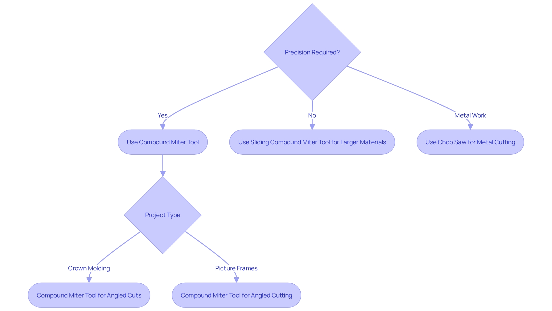
Selecting the appropriate cutting tool for your construction project is crucial. Compound miter saws are an excellent choice when precision is key, particularly for projects requiring detailed angled cuts such as crown molding or picture frames. Their versatility allows for both straight and angled cutting, making them a staple in construction and renovation work. For larger materials, sliding compound miter saws offer an extended range, enabling you to handle wider boards and panels with ease. On the other hand, when working with metal, opting for a chop saw designed specifically for metal cutting is essential. These saws are equipped with blades and motors tailored to address the hardness and resistance of metal, ensuring clean, accurate cuts. By understanding the capabilities of each saw type, you can ensure the success of your project with the right tool for the job.

Choosing the Right Chop Saw for Your Project

Selecting the appropriate chop saw for your project is crucial for ensuring both efficiency and quality. With various chop saws on the market, designed to handle different materials, it's essential to match the saw to the material you intend to cut. For woodworking endeavors, a compound miter saw is the tool of choice, adept at delivering precise cuts for intricate designs and mortises, much like the valued versatility of wood chisels in a craftsman's workshop. When metal is the material in question, a chop saw specifically crafted for metal cutting is indispensable, ensuring clean cuts without damaging the tool or compromising safety.

In addition to material compatibility, the saw's size and capacity should be a primary consideration. It's important to ensure that the chop saw can manage the dimensions of the material at hand, a principle that holds true across various tools, as noted by industry professionals. The presence of adjustable bevel angles and laser guides can significantly improve precision and accuracy, mirroring the importance of quality and craftsmanship seen in award-winning hardware products.

Moreover, staying informed about the latest tools and their capabilities, as highlighted in recent trade shows and product launches, can provide insights into innovative features that might benefit your projects. For example, a task lighting kit can illuminate the cutting area, enhancing visibility and accuracy when making those critical cuts. By thoroughly evaluating these factors and selecting a chop saw that aligns with the specific needs of your project, you can expect not only to boost efficiency but also to elevate the caliber of your work.

Tips for Safe and Effective Cutting with a Rented Chop Saw

Ensuring a safe and effective operation of a chop saw requires meticulous attention to safety protocols and proper handling techniques. Adhering to the manufacturer's guidelines is the first step in preventing accidents. Critical to this process is the usage of safety gear, including safety glasses and durable gloves, to shield against harmful debris. Securing the material is also fundamental; it must be tightly clamped to avoid any movement that could lead to misalignment or injury during the cut. To maintain control and safety, hands should be kept at a safe distance, and tools such as push sticks or clamps should be employed to maneuver the material through the saw. It's important to ensure that the saw is placed on a stable, level surface and that the blade is correctly aligned and fastened securely before use. Vigilance in inspecting the blade for wear and damage can't be overstated, and prompt replacement is advised when necessary. Lastly, unplugging the saw when it's not in operation and storing it securely can prevent unintended incidents. By following these structured safety measures, you can minimize risks and maintain a high standard of safety while using a rented chop saw.

Conclusion

In conclusion, renting a chop saw offers a cost-effective and convenient solution for precise cutting tasks. By renting, you can avoid the upfront purchase costs, storage concerns, and ongoing maintenance associated with owning a chop saw. Renting provides flexibility, allowing you to choose the right saw for each specific task and make better-informed decisions through trying out various models and brands.

Renting from reputable providers ensures the quality of the tools, enhancing the effectiveness of your project work and saving you time and effort. Dedicated rental companies, like Sunbelt Rentals, offer convenient delivery and collection services, making it even more convenient for you.

When selecting a chop saw for your project, consider the material you intend to cut. Compound miter saws are perfect for woodworking projects, while chop saws designed for metal cutting are essential for clean and accurate cuts in metalwork. Be sure to match the saw's size and capacity to the material you're working with and consider innovative features that can improve precision and accuracy.

To ensure safe and effective cutting with a rented chop saw, follow safety protocols and proper handling techniques. Adhere to the manufacturer's guidelines, wear safety gear, and securely clamp the material. Keep your hands at a safe distance and use tools like push sticks or clamps for maneuvering.

Inspect the blade for wear and damage, unplug the saw when not in use, and store it securely to prevent accidents.

By considering these factors and following proper safety measures, you can achieve successful outcomes and maintain a high standard of safety when using rented chop saws. Renting a chop saw allows you to tackle cutting tasks with precision and efficiency without the financial burden of ownership.

Contact Sunbelt Rentals today at (insert phone number) to rent a chop saw and experience the convenience of their delivery and collection services.

Frequently Asked Questions

Why should I consider renting a chop saw instead of buying one?

Renting a chop saw offers financial advantages by avoiding the upfront purchase costs. Prices typically range from $30 to $50 per day, which is lower than buying a new saw. Renting also eliminates concerns about storage and ongoing maintenance.

What are the benefits of renting a chop saw?

Renting provides flexibility, allowing you to choose the right type of saw for specific tasks. It also enables you to try different models and brands before making a purchase, helping you make a more informed decision.

Are rented chop saws of good quality?

Yes, reputable rental providers ensure that all equipment is well-maintained and in excellent working condition, which enhances work efficiency and helps keep projects on schedule.

How do I choose the right chop saw for my project?

Select a chop saw based on the material you are cutting. For woodworking, use a compound miter saw. For metal, choose a chop saw specifically designed for metal cutting. Consider the size and capacity of the saw, as well as features like adjustable bevel angles and laser guides for improved precision.

What safety measures should I take when using a chop saw?

Follow the manufacturer's guidelines and wear safety gear such as safety glasses and gloves. Secure the material being cut, keep hands at a safe distance, and use tools like push sticks for maneuvering. Ensure the saw is stable, and check the blade for wear and damage before use. Unplug the saw when not in operation and store it securely.

Can I get help with the rental process?

Many specialized rental companies, like Sunbelt Rentals, offer delivery and collection services, making it easier to acquire the equipment, especially for those with limited time.

What additional features can enhance the use of a chop saw?

Features like task lighting kits can improve visibility and accuracy when making cuts, and staying updated on new tools and their capabilities can help you find innovative solutions for your projects.

List of Sources

  1. Benefits of Renting a Chop Saw
    • woodworkingnetwork.com (https://woodworkingnetwork.com/technology/editors-choice-top-products-2023)
    • lifehacker.com (https://lifehacker.com/home/best-places-to-rent-tools-and-equipment)
    • aol.com (https://aol.com/renting-vs-buying-house-164940659.html)
    • smallbiztrends.com (https://smallbiztrends.com/2023/11/rental-business-ideas.html)
    • aol.com (https://aol.com/sell-house-rent-170048307.html)
    • smallbiztrends.com (https://smallbiztrends.com/2023/10/wood-carving-supplies.html)
    • homes.rewiringamerica.org (https://homes.rewiringamerica.org/personal-electrification-planner)
    • rewiringamerica.org (https://rewiringamerica.org/electrification-costs-estimates)
  2. Types of Chop Saws Available for Rent
    • newatlas.com (https://newatlas.com/around-the-home/369sonic-ultrasonic-kitchen-knife?ref=thenewnew.is)
    • fabricatingandmetalworking.com (https://fabricatingandmetalworking.com/2023/12/seco-launches-innovative-solutions-for-optimized-part-processing)
    • smallbiztrends.com (https://smallbiztrends.com/2024/01/wood-chisels.html)
    • smallbiztrends.com (https://smallbiztrends.com/2024/03/band-saw.html)
    • lifehacker.com (https://lifehacker.com/home/best-places-to-rent-tools-and-equipment)
    • listwithclever.com (https://listwithclever.com/research/real-estate-statistics)
    • zillow.com (https://zillow.com/research/graphics)
    • hunterprecisiontool.com (https://hunterprecisiontool.com)
  3. Choosing the Right Chop Saw for Your Project
    • smallbiztrends.com (https://smallbiztrends.com/2024/01/wood-chisels.html)
    • woodworkingnetwork.com (https://woodworkingnetwork.com/technology/editors-choice-top-products-2023)
    • listwithclever.com (https://listwithclever.com/research/real-estate-statistics)
    • zillow.com (https://zillow.com/research/graphics)
    • lifehacker.com (https://lifehacker.com/the-difference-between-hardwood-and-softwood-and-when-1850921855)
  4. Tips for Safe and Effective Cutting with a Rented Chop Saw
    • boston.com (https://boston.com/tag/local-news)
    • engineering.cmu.edu (https://engineering.cmu.edu/news-events/news/2023/11/29-robochop.html)
    • lifehacker.com (https://lifehacker.com/home/avoid-these-common-diy-injuries)
    • husqvarna.com (https://husqvarna.com/us)
    • smallbiztrends.com (https://smallbiztrends.com/2024/01/wood-chisels.html)
    • railroads.dot.gov (https://railroads.dot.gov/elibrary/fames-cutting-torch-alert)
    • bls.gov (https://bls.gov/opub/ted/2023/fatal-work-injuries-up-in-2022.htm)
    • wisqars.cdc.gov (https://wisqars.cdc.gov)

Read next