Introduction
An equipment rental agreement is a vital document in the construction industry, ensuring clarity and understanding between parties and preventing costly disputes. This article explores the key elements of these agreements, including the identification of parties, detailed equipment description, rental duration, and payment terms. It highlights the importance of well-crafted agreements and the expertise of companies like Regents Capital in providing tailored financial solutions.
Additionally, it discusses the evolving nature of rental agreements and the need for industry professionals to stay informed through educational resources. The article also delves into the clauses related to maintenance and repairs, liability and indemnification, termination and renewal procedures, as well as governing law and jurisdiction. It emphasizes the significance of these clauses in safeguarding the interests of both lessors and lessees.
Furthermore, it explores common clauses found in equipment rental agreements, such as representations and warranties, inspection and usage restrictions, insurance requirements, and ownership concerns. The article concludes by offering best practices for drafting and executing equipment rental agreements, highlighting the importance of attention to detail and the role of industry associations and digital contracting in facilitating efficient processes.
Key Elements of an Equipment Rental Agreement
A crucial document in the , an item contains the terms under which one party agrees to hire machinery from another party. It ensures clarity and understanding between both parties and helps prevent disputes that could potentially lead to costly and time-consuming litigation. It's the backbone of the transaction, outlining the rights and responsibilities of each participant.
Key components of these contracts comprise the identification of the individuals involved, an extensive depiction of the leased tools, the length of the leasing period, and specific . The significance of a properly formulated contract was emphasized in a decision by an impartial arbitration panel, which stressed that the lessee should not bear the expenses to enhance the condition of the machinery beyond its state at the time of rental.
In the realm of financing, companies such as Regents Capital, commemorating ten years of prosperous operations, offer customized financial solutions that encompass these lease arrangements. Their services have been crucial for businesses to obtain the necessary resources for growth. These companies comprehend the , which are frequently likened to franchise arrangements in terms of intricacy, where a franchisee is granted permission to operate using the franchisor's brand, systems, and intellectual property.
Furthermore, based on recent insights from the industry, professionals in the field of equipment finance are increasingly seeking educational forums and resources to navigate the complexities of these arrangements. Engaging with these resources helps them stay informed about industry best practices and lawful precedents, ensuring the contracts they craft are robust and enforceable.
Data from a study that examined more than 1,000 contracts shows that the prevailing terms in s are continuously changing. This evolution reflects the and legal requirements. So, keeping up with these changes is essential to make sure that lease contracts stay applicable and efficient.

Parties Involved and Equipment Description
When creating an , clearly identifying the parties—the one lending and the one borrowing—is just the starting point. The document must also contain a , including its , current condition, and any accompanying accessories or attachments. Such detailed representation is not only a mark of due diligence but also serves as a safeguard for both parties. For example, in a situation where a shortly after it was hired, the Complaints Committee for the purchase of goods and services decided that the renter should not be responsible for the expenses of fixing the vehicle to a better condition than it was in when it was hired. This underscores the importance of in rental agreements to prevent .
Furthermore, are crucial elements of these agreements, offering legally binding statements concerning the condition of the machinery, adherence to regulations, and any claims made by external parties. These assurances give the lessee confidence in the transaction and establish accountability for the lessor, much like Regents Capital has demonstrated over a decade in providing reliable finance solutions. With the finance industry advocating for clarity and fairness, as seen in forums and workshops hosted by organizations like ELFA, it's clear that thorough and transparent contracts are the industry standard.
Rental Term and Payment Terms
Specifying the precise duration for equipment use is a fundamental element of any agreement. It delineates the beginning and end dates of the , establishing a clear timeframe for both parties. Thorough articulation of this timeframe is imperative to preclude that could arise. Furthermore, are equally critical. They include rates for renting, the , and stipulations regarding any penalties for late payments. By meticulously specifying these elements in the contract, parties can ensure a transparent , thereby mitigating the risk of future disagreements over . Rulings from entities like the Complaints Committee for the purchase of goods and services underscore the importance of such clarity. For example, an occurrence where the committee determined that a vehicle's breakdown within a brief did not justify the renter assuming the entire repair expenses, demonstrates the importance of clear conditions in protecting and defining responsibility. Essentially, a carefully crafted arrangement with specific leasing and payment conditions functions as a vital protection, enabling both sides to participate in a transaction with a shared comprehension of the obligations involved.
Maintenance and Repairs Responsibilities
Maintaining the proper functioning and condition of is a vital provision in any agreement. This part of the agreement delineates the obligations for . It is crucial for these terms to be clear, as they are pivotal in safeguarding the of the machinery for the duration of its lease.
Consider Sulzer, a specialist in rotating machinery, which optimized project management for a French power plant by becoming the exclusive service provider for a turbine, gearbox, and pump overhaul. The result was not only a reduction in complexity but also cost savings and a single point of accountability for the customer. In the wind energy sector, as DNV highlights, the importance of regular maintenance is underscored by the increased focus on blade reliability, which has become a significant concern for operators.
It's not just about preserving the physical integrity of the apparatus; it's also about financial and legal protection. Seller representations, or 'reps', and warranties are binding statements that cover the physical condition of assets, compliance with laws, and the clarity of . For instance, a seller may claim that their adhere to generally accepted accounting principles, or that their assets have no liens or encumbrances.
By precisely delineating , not only is the machinery kept in excellent condition, but it also guarantees that both parties are cognizant of their obligations, reducing the chance of unexpected liabilities and preserving the worth of the assets throughout their lease duration. As such, the contract becomes a vital tool for to control costs and manage the expectations of all stakeholders involved.
Liability and Indemnification Clauses
Liability and are crucial in ensuring a secure and fair agreement for the use of assets, protecting the rights of both the lessor and lessee. These provisions delineate who is responsible for damages, loss, or injuries tied to the machinery. Understanding these clauses is crucial, as they can significantly . For example, the Complaints Committee for the purchase of goods and services, an independent adjudication body, has resolved conflicts where the did not rest with the lessee if the equipment was already in a compromised state prior to being rented. Moreover, with the evolution of the EU product liability regime, even digital products and online platforms are now under the purview of liability directives, emphasizing the importance of that cover a wide range of potential issues.
A clear example of the practical application of these clauses is found in the case of wildfires in California, where utility companies faced not only the direct costs of damages but also substantial reputational risks. in high-risk sectors may thus incorporate provisions specifically dealing with such exceptional situations. Similarly, when handling trademarks, such as the iconic Apple logo, the protections provided through reps and warranties in a business transaction ensure clarity and security for both parties involved. These documents specify the condition of assets and adherence to regulations, similar to how liability provisions in lease contracts outline obligations in case of equipment-related accidents.
Statistics from the Common Paper platform, based on contracts from over 1,000 companies, show that the most frequently varying terms in contracts pertain to —essential elements of that determine the legal landscape in which disputes will be resolved. This data underscores the importance of negotiating terms that are mutually beneficial and legally sound, ensuring that both lessors and lessees can operate with confidence, protected from unforeseen liabilities.
Termination and Renewal Procedures
Comprehending the details of in is crucial for guaranteeing flexibility and safeguarding financial interests. Termination procedures dictate the steps required and potential repercussions for ending an agreement before the end of the specified term. For example, specific performance specifications should be established, allowing for termination without penalty if the machinery fails to meet these standards. This aligns with established practices where contracts are designed with firm, fixed price bases and reasonable performance expectations.
Similarly, renewal options provide a framework for extending the rental period. This could be crucial for project managers who may face . It's important to ensure the renewal process is straightforward and that any financial implications, such as rate adjustments, are transparent from the outset. The terms should be fair, preventing scenarios where a renter might be unduly burdened with costs for repairs or upgrades not within the scope of their use, as exemplified by rulings from the Complaints Committee for the purchase of goods and services.
Furthermore, companies such as Regents Capital have proven the significance of , indicating that a well-organized arrangement is not just a mere formality but a fundamental aspect of effective project management and business expansion. By comprehending these contract elements, you protect your projects against unexpected expenses and ensure you have the necessary tools to meet your project's requirements.
Governing Law and Jurisdiction
Determining the governing regulations and jurisdiction for is a crucial step to ensure a clear legal framework application in case of disputes. Choosing the suitable jurisdiction is not merely a formality—it's a strategic decision that can impact the ease of enforcement and the potential costs involved. For example, advocates of the finance industry for machinery, like those from the , provide resources to navigate these intricate lawful landscapes. Similarly, industry experts like Tim Yalich from Wolters Kluwer highlight the necessity for digital processes to handle the increasing volume of such transactions efficiently.
The importance of these clauses is underscored by the , as seen in the tourism sector, where can emerge from a misunderstanding of obligations. In the context of equipment rental, clear reps and warranties—statements about the condition of assets and compliance with laws—are integral to the transaction, ensuring that both parties have a mutual understanding of the terms.
When organizing these contracts, it's important to take into account how litigation, or any type of conflict resolution, will proceed. This encompasses everything from pre-contractual advice to negotiations and, if necessary, court proceedings. With the proper in place, parties can have confidence in the predictability of outcomes and the protection of their rights, as reinforced by the scholarly work and analysis in the field of contract law.
Furthermore, as highlighted by case studies and research from legal scholars, the complexity of today's judicial environment, especially with the advent of AI and its impact on research and contracts, necessitates a forward-thinking approach to . By incorporating language that anticipates future legal developments, can safeguard their interests in a rapidly evolving digital and legal landscape.
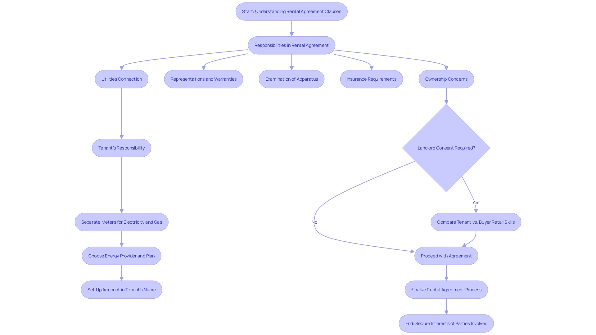
Common Clauses in Equipment Rental Agreements
Exploring the complexities of unveils a variety of clauses that are crucial for protecting the interests of both parties involved. Key among these are the representations or 'reps' and warranties, which act as legally binding statements regarding a multitude of facts about the company's assets or operations. These can vary from the to compliance with regulations. For example, a lessor might guarantee that the machinery is clear of any liens or encumbrances.
Furthermore, provisions concerning the examination of apparatus and utilization limitations guarantee that the machinery is in satisfactory state prior to and throughout the leasing duration. This aligns with rulings such as those from the Complaints Committee for the purchase of goods and services, which uphold that a lessee cannot be expected to enhance the condition of rented apparatus beyond its initial state upon rental.
Insurance requirements and loss or damage clauses delineate the responsibilities in the event of unforeseen incidents, protecting the financial interests of the involved entities. These clauses are complemented by that specify the logistics of device transfer, further clarified by the recent , which influences how device maintenance and repairs are handled.
Ownership concerns, often mistaken for chattels and fixtures definitions in property transactions, are clarified in these contracts, establishing the lessor’s rights until the return of the equipment. It's essential to delineate the ownership of movable items (chattels) versus that of fixtures, which are integral to a property's structure and thus generally remain with the lessor unless otherwise agreed upon.
The implications arising from these contracts are far-reaching, emphasizing the need for a comprehensive comprehension to guarantee that all parties are sufficiently safeguarded. With the increase in merger contracts over the last two decades, navigating through these provisions has become even more important. Relevant data from over a thousand company contracts highlight that such details are not just boilerplate; they are a reflection of evolving business practices and legal standards.
Comprehending these typical clauses is not only advantageous but necessary for a thorough understanding of leasing contracts, guaranteeing that all parties are well-informed and their interests securely protected.

Best Practices for Drafting and Executing Equipment Rental Agreements
Creating an agreement for the use of items necessitates careful attention to detail to protect both parties involved. A prime example of the intricacies of such contracts can be observed through the rulings of the Complaints Committee for the purchase of goods and services. This committee, which specializes in adjudicating disputes outside the courtroom, has highlighted cases where the and the associated were central to their decisions. For instance, a ruling stated that a lessee should not be responsible for improving the condition of a vehicle beyond its state at the time of rental. Additionally, the committee emphasized the importance of substantiating before demanding compensation from the lessee.
Commending ten years of achievement, Regents Capital has demonstrated the vital function of in financing for machinery, highlighting the necessity for meticulously designed arrangements that fulfill the distinct requirements of clients. This success story not only showcases the growth potential within the industry but also highlights the significance of dependable contracts in nurturing such accomplishments.
Considering the changing landscape, the (ELFA) provides resources and advocacy in navigating the finance industry. Furthermore, Wolters Kluwer's insights point to the increasing adoption of digital contracting, with a 22% growth over four years, signifying a shift towards more efficient and modernized agreement processes.
As businesses consider investment in machinery amidst economic uncertainty, the wisdom derived from 'How Big Things Get Done' becomes particularly relevant. Aligning internal stakeholders, including finance, security, and compliance teams, is crucial in creating a seamless procurement process. This alignment ensures clarity on payment terms and the necessary reviews related to legality and security, forming the foundation of a robust leasing contract.
Lastly, Common Paper's data report, based on over 1,000 company contracts, reveals key trends in , such as the variations in governing law and jurisdiction, which are critical considerations in drafting NDAs and other contractual documents. These insights into common terms and negotiations, along with expert legal perspectives on representations and warranties, provide invaluable guidance for constructing effective and enforceable .
Conclusion
In conclusion, an equipment rental agreement is a crucial document in the construction industry. It ensures clarity and understanding between parties, preventing costly disputes. Key elements such as identifying the parties, describing the equipment, specifying the rental duration and payment terms are essential for a well-drafted agreement.
Maintenance and repair responsibilities, liability and indemnification clauses, termination and renewal procedures are crucial in safeguarding the interests of both lessors and lessees. Common clauses like representations and warranties, inspection and usage restrictions, insurance requirements, and ownership concerns provide further protection.
Attention to detail and staying informed through educational resources and industry associations are important for drafting and executing effective equipment rental agreements. Companies like Regents Capital exemplify the significance of tailored financial solutions and well-structured agreements.
By following best practices and utilizing available resources, businesses can ensure the success of their projects and foster growth in the construction industry. A comprehensive understanding of equipment rental agreements and adherence to these practices will protect the interests of all parties involved.
Frequently Asked Questions
What is an item leasing contract?
An item leasing contract is a crucial document in the construction field that outlines the terms under which one party agrees to hire machinery from another. It serves to ensure clarity and understanding between the parties involved, helping to prevent disputes and potential litigation.
What are the key components of an equipment leasing contract?
The key components include the identification of the individuals involved, a detailed description of the leased equipment, the duration of the leasing period, and specific payment terms.
Why is it important to have a well-formulated leasing contract?
A properly formulated contract protects both parties by clearly defining their rights and responsibilities, thus reducing the risk of disputes. For instance, an impartial arbitration panel ruled that a lessee should not bear costs to enhance the machinery's condition beyond its state at the time of rental.
How do financing companies assist with leasing arrangements?
Companies like Regents Capital provide customized financial solutions that include lease arrangements, helping businesses obtain the necessary resources for growth while navigating the complexities of rental contracts.
How are educational resources beneficial in the leasing industry?
Industry professionals seek educational forums and resources to better understand the complexities of leasing arrangements. This engagement helps them stay informed about best practices and legal precedents, ensuring that the contracts they create are robust and enforceable.
What are the implications of changing terms in equipment leasing contracts?
Data shows that terms in equipment leasing contracts are continuously evolving to reflect changing business needs and legal requirements. Staying updated on these changes is vital for ensuring that lease contracts remain relevant and effective.
What role do representations and warranties play in leasing agreements?
Representations and warranties provide legally binding statements about the condition of the machinery and compliance with regulations, which establishes accountability and gives the lessee confidence in the transaction.
What should be included in the payment terms of a leasing agreement?
Payment terms should outline rental rates, payment schedules, and penalties for late payments. Clear articulation of these elements helps mitigate the risk of future financial disagreements.
Why are liability and indemnification clauses significant?
Liability and indemnification clauses define who is responsible for damages or injuries related to the machinery, protecting both the lessor and lessee and reducing potential risks.
What do termination and renewal clauses in leasing agreements entail?
Termination clauses specify the procedures for ending an agreement early, while renewal clauses outline the process for extending the rental period. Both are essential for maintaining flexibility and protecting financial interests.
How is jurisdiction determined in equipment leasing contracts?
Choosing the appropriate jurisdiction is a strategic decision that affects the ease of enforcement and potential costs in case of disputes. Clear governing law and jurisdiction clauses provide predictability and protect rights.
What are the common challenges in navigating leasing agreements?
Challenges include understanding complex provisions such as maintenance responsibilities, insurance requirements, and ownership rights. A comprehensive understanding of these terms ensures that all parties are adequately protected.
Why is accuracy in documentation important in rental agreements?
Accurate documentation helps safeguard both parties by preventing financial disputes, particularly regarding the condition of the rented equipment at the time of leasing.
How can businesses enhance their leasing processes?
Aligning internal stakeholders, such as finance and compliance teams, is crucial for a seamless procurement process and ensures clarity on payment terms and legal reviews.
Where can industry professionals find resources for improving their leasing contracts?
Organizations like the Equipment Leasing and Finance Association (ELFA) and legal insights from industry experts provide valuable resources for navigating the complexities of leasing contracts.
List of Sources
- Key Elements of an Equipment Rental Agreement
- smallbiztrends.com (https://smallbiztrends.com/2024/01/franchise-agreement.html)
- multibriefs.com (https://multibriefs.com/briefs/elfa/elfa042424.php)
- elfaonline.org (https://elfaonline.org/news-and-publications/industry-news/read/2024/01/30/csi-leasing-expands-european-footprint-by-opening-subsidiaries-in-hungary-and-austria)
- elfaonline.org (https://elfaonline.org/news-and-publications/industry-news/read/2024/08/14/wolters-kluwer-second-quarter-equipment-lease-finance-digital-transformation-index-shows-strongest-quarter-on-record)
- openai.com (https://openai.com/policies/service-terms)
- sellercentral.amazon.com (https://sellercentral.amazon.com/help/hub/reference/external/G1791)
- commonpaper.com (https://commonpaper.com/resources/contract-benchmark-2024-q1)
- liaisonlife.wordpress.com (https://liaisonlife.wordpress.com/2024/07/09/data-licensing-from-the-providers-perspective)
- ruv.is (https://ruv.is/english/2024-02-14-warning-for-car-rental-company-that-overcharged-customers-404986)
- elfaonline.org (https://elfaonline.org/news-and-publications/industry-news/read/2024/01/31/regents-capital-marks-a-decade-of-success-in-equipment-finance)
- business-opportunities.biz (https://business-opportunities.biz/2023/10/15/construction-equipment-management-software-modern-world)
- venngage.com (https://venngage.com/blog/construction-proposal)
- Parties Involved and Equipment Description
- commonpaper.com (https://commonpaper.com/resources/contract-benchmark-2024-q1)
- data.bts.gov (https://data.bts.gov/stories/s/Bikeshare-and-e-scooters-in-the-U-S-/fwcs-jprj)
- multibriefs.com (https://multibriefs.com/briefs/elfa/elfa042424.php)
- elfaonline.org (https://elfaonline.org/news-and-publications/industry-news/read/2024/01/30/csi-leasing-expands-european-footprint-by-opening-subsidiaries-in-hungary-and-austria)
- elfaonline.org (https://elfaonline.org/news-and-publications/industry-news/read/2024/08/14/wolters-kluwer-second-quarter-equipment-lease-finance-digital-transformation-index-shows-strongest-quarter-on-record)
- blog.autoslash.com (https://blog.autoslash.com/how-to-avoid-being-accused-of-not-returning-a-rental-car)
- finance.aopa.org (https://finance.aopa.org/resources/2023/december/01/four-common-mistakes-that-can-delay-your-aircraft-purchase?utm_source=twitter&utm_medium=organic+social&utm_campaign=165-73400&utm_term=december)
- boston.com (https://boston.com/real-estate/renting/2023/12/05/five-things-that-arent-allowed-on-a-lease)
- caplinked.com (https://caplinked.com/blog/representations-and-warranties)
- ruv.is (https://ruv.is/english/2024-02-14-warning-for-car-rental-company-that-overcharged-customers-404986)
- elfaonline.org (https://elfaonline.org/news-and-publications/industry-news/read/2024/01/31/regents-capital-marks-a-decade-of-success-in-equipment-finance)
- Rental Term and Payment Terms
- ruv.is (https://ruv.is/english/2024-02-14-warning-for-car-rental-company-that-overcharged-customers-404986)
- docs.hetzner.com (https://docs.hetzner.com/general/others/new-billing-model)
- caplinked.com (https://caplinked.com/blog/representations-and-warranties)
- agriculture.com (https://agriculture.com/interest-rates-and-equipment-prices-the-case-for-leasing-farm-equipment-8649959?hid=3c0545dd1a819ca74fc0f935afb4da17b0035420&did=13054547-20240517&utm_campaign=todays-news_newsletter&utm_source=ag&utm_medium=email&utm_content=051724&lctg=3c0545dd1a819ca74fc0f935afb4da17b0035420)
- juniperresearch.com (https://juniperresearch.com)
- FactSet | Leading Financial Data, Market Analysis & Insights (https://factset.com)
- Maintenance and Repairs Responsibilities
- transportation.gov (https://transportation.gov/resources/individuals/aviation-consumer-protection/february-2024-air-travel-consumer-report)
- www150.statcan.gc.ca (https://www150.statcan.gc.ca/t1/tbl1/en/tv.action)
- elfaonline.org (https://elfaonline.org/news-and-publications/industry-news/read/2024/08/14/wolters-kluwer-second-quarter-equipment-lease-finance-digital-transformation-index-shows-strongest-quarter-on-record)
- The Associated Press | Video, Photo, Text, Audio & Data News Agency (https://ap.org)
- caplinked.com (https://caplinked.com/blog/representations-and-warranties)
- deeded.ca (https://deeded.ca/blog/the-seller-took-appliances)
- powermag.com (https://powermag.com/optimizing-turbine-repair-resources)
- dnv.com (https://dnv.com/article/2024-dnv-advisory-north-america-operations-and-maintenance-services-253141)
- Liability and Indemnification Clauses
- consilium.europa.eu (https://consilium.europa.eu/en/press/press-releases/2023/12/14/agreement-between-the-council-and-the-european-parliament-makes-eu-liability-rules-fit-for-the-digital-age-and-circular-economy)
- allbusiness.com (https://allbusiness.com/legal-tips-for-small-business-owners)
- confessionsoftheprofessions.com (https://confessionsoftheprofessions.com/3-common-mistakes-to-avoid-in-heavy-duty-equipment-handling-2)
- ruv.is (https://ruv.is/english/2024-02-14-warning-for-car-rental-company-that-overcharged-customers-404986)
- forum.effectivealtruism.org (https://forum.effectivealtruism.org/posts/oSAbWDuxmFZnsGEvx/case-study-safety-standards-on-california-utilities-to)
- commonpaper.com (https://commonpaper.com/resources/contract-benchmark-2024-q1)
- caplinked.com (https://caplinked.com/blog/representations-and-warranties)
- Termination and Renewal Procedures
- www150.statcan.gc.ca (https://www150.statcan.gc.ca/t1/tbl1/en/tv.action)
- nasa.gov (https://nasa.gov/organizations/anchor-tenancy-and-termination-liability-51-u-s-c-50503)
- cpl.thalesgroup.com (https://cpl.thalesgroup.com/?rid=64424541673&resourcelang=1033)
- caplinked.com (https://caplinked.com/blog/representations-and-warranties)
- ruv.is (https://ruv.is/english/2024-02-14-warning-for-car-rental-company-that-overcharged-customers-404986)
- elfaonline.org (https://elfaonline.org/news-and-publications/industry-news/read/2024/01/31/regents-capital-marks-a-decade-of-success-in-equipment-finance)
- investor.mesa-air.com (https://investor.mesa-air.com/news-releases/news-release-details/mesa-air-group-enters-new-agreements-united-airlines-improved)
- boston.com (https://boston.com/real-estate/renting/2023/12/05/five-things-that-arent-allowed-on-a-lease)
- elliott.org (https://elliott.org/the-troubleshooter/help-hertz-hit-me-with-an-850-repair-bill-six-months-after-i-returned-my-rental-car)
- Governing Law and Jurisdiction
- clsbluesky.law.columbia.edu (https://clsbluesky.law.columbia.edu/2024/02/28/a-new-and-improved-corpus-of-definitive-ma-agreements-for-public-access)
- cummings.law (https://cummings.law)
- caplinked.com (https://caplinked.com/blog/representations-and-warranties)
- hospitalitynet.org (https://hospitalitynet.org/opinion/4120002.html)
- hotellaw.jmbm.com (https://hotellaw.jmbm.com/critical-consideration-on-hospitality-contract-dispute-clauses.html)
- hospitalitynet.org (https://hospitalitynet.org/opinion/4118674.html)
- authorsalliance.org (https://authorsalliance.org/2024/01/10/licensing-research-content-via-agreements-that-authorize-uses-of-artificial-intelligence)
- forum.effectivealtruism.org (https://forum.effectivealtruism.org/posts/oSAbWDuxmFZnsGEvx/case-study-safety-standards-on-california-utilities-to)
- elfaonline.org (https://elfaonline.org/news-and-publications/industry-news/read/2024/08/14/wolters-kluwer-second-quarter-equipment-lease-finance-digital-transformation-index-shows-strongest-quarter-on-record)
- Common Clauses in Equipment Rental Agreements
- deeded.ca (https://deeded.ca/blog/the-seller-took-appliances)
- ruv.is (https://ruv.is/english/2024-02-14-warning-for-car-rental-company-that-overcharged-customers-404986)
- yro.slashdot.org (https://yro.slashdot.org/story/23/10/11/2048201/right-to-repair-is-now-the-law-in-california?utm_source=rss1.0mainlinkanon&utm_medium=feed)
- caplinked.com (https://caplinked.com/blog/representations-and-warranties)
- clsbluesky.law.columbia.edu (https://clsbluesky.law.columbia.edu/2024/02/28/a-new-and-improved-corpus-of-definitive-ma-agreements-for-public-access)
- commonpaper.com (https://commonpaper.com/resources/contract-benchmark-2024-q1)
- energymatters.com.au (https://energymatters.com.au/renewable-news/connecting-electricity-to-rental-property)
- leasable.net.au (https://leasable.net.au/insights-the-art-of-landlord-consent)
- Best Practices for Drafting and Executing Equipment Rental Agreements
- elfaonline.org (https://elfaonline.org/news-and-publications/industry-news/read/2023/12/07/1st-equipment-finance-upgrades-with-supertrump-web-for-modeling-and-structuring-superior-tax-advantaged-financing-solutions)
- elfaonline.org (https://elfaonline.org/news-and-publications/industry-news/read/2024/02/21/wolters-kluwer-fourth-quarter-equipment-lease-finance-digital-transformation-index-shows-more-growth-)
- commonpaper.com (https://commonpaper.com/resources/contract-benchmark-2024-q1)
- inc.com (https://inc.com/dan-furman/why-now-is-right-time-for-equipment-investment.html)
- vanta.com (https://vanta.com/resources/getting-started-with-procurement)
- caplinked.com (https://caplinked.com/blog/representations-and-warranties)
- ruv.is (https://ruv.is/english/2024-02-14-warning-for-car-rental-company-that-overcharged-customers-404986)
- elfaonline.org (https://elfaonline.org/news-and-publications/industry-news/read/2024/01/31/regents-capital-marks-a-decade-of-success-in-equipment-finance)