Introduction
Ozone generators serve as potent tools for eliminating odors, addressing mold issues, and purifying the air. These devices produce ozone, a powerful oxidizing agent capable of neutralizing odors and eliminating bacteria and viruses. The rental of ozone generators offers a cost-effective solution for both individuals and businesses, bypassing the need for significant upfront investment.
Moreover, rental services often include maintenance and support, ensuring optimal performance of the equipment throughout its use. As air pollution concerns rise, especially with increasing levels of PM2.5 and tropospheric ozone, the demand for effective air purification solutions like ozone generators continues to grow. This is particularly relevant in urban areas where poor indoor air quality can exacerbate respiratory ailments.
With the U.S. air purifier market expanding due to heightened awareness of indoor air pollution's health impacts, ozone generator rentals provide a practical and accessible means to improve indoor environments.
Benefits of Ozone Generators
Ozone devices serve as potent tools for eliminating odors, addressing mold issues, and purifying the air. These devices generate a powerful oxidizing agent that can neutralize odors and eradicate bacteria and viruses. The leasing of air purification devices provides an economical option for both people and companies, avoiding the requirement for substantial initial expenditure. Moreover, rental services often include maintenance and support, ensuring optimal performance of the equipment throughout its use. As worries about air contamination escalate, particularly with higher concentrations of PM2.5 and lower atmosphere pollutants, the need for efficient air cleaning methods such as oxygen-producing devices keeps increasing. This is particularly relevant in urban areas where poor indoor air quality can exacerbate respiratory ailments. As the U.S. air purification market grows because of increased awareness of the health effects of indoor air contamination, rental options for air treatment devices offer a practical and convenient way to enhance indoor settings.

When to Rent an Ozone Generator
Renting an ozone device can be highly beneficial in several scenarios, such as post-water damage restoration, after smoke damage from a fire, or when tackling persistent odors from pets or cooking. 'The significance of clean air cannot be emphasized enough, particularly given that more than 83 million individuals in the U.S. are subjected to unhealthy air conditions each year.'. Ozone devices play a vital role in eliminating pollutants and enhancing indoor air quality. Additionally, these devices are useful for seasonal cleaning or preparing a space for new occupants. For example, after a wildfire, residences can contain unstable organic substances (VOCs) on surfaces and in the atmosphere, which air purifiers can effectively eliminate. Comprehending the particular requirements of the area can assist in deciding the suitable moment to use a purification device.

How to Use an Ozone Generator Safely
Safety is paramount when using a gas generator. To avoid health risks, ensure the area is unoccupied during operation, as this gas can be harmful to both humans and pets. Proper ventilation is essential; open windows and doors to allow fresh air circulation. Adhere to the manufacturer's guidelines for operation duration and concentration levels carefully. Dressing in safety equipment, like a mask and gloves, is also vital when dealing with the power source. According to recent updates from the FDA, ensuring the safety and effectiveness of such devices is critical in maintaining public health standards. Furthermore, it's essential to take into account that carbon filters can eliminate harmful gases and volatile organic compounds (VOCs) from the atmosphere, improving indoor air quality.

Preparation Steps Before Using an Ozone Generator
Before using a generator that creates ozone, it’s essential to ready the space to enhance the device’s efficiency and guarantee safety. Start by taking away any vegetation, animals, and delicate items that could be negatively impacted by exposure to the gas. This step is essential as this gas is highly reactive and can harm living organisms and certain materials. Next, seal off the space by covering vents, doors, and windows to contain the gas within the targeted area. This containment helps maintain the concentration of the gas needed for effective air purification.
To further enhance the air treatment, thoroughly clean the area beforehand. Dust, dirt, and other pollutants can interfere with the atmosphere’s ability to neutralize contaminants, so a clean environment ensures better results. Furthermore, arranging fans can assist in spreading the gas more uniformly throughout the area, guaranteeing that all sections obtain sufficient treatment. By following these preparation steps, you can significantly improve indoor air quality, addressing the harmful pollutants that often plague indoor environments.

Tips for Effective Ozone Treatment
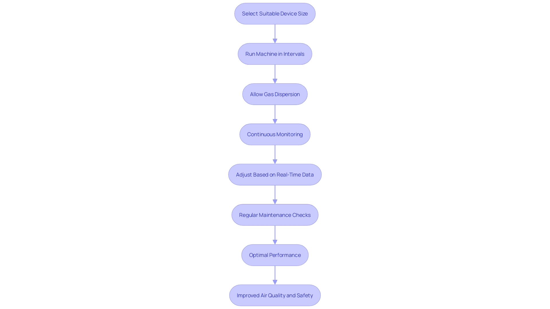
To enhance the efficiency of the treatment, it is essential to choose a suitable device size customized for the space being addressed. Running the machine in intervals is crucial to provide sufficient time for the gas to disperse before re-entering the area. This approach minimizes exposure to harmful ozone levels while ensuring comprehensive treatment. Continuous monitoring of the treatment process is necessary to achieve the desired outcomes. Adjust the duration and intensity based on real-time observations and data to optimize effectiveness. Regular maintenance checks on the generator are vital to ensure it operates at peak performance, preventing downtime and ensuring consistent results.
Indoor air standards are a significant concern, with pollutants such as PM2.5 and VOCs posing health risks. Efficient treatment can tackle these pollutants, improving air quality in different settings. By utilizing science-driven instruments and advancements such as air purifiers, workplaces and residences can become safer from airborne illnesses, aligning with the wider objective of enhancing air cleanliness.
As Sanjiv Lamba, CEO of Linde PLC, emphasizes, product stewardship goes beyond compliance, focusing on human health and environmental safety. This philosophy supports the significance of preserving air purification devices to safeguard both individuals and the ecosystem, guaranteeing that these instruments provide their desired advantages without jeopardizing safety.

Alternatives to Ozone Generators
For situations where air purifiers may not be suitable, consider alternative air purification methods such as HEPA air purifiers, activated carbon filters, or UV-C light systems. These technologies can significantly enhance air quality and remove odors without the potential hazards linked to ozone. Assess the specific environmental needs to identify the most effective solution for odor control and air purification. For instance, the Tempest, a new air cleaner from Bukit, combines several advanced filtration methods and has been noted for its exceptional performance in various settings. Opting for such innovative technologies can ensure cleaner air and healthier indoor environments.

Conclusion
Ozone generators offer a robust solution for improving indoor air quality by effectively eliminating odors, addressing mold issues, and neutralizing harmful bacteria and viruses. Their rental model provides a cost-efficient way for both individuals and businesses to access this powerful technology without the burden of a significant upfront investment. Additionally, the inclusion of maintenance and support services ensures that these devices function optimally, catering to the growing demand for effective air purification, particularly in urban areas facing air quality challenges.
Recognizing when to rent an ozone generator is crucial for maximizing its benefits. Scenarios such as post-water damage restoration, smoke damage remediation, and persistent odor removal highlight the importance of clean air. With millions of people exposed to unhealthy air quality, ozone generators can significantly contribute to healthier indoor environments.
Proper preparation and safe usage are essential to ensure the effectiveness of the treatment while mitigating any health risks associated with ozone exposure.
For those seeking alternatives, various air purification methods, such as HEPA filters and UV-C light systems, can provide effective solutions without the hazards of ozone. Choosing the right technology based on specific needs can enhance air quality and create safer indoor spaces. Embracing these tools and practices not only addresses immediate air quality concerns but also aligns with broader health and environmental goals, paving the way for cleaner, healthier living and working environments.