Introduction
Renting a 19 ft scissor lift can be a daunting task, especially for those unfamiliar with the intricacies of equipment selection, safety protocols, and operational guidelines. With various models available, each boasting different weight capacities and features, understanding the specific needs of a project is paramount. From ensuring compliance with safety regulations to mastering the control panel, every aspect plays a vital role in optimizing the lift's performance and ensuring a safe work environment.
This comprehensive guide delves into the essential considerations for renting and operating a scissor lift, providing insights that will empower individuals and teams to navigate the rental process seamlessly while prioritizing safety and efficiency.
Essential Guide to Renting a 19 ft Scissor Lift
When renting a 19 ft elevating platform in Irving, TX, the first step is to assess your specific project requirements, including , as different models support various loads. For instance, the is noted for its significant energy efficiency, cutting power consumption by nearly 70 percent, as highlighted by Bob Begley, Director of Product Management at JLG Industries. Common weight capacities for range from 500 to 1,000 pounds, depending on the model, which is crucial for ensuring that the equipment meets your project's demands.
Next, research reputable in your area, particularly those serving the DFW Metroplex, such as those offering , excavators, and . Look for firms known for their well-maintained fleets and excellent customer service. Compare leasing terms and pricing; good firms typically offer reduced weekly rates ranging from $1,000 to $1,500, influenced by factors such as equipment availability, duration, and additional services. Additionally, inquire about delivery and pick-up services, as well as any required permits or insurance.
Review the rental agreement carefully to understand your responsibilities, including maintenance and liability for any damages. To ensure safe and effective use of the elevator, request a demonstration or training session on its operation. Utilizing technologies such as the JLG Mobile Control application can improve security and operational efficiency by enabling remote management of the equipment, especially in confined areas. This app also provides real-time diagnostics and performance monitoring, which can help in identifying potential issues before they become problematic.
It's also essential to recognize the flexibility that renting provides, enabling you to adjust equipment needs based on project demands. Stay informed about the most recent regulations concerning platform leases to guarantee adherence and security on-site. Finally, stay updated on developments in , such as lithium-ion battery-powered models that enable opportunity charging, offering extra power in as little as 20 minutes. This knowledge will help you make informed decisions and optimize the use of rented equipment for your construction projects in Irving and the surrounding DFW Metroplex.
In summary, when renting a raising platform, consider factors such as the specific project requirements, rental costs, delivery services, compliance regulations, and technological advancements to ensure a successful rental experience.

Safety Protocols for Operating a 19 ft Scissor Lift
Before operating a , it's crucial to conduct a thorough . Start by checking for any visible damage and ensuring all controls function correctly. Confirm that all protection features are intact and operational. The importance of wearing appropriate (PPE), such as hard hats and harnesses, cannot be overstated. Based on recent protection statistics, appropriate PPE usage can decrease the risk of injury in hoisting operations by up to 65%.
Position the device on stable, level ground and always be aware of your surroundings, especially overhead obstructions and power lines. Maintaining a safe distance from edges and avoiding overreaching while elevated are key . Following the manufacturer's operating guidelines is crucial, and only trained personnel should operate the device. In case of emergencies, familiarity with is vital for safely bringing the lift down.
Safety experts emphasize that these protocols are not just recommendations but essential practices for minimizing risk. As Claggett & Sykes Trial Lawyers state, "Understanding and following precautionary measures can prevent catastrophic injuries in the workplace." A case study on workplace accidents highlights the significance of a constructive approach to security, focusing on prevention rather than blame. By following these guidelines, you ensure not only compliance with regulations but also the safety and well-being of your team.

Understanding the Controls of a 19 ft Scissor Lift
Before using a 19 ft platform elevating device, it is essential to completely comprehend the . This panel typically features controls for:
- Lifting up and down
- Platform rotation
- Emergency stops
According to trainers specializing in , practicing with these controls while the equipment is on the ground can significantly enhance operator confidence and proficiency.
Expert opinions emphasize the significance of understanding how to activate the elevator's . Familiarity with the and its location is essential for preventing accidents and ensuring a swift response in case of an emergency. OSHA stresses the risk of coming into contact with energized high-voltage power lines, either directly or with equipment, as this can lead to immediate death. Therefore, always treat power lines as energized and maintain a safe distance unless de-energized by qualified personnel.
In a recent case study on electrical hazards involving elevating platforms, it was demonstrated that employees working near power and communication lines face risks of electrocution or shock. This underscores the necessity of on functions and emergency procedures. Furthermore, statistics indicate that roughly 30% of are associated with , highlighting the necessity for strong training programs. Current training resources and operational programs offer valuable insights into the latest advancements in platform control technology, reinforcing the significance of continuous learning and compliance with safety protocols. By connecting case studies with efficient training materials, we can foster a safer work atmosphere and ensure that all operators are well-prepared for the challenges of platform operation.

Post-Operation Checks and Equipment Return
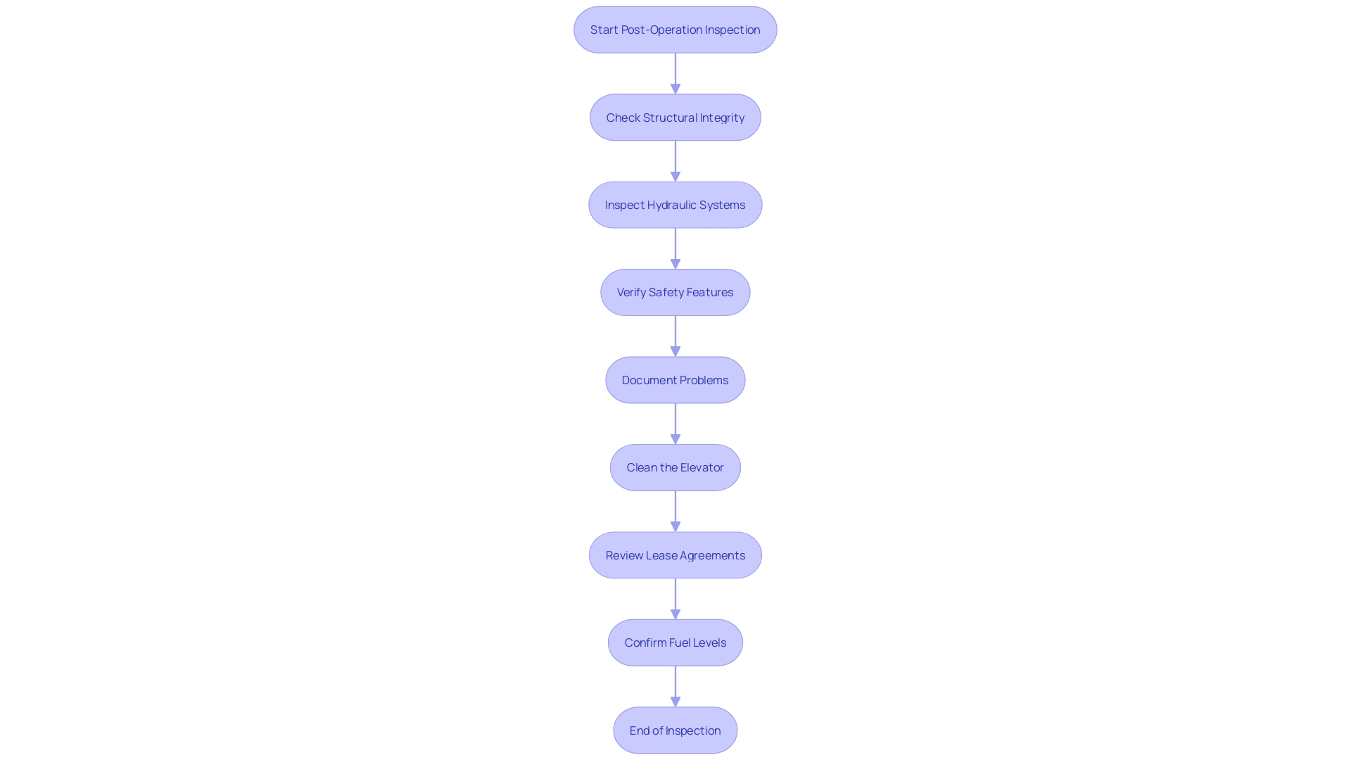
After utilizing the , it is crucial to conduct a comprehensive inspection to identify any damage or issues that may have arisen during operation. Utilizing a detailed is beneficial. This checklist should encompass:
- Checking the elevator’s
- Inspecting hydraulic systems
- Verifying
Document any problems promptly and report them to the to avoid potential penalties.
Thoroughly clean the elevator by removing all debris to ensure it is returned in pristine condition, reflecting how it was received. Review the lease agreement meticulously, paying close attention to specific , particularly those regarding fuel levels and cleanliness standards. For example, confirm the required fuel level before returning the lift to avoid any additional charges.
A real-world example of best practices can be drawn from Kennards Hire, who opted for Tennant equipment due to its reliability and ease of use. Their successful leasing operations underscore the significance of adhering to these maintenance and return standards.
Communicating any concerns with the promptly can help address issues amicably and sustain a positive relationship. Staying updated on recent news and changes in rental equipment return policies can further enhance compliance and efficiency in managing rented machinery.

Conclusion
Renting a 19 ft scissor lift requires careful consideration and attention to detail to ensure a successful and safe experience. Key factors such as understanding specific project requirements, selecting a reputable rental company, and being aware of rental costs and terms are essential for making informed decisions. Emphasizing safety protocols, such as conducting pre-operation inspections and familiarizing oneself with the lift's controls, significantly mitigates risks and enhances operational efficiency.
Moreover, ongoing training and awareness of the latest technological advancements in scissor lifts can greatly improve safety and performance on the job site. Proper post-operation checks and adherence to return policies are equally crucial in maintaining equipment integrity and fostering positive relationships with rental companies.
By prioritizing these considerations, individuals and teams can navigate the rental process with confidence, ensuring that both safety and efficiency are at the forefront of their project execution. Ultimately, a well-informed approach to renting and operating a scissor lift not only safeguards personnel but also optimizes project outcomes.
Frequently Asked Questions
What should I consider when renting a 19 ft elevating platform in Irving, TX?
Assess your specific project requirements, including weight capacity needs, as different models support various loads. Common weight capacities for 19 ft scissor platforms range from 500 to 1,000 pounds.
What are some examples of efficient elevating platforms?
The JLG all-electric DaVinci apparatus is noted for its significant energy efficiency, cutting power consumption by nearly 70 percent.
How can I find reputable leasing companies for elevating platforms in the DFW Metroplex?
Research leasing companies known for their well-maintained fleets and excellent customer service. Compare leasing terms and pricing, which typically range from $1,000 to $1,500 per week.
What additional services should I inquire about when renting an elevating platform?
Ask about delivery and pick-up services, as well as any required permits or insurance.
What should I review in the rental agreement?
Carefully review your responsibilities, including maintenance and liability for any damages.
How can I ensure safe and effective use of the elevating platform?
Request a demonstration or training session on its operation, and consider using technologies like the JLG Mobile Control application for improved security and operational efficiency.
What safety protocols should be followed before operating a 19 ft scissor platform?
Conduct a thorough pre-operation inspection, check for visible damage, ensure all controls function correctly, and wear appropriate personal protective equipment (PPE).
What are key safety practices while operating the elevating platform?
Position the device on stable, level ground, maintain awareness of surroundings, avoid overreaching, and follow the manufacturer’s operating guidelines.
What should I know about emergency procedures when using the platform?
Familiarity with emergency lowering procedures and the location of the emergency shut-off button is vital for ensuring a swift response in emergencies.
What should be done after using the 19 ft scissor platform?
Conduct a comprehensive post-operation inspection, check for damage, clean the equipment, and review the lease agreement for return procedures.
How can I maintain a positive relationship with the leasing company?
Document any issues promptly, communicate concerns with the leasing company, and stay updated on rental equipment return policies.
List of Sources
- Essential Guide to Renting a 19 ft Scissor Lift
- dozr.com (https://dozr.com/rent/scissor-lift/San_Francisco-CA)
- discountforkliftbrokers.com (https://www.discountforkliftbrokers.com/get-a-quote/scissor-lifts?srsltid=AfmBOoqYT-ksjWyZsdtBTRRacjhhTSSynHTODt3akREq-L0kw2fNpAAW)
- bigrentz.com (https://www.bigrentz.com/blog/why-renting-is-a-better-option?srsltid=AfmBOoq07-lZdXfOEHl8uEzeF9dsw5Ut6_Kb6vNQMNEngb9hrtokUBqZ)
- jlg.com (https://www.jlg.com/en/direct-access/2024/06/25/4-tips-for-renting-the-right-scissor-lift)
- retailtechinnovationhub.com (https://retailtechinnovationhub.com/home/2023/11/20/an-ultimate-guide-to-renovating-your-retail-store-with-ease)
- Safety Protocols for Operating a 19 ft Scissor Lift
- certifymeonline.net (https://www.certifymeonline.net/blog/when-to-use-scissor-lift-harness/)
- safetyandhealthmagazine.com (https://www.safetyandhealthmagazine.com/articles/26142-osha-rule-on-ppe-fit-requirements-under-white-house-review)
- safetyandhealthmagazine.com (https://www.safetyandhealthmagazine.com/topics/922-case-studies-white-papers)
- claggettlaw.com (https://www.claggettlaw.com/2022/09/14/the-hazards-and-dangers-of-scissor-lifts/)
- confessionsoftheprofessions.com (https://confessionsoftheprofessions.com/3-common-mistakes-to-avoid-in-heavy-duty-equipment-handling)
- Understanding the Controls of a 19 ft Scissor Lift
- forkliftinventory.com (https://www.forkliftinventory.com/blog/future-of-scissor-lifts-technological-advancements-on-the-horizon/)
- lsicorp.com (https://lsicorp.com/adl/case-studies/case-study-joystick-controllers-for-scissor-lifts/)
- hsi.com (https://hsi.com/blog/scissor-lift-safety-blended-training-approach)
- tractorzone.com (https://tractorzone.com/blog/top-12-safety-tips-for-heavy-machinery-operators)
- automation.com (https://automation.com/en-us/articles/november-2023/integrate-control-safety-unlock-hidden-potential?listname=Automation%20&%20Control%20News%20&%20Articles)
- Post-Operation Checks and Equipment Return
- ampride.store (https://www.ampride.store/equipment-and-tool-blog/2019/12/10/checklist-for-heavy-equipment-inspections-before-and-after-use)
- driveroo.com (https://www.driveroo.com/category/case-studies/)
- tennantco.com (https://www.tennantco.com/en_us/resources/resource-center/case-studies/rental.html)
- medium.com (https://medium.com/faa/perfecting-your-preflight-inspection-17a2b6f2d21a)