Key Highlights
- Mini boom lifts are categorised into articulating and telescopic models, each suited for different tasks.
- Articulating platforms are ideal for tight spaces, while telescopic platforms offer greater reach for high locations.
- Key specifications include a maximum load capacity of 227 lbs and a working height of up to 142 feet.
- Pre-operation inspections and proper PPE are essential for safe mini boom lift operation, as per OSHA guidelines.
- Clear communication protocols, such as hand signals or two-way radios, enhance safety during operations.
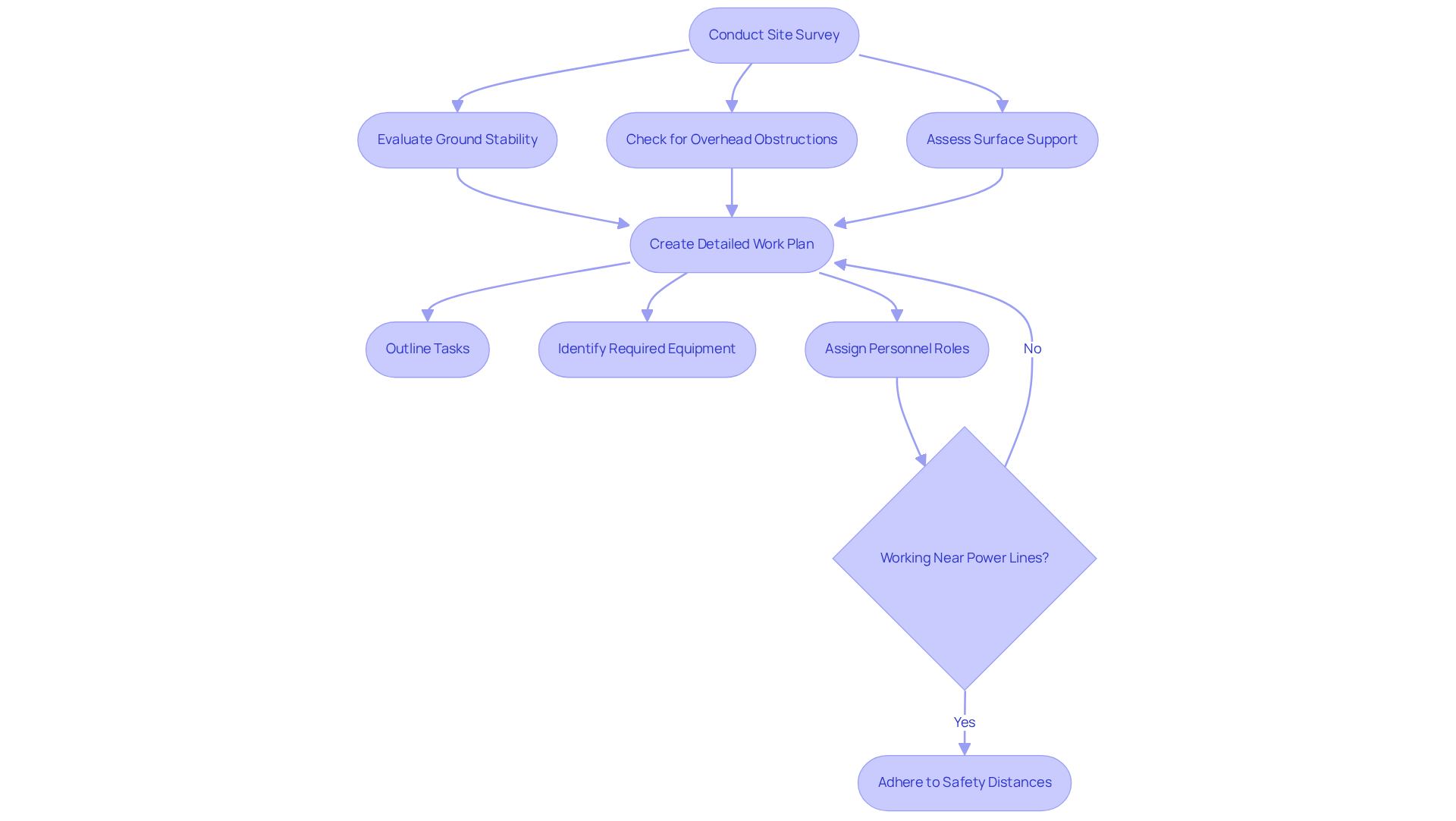
- Effective planning includes conducting site surveys to identify hazards and ensuring ground stability before lift operations.
- Routine inspections of hydraulic systems, battery levels, and tyre conditions are crucial for optimal lift performance.
- Maintaining a comprehensive maintenance schedule can extend the lifespan of mini boom lifts and ensure safety.
Introduction
Mini boom lifts have become essential tools across various industries, providing both versatility and efficiency for tasks that require elevation. Understanding the different types and specifications of these aerial platforms is vital for maximizing their effectiveness, ensuring safety, and enhancing operational success.
With the increasing complexity of projects and stringent safety regulations, operators face challenges in navigating proper usage, maintenance, and compliance. This article explores best practices for effectively using mini boom lifts, offering insights that can significantly improve safety and performance on the job site.
Understand Mini Boom Lift Types and Specifications
Mini aerial platforms are categorized into articulating and telescopic models, each tailored for specific tasks. , featuring jointed arms, excel in navigating around obstacles, making them particularly suitable for tight spaces and complex environments. Conversely, , ideal for projects requiring access to high locations. For example, during a recent construction project, an articulating aerial platform was utilized to maneuver around existing structures, while a telescopic apparatus was employed to reach the upper levels of a high-rise building.
Understanding key specifications, such as:
- a
- a
- platform dimensions
is essential for selecting the appropriate equipment. As of 2026, mini can achieve a maximum working height of 142 feet, with and achieving challenging positioning. In terms of usage statistics, are frequently preferred for urban projects due to their agility, while telescopic platforms are favored for tasks that require significant vertical reach.
Referencing the , particularly those from EZ Equipment Rental, ensures that the selected platform meets project requirements, thereby . Experts recommend assessing the specific needs of your project to identify the most suitable type of elevating device, ultimately leading to improved operational success.

Implement Safety Protocols for Mini Boom Lift Operation
Before operating a mini , it is essential to conduct a thorough to identify any mechanical issues or hazards. Operators must wear appropriate (PPE), such as:
- Helmets
- Harnesses
- Non-slip footwear
According to OSHA, proper PPE is vital for reducing the risk of falls and injuries, which accounted for . Furthermore, operators are required to be to use the equipment, in accordance with , which are supported by the General Duty Clause of the OSH Act mandating employers to ensure a safe working environment.
Establishing a among team members is crucial, particularly in busy environments. For example, using hand signals or two-way radios can enhance safety and coordination during operations. Neglecting these precautionary measures can lead to serious incidents; incorrect handling resulted in 1,380 worker injuries from 2011 to 2014. With anticipated , implementing these practices now is imperative to ensure compliance and protect workers.

Plan and Prepare for Effective Mini Boom Lift Use
Effective planning for mini operations begins with a comprehensive to identify potential hazards and assess job site conditions. This process involves , and ensuring the surface can support the lift's weight. A should be created, outlining specific tasks, required equipment, and personnel roles. For instance, when working near power lines, adhering to is crucial to prevent electrocution risks.
Creating a clear workflow not only reduces congestion but also enhances communication among team members, ensuring everyone understands their responsibilities throughout the process. Statistics indicate that appropriate s can significantly decrease the likelihood of accidents; for example, , with 87 workers losing their lives in aerial equipment accidents between 2011 and 2014. This underscores the necessity for thorough prior to hoisting operations.
As OSHA increases oversight on protective practices in 2026, focusing on recorded, proactive programs, . As Sierra Swanson emphasizes, "Contractors can no longer afford to treat compliance as an afterthought," highlighting the critical importance of meticulous planning and execution.

Maintain Mini Boom Lifts for Optimal Performance
To ensure optimal performance of the mini , it is essential to establish a . This schedule should include:
- Daily checks of
- Battery levels
- Tire conditions
Daily inspections are crucial for detecting , ensuring that all are operational. For example, within a week of hydraulic fluid contamination, issues such as hydraulic drift and sticking outrigger controls can arise, highlighting the need for vigilance. Adhering to the manufacturer's maintenance guidelines is vital, typically involving:
- Lubrication of moving parts
- Replacement of
Maintaining hydraulic fluid at recommended levels is particularly important for ensuring smooth operation.
Moreover, not only monitors the apparatus's condition but also guarantees adherence to regulations, thereby reducing the likelihood of expensive repairs and downtime. Employing a certified technician annually to examine all components and systems related to safety further enhances . The exceptional vertical and horizontal extension capabilities of aerial platforms enable workers to reach high locations and navigate around barriers effortlessly, making them indispensable for tasks such as painting, repairs, and construction projects. As Adam noted, 'A comprehensive and regular inspections can ensure that your mini remains in optimal condition, extending its lifespan and maximizing its safety features for your workforce.

Conclusion
Understanding the effective use of mini boom lifts requires a solid grasp of their types, specifications, and best operational practices. By distinguishing between articulating and telescopic models, operators can select the appropriate equipment tailored to their specific project needs, thereby enhancing safety and efficiency on the job site.
Key practices include adhering to safety protocols, such as:
- Conducting pre-operation inspections
- Utilizing personal protective equipment (PPE)
- Thorough planning and maintenance routines
These elements are crucial for minimizing risks and maximizing the performance of mini boom lifts, ultimately leading to successful project outcomes.
Incorporating these best practices not only fosters a safer working environment but also boosts operational efficiency. As the industry evolves and regulations tighten, prioritizing safety and meticulous planning becomes vital for compliance and worker protection. By embracing these guidelines, organizations can significantly enhance the effectiveness of mini boom lift operations, paving the way for safer and more productive construction practices.
Frequently Asked Questions
What are the two main types of mini boom lifts?
The two main types of mini boom lifts are articulating aerial work platforms and telescopic platforms.
What is the advantage of articulating aerial work platforms?
Articulating aerial work platforms have jointed arms that excel in navigating around obstacles, making them suitable for tight spaces and complex environments.
When are telescopic platforms preferred?
Telescopic platforms are preferred for projects that require enhanced reach and elevation, making them ideal for accessing high locations.
What is the maximum load capacity of mini boom lifts?
The maximum load capacity of mini boom lifts is 227 lbs.
What is the maximum working height that mini boom lifts can achieve by 2026?
By 2026, mini boom lifts can achieve a maximum working height of 142 feet.
Why is it important to understand key specifications when selecting a mini boom lift?
Understanding key specifications is essential for selecting the appropriate equipment to ensure it meets project requirements, enhancing safety and efficiency on the job site.
Which type of aerial work platform is frequently preferred for urban projects?
Articulating aerial work platforms are frequently preferred for urban projects due to their agility.
What should be referenced to ensure the selected platform meets project requirements?
It is important to reference the manufacturer's specifications, particularly those from EZ Equipment Rental, to ensure the selected platform meets project requirements.
How can assessing the specific needs of a project lead to improved operational success?
By assessing the specific needs of a project, one can identify the most suitable type of elevating device, which ultimately leads to improved operational success.
List of Sources
- Understand Mini Boom Lift Types and Specifications
- Case Studies | Maxim Crane (https://maximcrane.com/case-study)
- Top 5 Telescopic Boom Lift Applications - Rentalex (https://rentalex.com/top-5-telescopic-boom-lift-applications)
- Difference Between Articulating Boom Lifts and Telescopic Boom Lifts | Access Lift (https://access-lift.com/uncategorized/difference-articulating-boom-lifts-telescopic-boom-lifts?srsltid=AfmBOopMoai_MnjZbxviWiWMzEDaBphYZd1ZjVSoZTK2WllPGI-fyBen)
- alphaplatforms.com (https://alphaplatforms.com/aerial-work-platform-case-studies)
- ritchiespecs.com (https://ritchiespecs.com/equipment/boom-lift)
- Implement Safety Protocols for Mini Boom Lift Operation
- Essential Guide to Operating a Boom Lift: Safety and Techniques (https://dozr.com/blog/how-to-operate-a-boom-lift)
- 10 Basic Boom Lift Safety Tips for the Operators - TacMan® (https://tacmanlifts.com/blog/10-basic-boom-lift-safety-tips)
- OSHA 2026 Safety Standards: What Employers Must Know (https://soloprotect.com/blog/the-future-of-workplace-safety-inside-oshas-2026-worker-protection-standards)
- Onsite Forklift & Aerial Lift Certification & Training for Employers (https://forkliftcomply.com/post/oshas-2025-aerial-lift-standards-update)
- Aerial Lift Accident Case Statistics: Insights and Trends for Workplace Safety (https://injurylawpartners.com/archived-blogs/aerial-lift-accident-case-statistics-insights-and-trends-for-workplace-safety)
- Plan and Prepare for Effective Mini Boom Lift Use
- Construction Updates and OSHA in 2026: Safety, Compliance, and Industry Trends – DAVRON (https://davron.net/construction-updates-osha-2026)
- How To Prepare Your Worksite For Aerial Lift Work (https://platformbasket.ca/blog/a-comprehensive-guide-to-preparing-your-jobsite-for-aerial-lift-operation.html)
- Aerial Lift Accident Case Statistics: Insights and Trends for Workplace Safety (https://injurylawpartners.com/archived-blogs/aerial-lift-accident-case-statistics-insights-and-trends-for-workplace-safety)
- Maintain Mini Boom Lifts for Optimal Performance
- Boom Lift Maintenance: Tips to Extend the Life of Your Aerial Work Platform | EquipmentShare (https://equipmentshare.com/articles/boom-lift-maintenance-tips-to-extend-the-life-of-your-aerial-work-platform)
- Maximise Boom Lift Life: Elite Access's Maintenance Guide (https://eliteaccessrepairs.co.uk/preventative-measures-to-help-extend-the-lifespan-of-a-boom-lift)
- alphaplatforms.com (https://alphaplatforms.com/aerial-work-platform-case-studies)